工业和信息化部办公厅关于组织开展第六批国家级工业设计中心认定和第一批、第二批、第四批复核工作的通知
工业和信息化部办公厅关于组织开展第六批国家级工业设计中心认定和第一批、第二批、第四批复核工作的通知
工信厅政法函〔2023〕199号
各省、自治区、直辖市及计划单列市、新疆生产建设兵团工业和信息化主管部门:
根据《国家级工业设计中心认定管理办法》(工信部政法〔2023〕93号,以下简称《管理办法》),我部决定组织开展第六批国家级工业设计中心认定工作,同时对第一批、第二批、第四批认定的国家级工业设计中心进行复核。有关事项通知如下:
一、第六批国家级工业设计中心申报推荐工作
(一)申报条件。申报主体应在中华人民共和国境内注册,具备独立法人资格,满足《管理办法》第二章第六条、第七条所列有关条件。
(二)申报组织。各省、自治区、直辖市及计划单列市、新疆生产建设兵团工业和信息化主管部门(以下统称省级主管部门)负责组织本地区申报推荐工作。
(三)推荐数量。已开展省级工业设计中心认定工作的省、自治区、直辖市推荐数量不超过10家;未开展认定工作的省、自治区、直辖市推荐数量不超过6家;计划单列市推荐数量不超过3家。
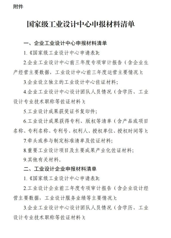
(四)申报方式。请省级主管部门按照《管理办法》规定的条件进行初审,择优确定推荐名单,向初审合格的申报主体分配网上登录账号(随后提供),由申报主体通过工业设计中心管理系统(网址:www.id-center.org.cn)在线填报所需信息。相关申报材料见附件,填写的内容和材料格式应符合《管理办法》要求。
(五)申报日期。请省级主管部门组织初审合格的企业在线打印申报材料(一式一份),加盖推荐单位(省级主管部门)公章,于2023年8月31日前以正式文件报送工业和信息化部(产业政策与法规司)。
二、第一批、第二批、第四批国家级工业设计中心复核工作
请省级主管部门组织2013年(第一批)、2015年(第二批)、2019年(第四批)认定的国家级工业设计中心填报复核材料并进行初审。其中,通过行业协会推荐或央企直报入选的国家级工业设计中心,由省级主管部门统一通知企业参加复核。复核材料填报方式、报送时间等要求与申报第六批国家级工业设计中心一致。复核所需材料按工业设计中心管理系统所列要求提供。
三、工作要求
(一)开展国家级工业设计中心认定及复核工作是引导工业设计创新发展、提升制造业设计能力的重要措施。请各省级主管部门高度重视,严格按照基本条件、推荐数量、时间节点等要求,做好申报推荐、复核相关工作。
(二)省级主管部门要对申报及复核材料严格把关,并对其真实性、准确性负责。申报推荐和复核相关工作中,不得以任何形式向企业收取费用。
四、联系方式
联系人及电话:张鼎政010-68205275
胡吉嵘010-68205193
材料邮寄地址:北京市海淀区万寿路27号院8号楼9层(李钊宇收) 邮编:100846 电话:68207940/13717898919
附件:国家级工业设计中心申报材料清单.pdf
工业和信息化部办公厅
2023年7月20


相关新闻
版权声明
1、凡本网注明“来源:
” 的作品,版权均属于
,未经本网授权,任何单位及个人不得转载、摘编或以其它方式使用。已经本网授权使用作品的,应在授权范围内使用,并注明“来源:
”。违反上述声明者,本网将追究其相关法律责任。
2、凡本网注明 “来源:XXX(非
)” 的作品,均转载自其它媒体,转载目的在于信息之传播,并不代表本网赞同其观点和对其真实性负责。
3、如因作品内容、版权和其它问题需要同本网联系的,请于转载之日起30日内进行。