第三批制造业单项冠军企业和产品公布(全名单)
2018年11月1日,工业和信息化部、中国工业经济联合会联合发布了《关于第三批制造业单项冠军企业和单项冠军产品名单的通告》(工信部联产业函〔2018〕397号),其中,单项冠军示范企业68家,单项冠军培育企业26家,单项冠军产品66种。

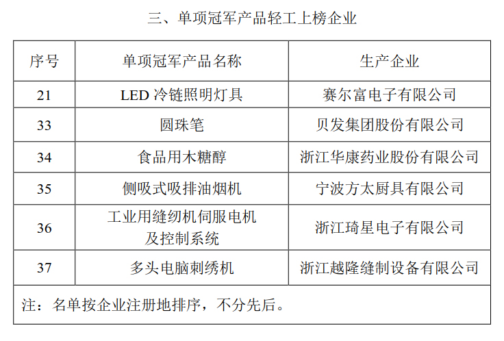
漳州立达信绿色照明集团有限公司、山东润德生物科技有限公司等9家轻工企业入选制造业“单项冠军示范企业”;浙江欧诗漫集团有限公司、保龄宝生物股份有限公司等7家轻工企业入选制造业“单项冠军培育企业”;贝发集团股份有限公司等轻工企业生产的“圆珠笔”、“食用木糖醇”等6个产品入选制造业“单项冠军产品”。



国家开展制造业单项冠军企业和产品认定,旨在培育制造业全球单项冠军,提升企业专业化能力和水平,突破制造业关键领域短板,推动产业整体迈向全球价值链中高端,促进我国制造业高质量发展。工信部要求,各地工信主管部门与工业经济联合会、有关行业协会要加强对企业的服务和支持,引导企业专注细分产品领域的创新、产品质量提升和品牌建设,支持“专精特新”企业成长为制造业单项冠军,培育具有全球竞争力的世界一流企业。
相关新闻
版权声明
1、凡本网注明“来源:
” 的作品,版权均属于
,未经本网授权,任何单位及个人不得转载、摘编或以其它方式使用。已经本网授权使用作品的,应在授权范围内使用,并注明“来源:
”。违反上述声明者,本网将追究其相关法律责任。
2、凡本网注明 “来源:XXX(非
)” 的作品,均转载自其它媒体,转载目的在于信息之传播,并不代表本网赞同其观点和对其真实性负责。
3、如因作品内容、版权和其它问题需要同本网联系的,请于转载之日起30日内进行。