第一届全国轻工适老创新产品及解决方案大赛获奖作品公示
2022-12-28 来源:数智轻工
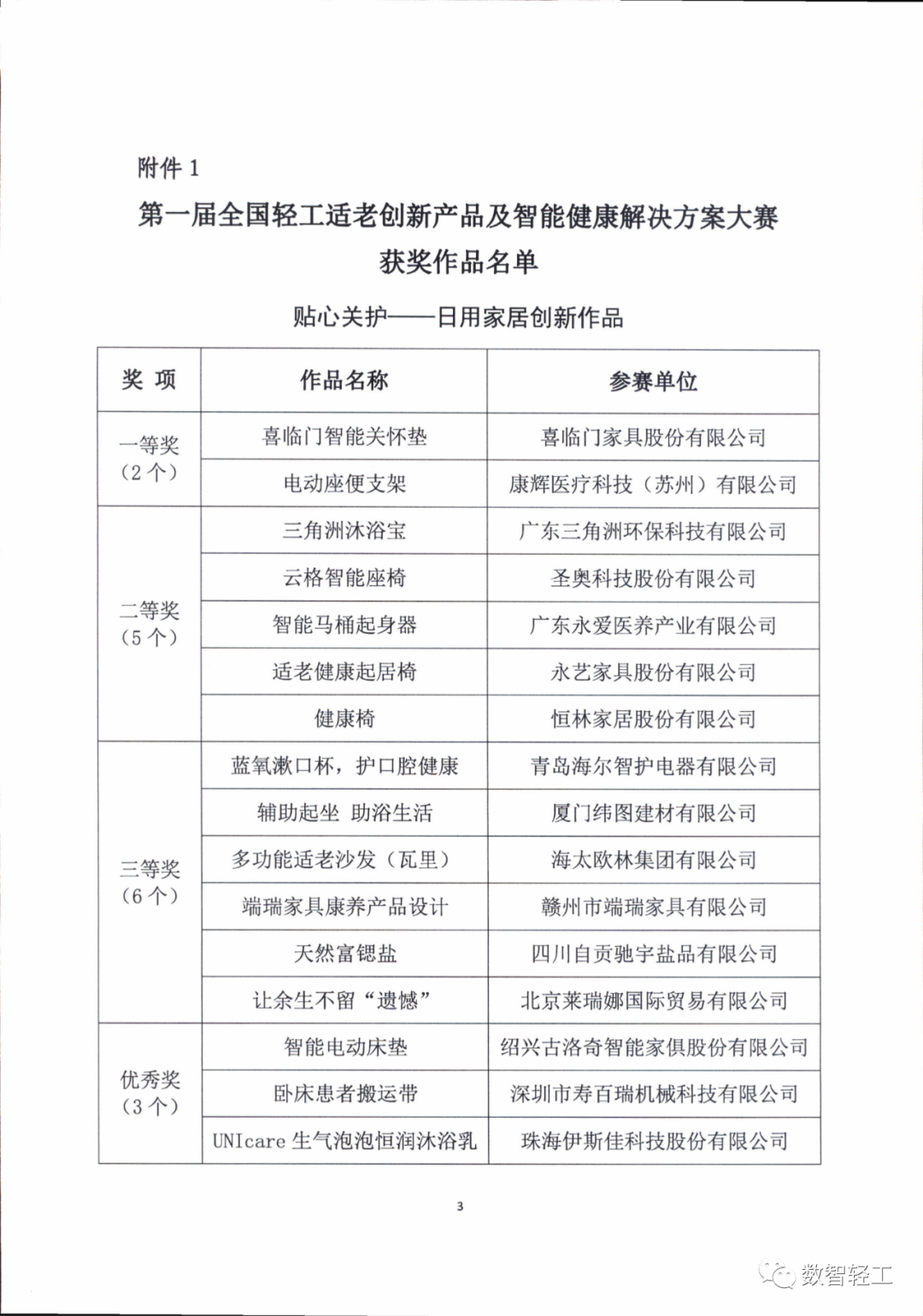
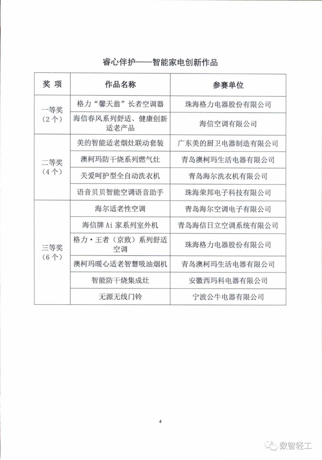
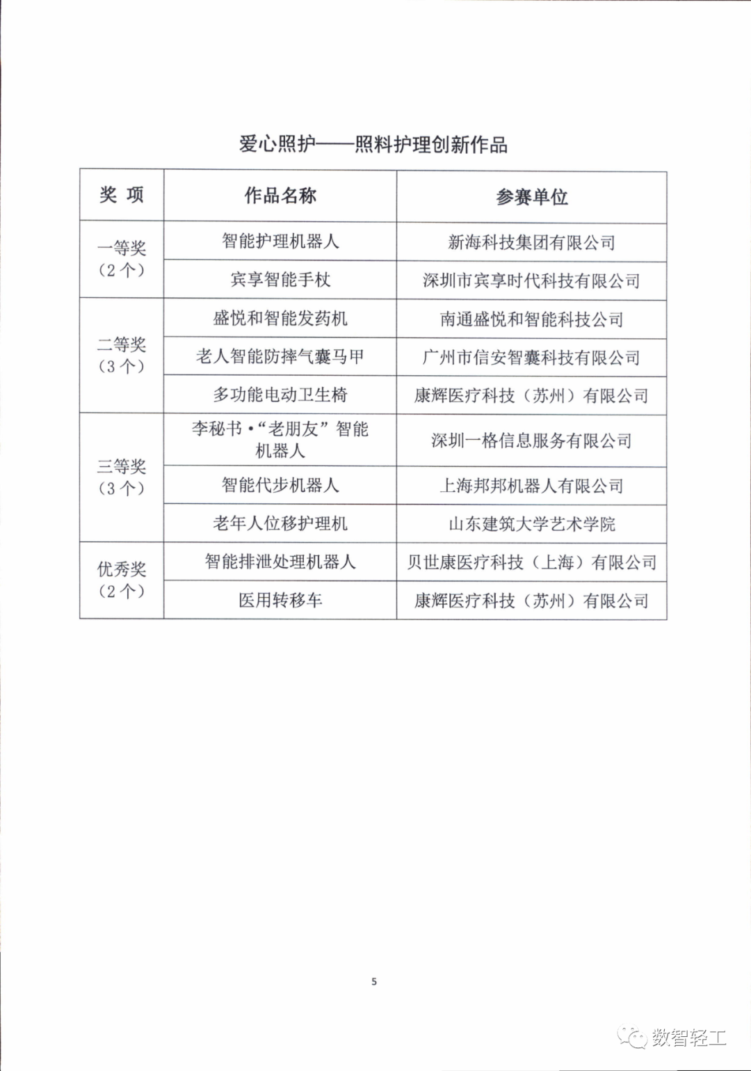
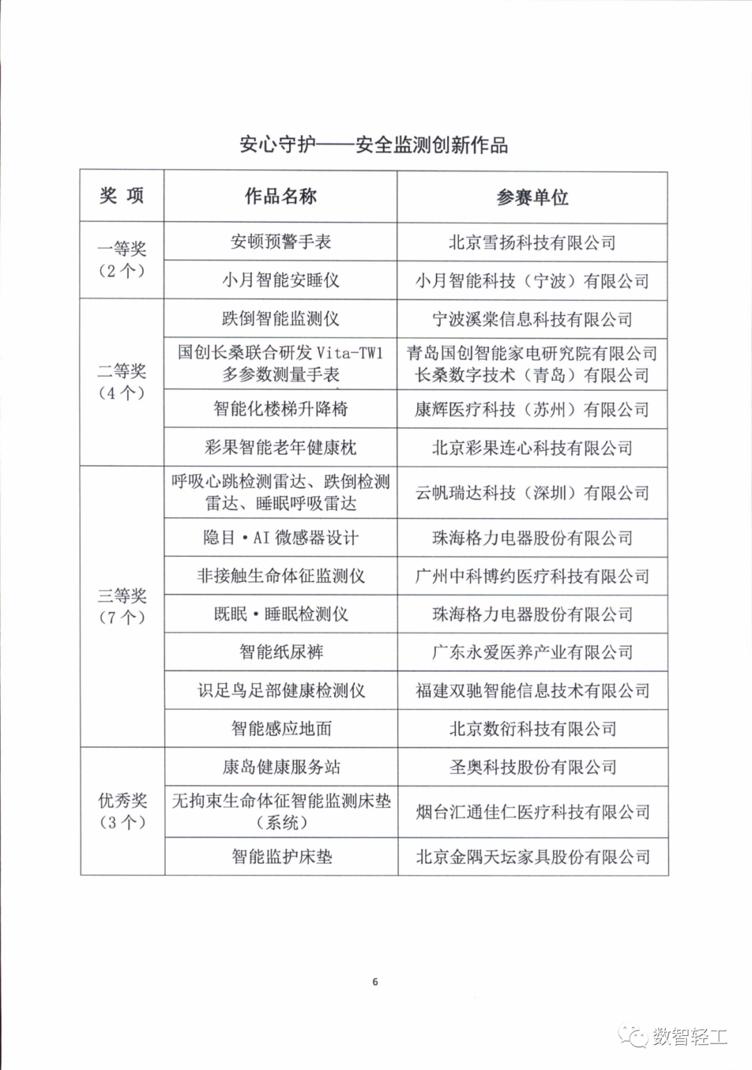
在工信部的大力支持下,由 指导, 、中国轻工业发展研究中心、中国家用电器研究院联合主办的第一届全国轻工适老创新产品及智能健康解决方案大赛,得到了政府、部委以及各行业的鼎力支持,以及各轻工企业的积极响应。大赛经过作品征集、初赛、复赛、决赛四个环节,通过网上投票、专家评委评分,最终产生六个组别的奖项及最佳人气奖等单项奖。获奖作品公示如下:













联系人
王元堃
联系电话:010-68396521
联系邮箱:QGYXXZX@163.com
相关新闻
版权声明
1、凡本网注明“来源:
” 的作品,版权均属于
,未经本网授权,任何单位及个人不得转载、摘编或以其它方式使用。已经本网授权使用作品的,应在授权范围内使用,并注明“来源:
”。违反上述声明者,本网将追究其相关法律责任。
2、凡本网注明 “来源:XXX(非
)” 的作品,均转载自其它媒体,转载目的在于信息之传播,并不代表本网赞同其观点和对其真实性负责。
3、如因作品内容、版权和其它问题需要同本网联系的,请于转载之日起30日内进行。
4、免责声明:本站信息及数据均为非营利用途,转载文章版权归信息来源网站或原作者所有。