【典型案例】网络协同制造案例

0
2021-02-24 来源:智造苑
装备制造企业——沈阳机床(集团)有限责任公司(以下简称沈阳机床),围绕机床用户的实际需求,打造面向传统制造业的网络化协同中心,以工业互联网带来的新思维和新的商业模式促进制造业的转型和升级。沈阳机床将标准化工作放在重要的地位上,通过标准的研制和应用,打造基于企业互联、信息与数据互通、资源共享的协同创新新模式。
 
 
「 1. 整体方案 」
 
 
1)总体目标
 
以iSESOL网络协同制造平台为基础,沈阳机床将标准贯彻到设备等核心资源接入、平台建设、服务实施过程中,最终打造包括设计协同、制造协同、供应链协同和服务协同等不同协同模式的网络化协同生产和制造模式,实现设计、供应、制造、服务等环节的并行组织和协同优化,如图1所示。
 
 
图1 iSESOL网络化协同生产和制造模式
 
(1)面向机加产品和工艺的设计协同
 
产品设计是从创意到工程设计图纸的一个转换过程。依托网络协同制造平台,产品创意人员可以发布产品设计创意,通过网络协同制造平台来寻找合适的设计人员完成产品的设计工作。同时,产品设计人员也可以在平台上发布产品的设计方案,通过平台寻找设计方案需求方(买家),获取设计方案的经济效益。
设计协同的另一个方面是工艺设计协同。产品设计方案可以依托平台的工艺设计师,结合平台相关的制造资源,设计实现高效的工艺方案。工艺制定包括选择合适的制造方式、明确加工步骤、选择合适的刀具、设计制造的辅具和量具、编制数控加工程序、明确质量检验方案等内容。
 
(2)面向机加过程的制造协同
 
机加过程的制造协同主要指制造过程的产能协同、生产进度协同、异常处理协同等内容。
 
网络协同制造平台会接入包括金属切削、木加工、电火花等不同加工类型的制造资源。当产品完成工艺设计后,可以依托网络协同制造平台进行制造企业的选择。中小企业在承接任务的时候,如果加工量大产能不足,也可以依托平台购买额外的产能以保证加工任务的定期、按质完工。
 
同时,通过接入相关企业的制造执行系统和制造装备,可以获取生产过程的相关数据。通过生产计划和完工数据的汇聚和分析,一个产品在不同企业的前后工序可以更好地衔接,以实现同一产品在制造过程上的协同。
 
(3)面向机加生产过程的供应链协同
 
网络协同制造平台依托接入的众多产业链上下游企业,根据不同产品的特点和生产过程的需要,以信息的自由交流,知识创新成果的共享,相互信任、共担风险、协同决策,无缝连接的生产流程和共同的战略目标为基础,实现供应链相关企业的协调和合作,以实现供应链的协同,从而提高产业链的整体竞争力。
 
利用网络协同制造平台的企业资源,可以为相关产品的生产过程提供原材料和毛坯支持,提供刀具采购、生产辅具制造等生产准备工作支持,帮助企业快速投入生产过程。同时,通过物流协同技术实现物流的精准配送,以实现精益生产模式。
 
(4)机加行业装备的服务协同
 
网络协同制造平台可以提供对机加装备的全生命周期支持,包括制造加工解决方案设计、安装调试、使用支持、维护保养、设备回收转让等全过程。
 
制造企业面对新的加工任务,在租赁产能之外,对于稳定的加工订单可以通过采购或租赁的方式来获取加工装备。依托接入平台的相关装备制造企业的专业服务,可以提供专门的制造加工解决方案。平台提供企业选择设备、设计加工方案、确定购买或租赁、选择设备提供方等服务,帮助企业快速构建加工能力。
 
在制造装备使用过程中,可以依托平台实现专门的加工支持服务。一方面,依托工艺研发协同子平台,获取加工对象的数控程序编制服务;另一方面,利用设备运行过程的数据分析,可以获取设备参数调整建议,以更好地利用设备。
 
2)网络化协同平台功能架构
 
iSESOL网络协同制造平台是以云计算为代表的新一代信息技术与机加行业全方位深度融合所形成的应用生态。整个平台采用云平台的主流云服务架构,共分为三个层级,分别为平台应用层、平台服务层及采集工厂企业信息的物理设备层,见图2。
 
 
图2 iSESOL网络协同制造平台功能架构
 
(1)物理设备层
 
物理设备层依托传感器、工业控制系统、物联网技术面向设备、系统、产品、软件等要素数据进行实时采集。例如,可借助智能控制器、智能模块、嵌入式软件等传统的工业控制和连接技术实现平台对底层数据的直接集成。设备通过内部网络接入网关,通过采集器终端实现数据与云平台互联。采用安全网关构建终端设备与云平台之间的通讯VPN隧道,保障通讯安全。利用一系列标准协议,包括设备通讯标准、数据访问标准、安全标准来支持异构的设备资源接入。
 
(2)平台服务层
 
平台服务层基于工业PaaS架构,集成了工业微服务、大数据服务、应用开发等功能。主要包括设备资源接入、基础服务、应用服务以及对外开放API。设备资源通过云端Agent服务进行设备接入验证以及构建数据传输通道,实现与设备终端互联互通,以提供数据采集、数据存储以及数据分析等服务;基础服务提供工业生产要素的建模及分析、工业大数据分析、工艺分析等服务;应用服务提供上层业务系统数据交互服务;通过开放API,实现外部系统接入以及对外数据支持服务。同时,平台遵循通用标准和规范,包括设备标识规范、数据协议规范、网络通讯规范、安全接入规范等,以提供平台安全保障。构建基于工业数据服务之上的应用开发环境,提供各类蕴含工艺知识和行业经验的工业微服务、工业应用开发工具以及针对应用开发运维的完善管理手段,帮助用户快速构建定制化的智能应用App并形成工业服务商业应用价值。
 
(3)平台应用层
 
平台应用层基于平台服务层提供的数据接口、服务接口,面向机加工领域各环节场景,是iSESOL网络协同制造平台服务的最终输出。面向智能化生产、网络化协同、个性化定制、服务化延伸等智能制造和工业互联网典型应用场景,为企业用户以及个人用户提供不同的云化产品。
 
3)网络化协同平台业务体系
 
iSESOL网络协同制造平台针对机加工领域的需求,通过核心功能建设,将设计协同、制造协同、供应链协同和服务协同等不同协同模式整合为登云入网、产能交易、厂商增值、要素赋能四大服务板块(见图3),四大业务板块之间相互关联,同时也相互支撑,共同构建智造生态体系。
 
 
图3 iSESOL网络协同制造平台业务体系
 
(1)登云入网
 
登云入网是iSESOL网络协同制造平台服务体系搭建的基础,针对机加工行业领域,通过布局智能终端设备,连接工厂等利益相关者的增值网络,运用基于装备互联实现对制造过程数据的实时管控,通过有效数据积累形成工业数据。登云入网服务包含的产品为iSESOL BOX与iSESOL WIS。
 
(2)产能交易
 
产能交易是指在工厂与智能终端联网的基础上,为供方工厂、采购商与供应链配套商等提供更为系统更为完备的交易智能服务。iSESOL网通过地理位置、装备工况、工艺能力等多维度数据挖掘分析,为加工制造供需双方实现智能筛选匹配、订单交易及工艺方案服务;iSESOL MALL是专业的B2B自营MRO工业品采购平台,基于装备互联形成的大数据助力企业工业消耗品在线采购,提升机加工领域供应链配套服务。
 
(3)厂商增值
 
厂商增值指服务于制造业各类装备厂商,提供智能装配服务管理业务需求,实现集报修、需求、服务处理、统计分析于一体的管理功能。提供装配运营人员后台管理、服务工程师APP服务处理以及客户微信渠道报修等功能,包括设备报修、工程师调度、追踪服务工程师服务状态、地点和进度;客户报修处理进度查询,服务过程追溯等。
 
(4)要素赋能
 
iSESOL工业云平台同样打造成为增值服务赋能平台,提供技术赋能、知识赋能、人才赋能、金融赋能等全方位服务。
 
 
「 2.标准应用方案 」
 
 
iSESOL网络协同制造平台在建设和应用过程中,参考了一系列的智能制造方面的标准,在相关标准指导下进行设计、实施,确保了可用性、可行性和可推广性。
 
1)互联互通标准应用
 
(1)设备互联
 
设备互联是实现智能制造的基础条件,设备互联标准主要定义设备/产品联网所涉及的功能、接口、通信协议、数据交换、时钟同步等方面,沈阳机床综合了OPC工业标准协议、MT-Connect协议等相关标准,完成了底层的制造装备互联互通与互操作,在掌握数字运动控制底层技术的基础上,开发了适用多种协议接入的开放性接口协议和智能数控系统互联网接入设备,如图4、图5所示。
 
 
图4 iPort协议联网方案
 
 
图5 iSESOL BOX接入方案
 
(2)数据互通
 
数据作为本案例信息沟通的承载方式,可以在各种子平台上迁移,打破了传统意义上的信息孤岛现象。同时,依托数据及数据迁移,还可以实现数控设备的在线监测管理等。实现数据互通需要分析集成应用的数据生产者和数据消费者之间的关系,获取贯穿不同业务环节之间的交互数据集的描述,通过构建统一的数据集成规范来实现不同业务系统之间数据的交互。数据互通标准包括数据交换标准、数据分析标准、数据管理标准、数据建模标准、大数据服务标准等。沈阳机床综合参考了《机床制造数字化车间 信息模型》《数据管理参考模型》《数据元和交换格式》等标准,在iSESOL网络协同制造平台上,将研发设计、生产制造、物流、采购、销售等环节进行贯穿,在研发制造重点环节,数据贯穿设备层、执行层、管理层,例如,在BOM一体化协同管理中,将BOM作为研发、工艺、制造、采购的主线和制造型企业的核心。BOM的管理主要包括:BOM的创建、BOM的维护、BOM的视图管理等。在研发制造的不同阶段,BOM以不同的形式表现,主要为EBOM(工程BOM)、PBOM(工艺BOM)、MBOM(制造BOM)等。iSESOL网络协同制造平台建立完整、科学的各类BOM的产生及维护管理流程和各类BOM之间协同变更流程,以保证BOM数据的准确和一致。同时,iSESOL网络协同制造平台建立了产品数据描述规范,包括CAD/CAE工程信息的格式、命名规范等,保证不同企业之间数据交流的顺畅,满足产品生命周期过程(概念、设计、制造、服务与维修)的一项或者多项功能验证,提供各部门或组织间对产品进行协同设计,协同评估的功能。
 
2)安全标准应用
 
网络设备、服务器设备、存储设备的安全是保证网络协同制造平台安全运行的一个重要因素,针对安全风险,参考IEC 60950:1999《信息技术设备的安全》、GB/T 33009.1-2016《工业自动化和控制系统网络安全集散控制系统(DCS) 第1部分 防护要求》、GB/T 26231-2010《信息技术 开放系统互连OID的国家编号体系和注册规程》、GB/T 31168-2014《信息安全技术 云计算服务安全能力要求》等标准,对网络协同制造平台进行系统安全设计,主要在以下几个方面。
 
(1)设备安全
 
设备安全在这里主要指控制对交换机等网络设备的访问,包括物理访问和登录访问两种。针对访问的两种方式可采用:对基础设施采取防火、防盗、防静电、防潮措施;系统主机应采用双机热备(主备/互备)方式,构成集群系统;系统关键通信设备应考虑冗余备份等措施。利用系统监控工具,实时监控系统中各种设备和网络运行状态,及时发现故障或故障苗头,及时采取措施,排除故障,保障系统平稳运行。
 
(2)网络安全
 
通过设立硬件防火墙保障网络安全,防火墙作为内部网络与外部公共网络之间的第一道屏障,防护来自外部的攻击,并过滤掉不安全的服务请求和非法用户进入,保证系统的安全。
 
进行入侵检测,对网络和系统的关键结点的信息进行收集分析, 检测其中是否有违反安全策略的事件发生或攻击迹象,并通知系统安全管理员,采用相应技术和手段,保证网络安全。对传输数据进行加密,保障数据传输安全。
定期进行安全检查,查补安全漏洞,采用漏洞扫描软件对内部服务器浏览器和所有网络设备进行漏洞扫描,及时弥补各类安全漏洞。
 
(3)系统安全
 
应用安全的解决往往依赖于网络层、操作系统、数据库的安全,所以对系统级软件的安全防范突显其重要性;由于病毒通过Internet网,可以在极短的时间内传到Internet的各个角落,而病毒对系统稳定性和数据安全性的威胁众所周知,所以对病毒的预防是一项十分重要的工作。 
 
系统安全漏洞防护:通过系统扫描工具,定期检查系统中与安全有关的软件、资源、各厂商安全“补丁包”的情况,发现问题及时报告并给出解决建议。 
 
病毒防护:在内网和外网中分别设置网络防病毒软件控制中心,安装网络版的防病毒控制台,在服务器系统和网络内的主机均安装防病毒软件的客户端。管理员负责每天检查有没有新的病毒库更新,并对防病毒服务器上的防病毒软件进行及时更新。然后再由防病毒服务器将最新的病毒库文件下发到各联网的机器上,实现全网统一、及时的防病毒软件更新,防止因为少数内部用户的疏忽,感染病毒,导致病毒在全网的传播。
 
专用服务器的专门保护:针对重要的、最常受到攻击的应用系统实施特别的保护。对WEB服务器保护对Web访问、监控/阻塞/报警、入侵探测、攻击探测、恶意applets、恶意Email等在内的安全政策进行明确规划。对E-mail服务程序、浏览器采取正确的配置与及时下载安全补丁实现。
 
(4)应用安全
 
针对人为操作造成的风险,必须从系统的应用层进行防范,因此应用系统在建设时需考虑系统的安全性。具体包括:访问控制,操作系统的用户管理、权限管理。限制用户口令规则和长度,禁止用户使用简单口令,强制用户定期修改口令。按照登录时间、登录方式限制用户的登录请求。加强文件访问控制管理,根据访问的用户范围,设置文件的读、写、执行权限。对重要资料设置被访问的时间和日期;权限控制和管理,按照单位、部门、职务、工作性质等对用户进行分类,不同的用户赋予不同的权限、可以访问不同的系统、可以操作不同的功能模块;应用系统的权限实行分级管理,每个系统的管理员自己定义各类用户对该系统资源的可访问内容;身份验证:通过采用口令识别、数字认证方式,来确保用户的登录身份与其真实身份相符,保证数据的安全性、完整性、可靠性和交易的不可抵赖性、增强顾客、商家、企业等对网上交易的信心;数据加密存储:关联及关键数据加密存储,提取数据库中表间关联数据或重要数据信息,采用HASH算法,生成一加密字段,存放在数据表中,保证数据库中关联数据的一致性、完整性,防止重要数据的非法篡改;日志记载:数据库日志,使得系统发生故障后能提供数据动态恢复或向前恢复等功能,确保数据的可靠性和一致性。应用系统日志:通过记录应用系统中操作日志,通过事后审计功能为将来分析提供数据分析源,确保业务的可追溯性。
 
3)业务能力标准应用
 
iSESOL网络协同制造平台目标是提供网络协同制造服务,因此,平台的业务能力建设非常重要。在前期参考GB/T 30095-2013《网络化制造环境中业务互操作协议与模型》、GB/T 25469-2010《制造业产业链协作平台功能规范》等,以及后续的《信息技术 工业云服务 模型》、《信息技术 工业云服务 能力总体要求》等智能制造标准的基础上,沈阳机床设计了企业间资源的协同调配和业务配置方案,实现了企业的协同制造,这也避免了制造资源的闲置、提高装备利用率。根据设计要求,在平台上,管理者可以调配产能,并对制造资源进行有效管理,同时,根据不同业务之间的交互关系构建了适应网络化协同制造的流程集成规范。
 
 
「 3.实施步骤 」
 
 
1)设备的接入
 
根据智能设备的联网特性,通过借助于iSESOL网络协同制造平台,就能更好地实现跨区域、跨企业的协同制造,同时,智能设备的接入及控制也是实现智能工厂内协同制造的必要基础。
 
由于设备的接口、协议等可能涉及到不同的标准,因此,沈阳机床为不同智能设备提供多种接入方式。接入方式有以下几种:根据接入方法的不同,分为SDK接入和iSESOL BOX硬件网关接入;根据数据网络不同,分为移动网络接入和固定网络接入。
 
对于支持标准通讯协议的设备,平台提供iSESOL BOX硬件网关方便客户使用移动网络或固定网络接入平台。iSESOL BOX提供标准的OPC-UA设备通讯协议及iPort协议,为设备提供便捷且整套的平台安全接入方案。
 
对于非标设备,平台提供SDK开发包接入方案,降低对设备通讯协议的技术门槛,便于客户将多种设备接入,增加平台设备资源的多样性。
 
2)iSESOL网络协同制造平台建设
 
iSESOL网络协同制造平台建设流程分成“规划-建设-测试-运行改进”4个主要步骤。
 
§ 
iSESOL网络协同制造平台规划阶段,主要完成平台建设内容定义;
§ 
§ 
iSESOL网络协同制造平台建设阶段,主要完成平台软硬件环境构建,并形成服务能力;
§ 
§ 
 iSESOL网络协同制造平台测试阶段,主要对平台业务功能、平台性能进行测试;
§ 
§ 
 iSESOL网络协同制造平台运行改进阶段,平台进入运行提供正常服务的过程,包括对运行过程中发现问题、提出对平台功能、性能等方面的改进需求。
§ 
 
平台运行改进阶段之后,对于平台改进需求,则进入一个新的“规划-建设-测试-运行改进”流程,整个过程不断循环,保证平台持续完善。
 
根据平台建设相关标准,参照平台架构(见图6),建设平台相关功能组件并进行集成。
 
 
 图6 平台架构参考方案
 
用户层建设主要完成用户层业务功能、商务功能及管理功能的开发、部署工作。访问层建设主要完成访问控制、连接管理的开发、部署工作。服务层建设主要完成业务能力、商务能力、管理能力及服务编排的开发、部署工作。资源层建设主要是完成资源抽象和控制、资源接入、人力资源、数控机床资源、物料资源等的开发、部署工作。跨层功能建设完成用户服务及运营、商务、安全、集成、开发等相关功能组件的开发和部署工作。
 
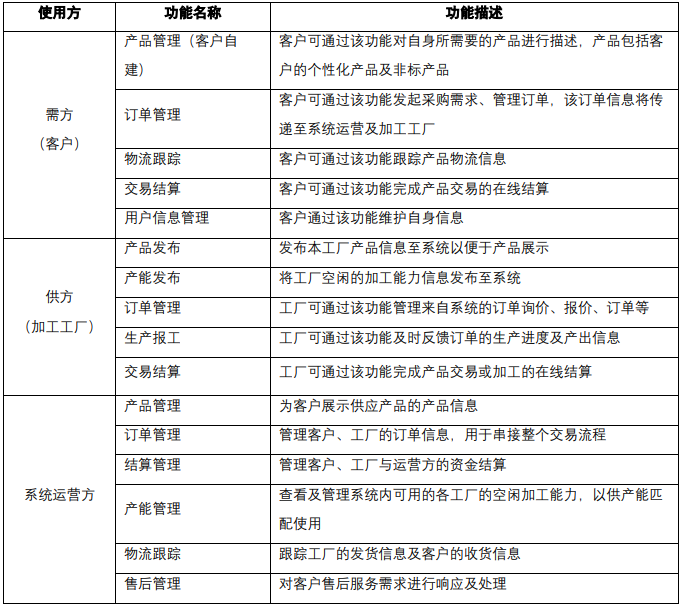
3)iSESOL网络协同制造平台功能扩展
 
在功能扩展方面,iSESOL网络协同制造平台实现的是全流程、全要素、全产业链、全生命周期的资源配置优化和提升。基于智能装备的iSESOL网络协同制造平台从供方、需方、系统运营方3个方面对资源配置优化和提升进行了功能扩展,见表1。
 
表1 iSESOL网络协同制造平台功能扩展
 
 
 
「 4.实施效果 」
 
 
截止到2018年8月,iSESOL网络协同制造平台已连接各类智能数控设备超过12400台(套),联网工厂客户达到2000余家,提供服务时间累计超过420万小时,在线订单成交量超过6000单。本案例中网络化协同制造平台的建设与应用,在以下几个方面效果显著:
 
(1)提高企业协同水平:提高产业链上相关企业的协同水平,降低协作成本,提高产业链的运行效率,提升整体竞争能力;
 
(2)机加工过程可视化:对相关企业各主要设备进行数据采集建模并在互联网平台上统一呈现,实现仓储、厂内物流、机加工过程等各个制造环节的可视化;
 
(3)精细化管理:根据生产过程中采集的数据对人员及生产安排进行精细化管理,会大大提升生产制造的效率;
 
(4)快速响应:打通从订单到发货的信息流,缩短调度响应时间,提高生产柔性。不同制造资源之间的信息交互与协作有助于制造系统的执行效率与系统性能的提高,有助于提高制造系统对外的敏捷性与执行效率;
 
(5)降低维护成本:建立维护设备使用情况监控系统,对设备的状态和利用率等进行有效管理,通过多维度关联分析,降低装配和测试设备的维护成本,提升设备维护质量和利用率。
 

改编自:《智能制造标准化》(作者:中国电子技术标准化研究院) 

相关新闻

版权声明

1、凡本网注明“来源: ” 的作品,版权均属于 ,未经本网授权,任何单位及个人不得转载、摘编或以其它方式使用。已经本网授权使用作品的,应在授权范围内使用,并注明“来源: ”。违反上述声明者,本网将追究其相关法律责任。
2、凡本网注明 “来源:XXX(非 )” 的作品,均转载自其它媒体,转载目的在于信息之传播,并不代表本网赞同其观点和对其真实性负责。
3、如因作品内容、版权和其它问题需要同本网联系的,请于转载之日起30日内进行。
4、免责声明:本站信息及数据均为非营利用途,转载文章版权归信息来源网站或原作者所有。

返回顶部
Baidu
map