“十四五”时期全球科技发展战略焦点及政策建议
2021-05-19 来源:赛迪智库
新一轮科技革命与产业变革交织,全球科技竞争更加激烈,科技创新攸关经济发展动力转化与国家强盛,成为各国科技发展的重中之重。基于各国科技发展战略,赛迪研究院工业经济研究所提出,新一代信息技术、生命健康以及清洁能源将成为全球科技战略的“三大”焦点,我们应实时跟踪全球科技战略发展态势,抢占先机,直面发展中的热点难点问题,深化改革,紧抓创新,推动我国科技创新再上新台阶。
01
全球科技战略的“三大”焦点
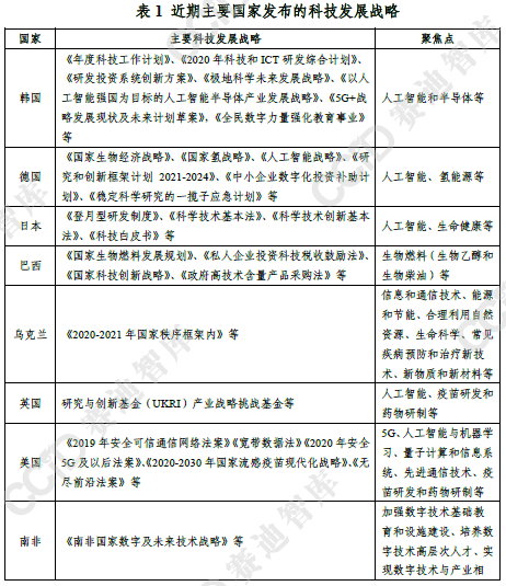
焦点一:半导体、人工智能、5G等新一代信息技术成为国家科技战略新的制高点
新一代信息技术附加值高,可赋能产业,加速其转型升级,提高竞争力,是各国科技战略必争之地,未来将主导一国的竞争力。“十四五”期间,除顺应新一轮科技革命与产业变革趋势外,各国受疫情冲击影响,人工智能技术现实需求也不断增加。
欧洲国家明确表示要加强对人工智能等技术领域的控制与主导。韩国科技战略的重点聚焦于人工智能和半导体,大力推动数字平台升级与开放、人工智能技术标准的开发和人才梯队的打造。日本科技战略侧重于可自主学习与行动、与人类共生的机器人的研发,致力于开发与人类具有相同或者更高体能、在自然科学领域可以自主思考与行动、自动发现科学原理和解决方案的人工智能机器人。美国除人工智能战略外,还将技术发展重点放在了网络安全方面,在打压中国 5G 产业发展的同时,大力推动美国 5G 技术发展及基础设施建设。
焦点二:生物安全、基因治疗、疫苗研发等生命健康领域成为科技战略保障民生的前沿阵地
全球疫情蔓延,各国普遍意识到生命健康相关技术对国民经济健康可持续发展的重要性。“十四五”期间,生物安全、基因治疗、疫苗研发等生命健康技术成为各国技术发展和突破的重中之重。英、美等国防控疫情不力,国内经济受冲击较为严重,疫苗研发和药物研制已成为其科技战略重点之一,均主张提高财政投入。俄罗斯在出台《生物安全法》的同时,不断加大基因技术攻关力度,提出要不断完善基因技术路线并建立基因信息库。日本科技战略也非常关注生命健康领域,侧重于疾病的超早期预测和预防。
焦点三:清洁能源将成为未来能源变革的重点,氢能源、生物燃料、风能核能将在能源结构中占据主导地位
基于国家能源安全和提升生态环境保护水平的需求,各国纷纷聚焦清洁能源相关技术的研发与应用。德国制定出台了《国家氢战略》,计划投资90亿欧元,将德国建设成为“全球领先的现代氢技术供应商”。巴西政府聚焦生物燃料(生物乙醇和生物柴油)发展,计划到2030年把可再生能源在全国能源结构中的比重提高到45%,生物燃料占比达到18%。此外,风能核能技术在电力领域的应用、新能源汽车的氢燃料电池及充电桩等技术也将迎来爆发式增长,清洁能源有望在能源结构中占据更大比重。

02
政策建议
建议一:发挥社会主义市场经济条件下新型举国体制优势,从国家战略层面落实和提高关键核心产业的科技创新能力
优化研发布局与产业选择的组合,锚定以“半导体以及人工智能、5G” 为代表的新一代电子信息技术和“生物安全、基因治疗、疫苗研发”为代表的生命健康、“氢能源、生物燃料、风能核能”为代表的清洁能源,以及航天航空、高端装备等前沿领域,从国家规划的角度推动一批战略性科学计划、重大科技项目、高端科学工程的制定及落地实施。进一步引导与关键核心产业有关的高校、科研院所、企业及地方政府等主体形成信息反馈、资源共享、科技研发等多层次、全方位的新型科技创新合作关系,合力推进国家重点实验室、国家重点工程中心以及产业创新高地的建设。
建议二:明确“上游攻关、中游改造、下游反哺”的科技发展思路,从全产业链角度精确提升关键核心产业的科技创新能力
产业链上游领域,重在核心技术与关键零部件攻坚。既要厘清科技攻关清单,把脉我国关键核心产业在核心技术与关键零部件领域的“短板”,也要充分发挥企业在科技创新中的主体作用,扶持优质企业协力突破产业链薄弱环节。
产业链中游领域,重在加码技改和扩大产能。引导和支持企业进一步深化“两化融合”,加快推进技术改造与智能化应用,促进企业技术的更新换代,加速企业数字化进程。
产业链下游领域,重在强化产业链各环节的对接。鼓励企业积极开拓国内外市场,在数据处理、生产规划、集成方案、市场服务等环节即时联动上游设计与中游生产,完成良性产业闭环。
建议三:紧扣关键核心产业基础前沿研究,加大财政补贴、政府基金、税费减免、政府采购等政策对关键基础理论、共性基础技术等领域的精准扶持力度
基于世贸组织补贴与反补贴协议,针对与关键核心产业有关的科研院所、高校、科技型中小企业等主体,加大财政资金对其在基础前沿研究领域的补贴支持力度。建议政府出资成立关键核心产业大基金或母基金,并严格采用市场化运营模式,筛选基础技术、基础理论方面有长远发展前景的科创项目或企业,进行持续投资,规避资金流入“短平快”项目。持续释放“减税降费”政策红利,重点针对从事科研活动的主体释放更多科技政策红利,比如将研发加计扣除的比例由75%提升至100%或200%,延长“据实扣除比例上再加计75%”的政策时限等。
建议四:精准定位关键核心产业科技痛点和难点,加大重点科研人才的引进力度,加快短缺人才的“本土培育”,激活人才创新的内生动力
关注关键核心产业国际顶尖人才研究合作项目,对标发达国家同级奖励水平,提高研究奖励额度。引入股权、分红等多元化分配方式,推行产权成果收益按劳分配常态化。对于急需的海外尖端人才、领军人才,建议进一步放宽永久居住权认证规定,在落户、购房、购车、子女就读、配偶就业等方面采取扶助措施。在积极引进海外科技人才的同时,大力推动本土高校与科研院所人才培养方式革新,充分发挥“海外引进-学科建设-人才培养”模式功效。
建议五:完善科技创新评价体系,拓宽科研探索的自主空间,深化科技创新投资机制多样化改革
支持实施不同类型、阶段的科研项目、工程、课题等差异化考核方式,明确基础研究优先的考核导向,在社会经济发展可承受的前提下,包容科技创新风险及失误。给予高校和科研院所更多的科研自主权,弱化科研机构的管理职能,激发单位与人员的科研主动性和积极性。鼓励科研工作者积极拓展研究领域,与不同专业领域前沿研究人员交叉合作,提高科研攻关时效。大力倡导社会资本进入科创投资领域,逐步放宽国家有关重大科创项目的参与资格,强调政府投资的价值导向、资源整合作用,健全和完善政府投入为主、社会多渠道投入为辅的投资机制,进一步营造良好的科创投资环境。
相关新闻
版权声明
1、凡本网注明“来源:
” 的作品,版权均属于
,未经本网授权,任何单位及个人不得转载、摘编或以其它方式使用。已经本网授权使用作品的,应在授权范围内使用,并注明“来源:
”。违反上述声明者,本网将追究其相关法律责任。
2、凡本网注明 “来源:XXX(非
)” 的作品,均转载自其它媒体,转载目的在于信息之传播,并不代表本网赞同其观点和对其真实性负责。
3、如因作品内容、版权和其它问题需要同本网联系的,请于转载之日起30日内进行。
4、免责声明:本站信息及数据均为非营利用途,转载文章版权归信息来源网站或原作者所有。