不同行业推进智能制造的特点与重点

0
2021-06-02 来源: 智造苑
制造业各行业具有比较强的行业特征,不同行业企业推进智能制造存在差异。
 
流程生产行业主要是通过对原材料进行混合、分离、粉碎、加热等物理或化学方法,使原材料增值。典型的流程生产行业有医药、化工、钢铁、水泥、食品饮料等。流程型制造企业智能制造推进的主要特点与重点是通过持续改进,实现生产过程动态优化,制造和管理信息的全程可视化,企业在资源配置、工艺优化、过程控制、产业链管理、节能减排及安全生产等方面的智能化水平显著提升。
 
离散制造行业主要是通过对原材料物理性状的改变,将其组装成为产品,使其增值。典型的离散制造行业有机械、电子、电器、汽车、航空等。离散制造行业企业智能制造推进的主要特点与重点是通过持续改进,实现企业设计、工艺、制造、管理、物流等环节的集成优化,推进企业数字化设计、装备智能化升级、工艺流程优化、精益生产、可视化管理、质量控制与追溯、智能物流等方面的快速提升。
 
具体到流程生产和离散制造的细分行业,每个行业智能制造建设特点仍然有所不同。
 
 
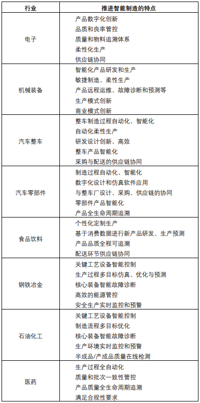
「 1. 电子行业 」

 
电子行业产品迭代快、技术发展快,行业企业需要不断开展新产品研发和创新;对产品一致性和可靠性要求高,注重产品质量异常检测和回溯分析;建立质量和物料追溯体系,实施对原料供应商、操作设备、工序、关键工艺参数、生产日期等过程信息追溯;推进企业内部供应链协同,实现精准配货、库存动态调整,推进上下游企业间协同,优化供应链资源配置。消费类电子产品会更加关注市场端需求变化,加强对需求的分析和预测,打造柔性生产模式,实现不同产品线快速切换。
 
 
「 2. 机械装备行业 」

 
机械装备行业企业注重将设计仿真工具、拓扑技术、增材制造等应用于产品自身的研发创新,加强高端化、智能化、轻量化等类型产品研制;对产线进行智能化改造,提高生产自动化、柔性化生产水平;加强注重产品体验,并从产品制造向服务升级转变,以拓展新的业务模式,探索新的商业模式。部分工程机械行业企业为适应全球市场多样化的客户群体,开展远程定制、异地设计、就地生产的新型生产模式。
 
 
「 3. 汽车整车行业 」

 
汽车整车行业企业开展个性定制化车型的生产及开发,满足消费者多元化需求;自动化柔性生产线自行适应实时环境变化及客户个性化需求,实现多种车型混线生产;应用数控机床、工业机器人、自动装配线、自动驾驶小车等智能装备提升产品装配自动化、物流自动化水平;加速新型传感器、智能控制、无线通信技术、先进驾驶辅助技术等在整车中的应用,推动智能网联汽车的研发设计。
 
 
「 4. 汽车零部件行业 」

 
汽车零部件行业企业应用工业机器人、协作机器人、数控机床等智能装备提升产线自动化水平,提高生产线柔性化程度,提升产品质量;借助数字化建模、仿真软件和技术实现零部件、工装模具的原发性创新设计,缩短研发周期,降低研发成本,提高国内核心零部件产业链自主化程度;加强与汽车整车厂高效的业务协同、计划协同和物流协同,及时响应整车厂的采购及供应需求;推进以智能座舱为代表的智能化产品研发生产。
 
 
「 5. 食品饮料行业 」

 
食品饮料行业核心是满足用户体验和需求,为达到此目的,企业一方面通过实现从原料、生产、配送到货架的产品全程追踪追溯,满足严格的食品安全和质量的要求;另一方面,开展基于消费数据的产品研发和智能生产,通过对消费数据的分析和挖掘,加快新产品研发设计,结合柔性化生产、智能化物流配送,支持小批量大规模定制化生产模式,满足用户多元化、个性化需求。
 
 
「 6. 钢铁冶金行业和石油化工行业 」

 
钢铁冶金行业和石油化工行业均是连续性生产,对设备运行情况监控、质量管控以及生产安全要求比较高,因此行业企业在关键工艺环节普遍应用智能化装备,对生产过程进行智能控制;采集核心装备的关键数据,开展设备故障诊断分析、预测预警分析,保证生产的稳定性和连续性;开展关键工序环境监测、关键工艺参数监测,对隐患进行预警预测,保障生产的安全性;对生产过程中的半成品、产成品进行在线检测,通过质量分析结果,开展质量分析,并反馈到生产控制环节。钢铁冶金行业涉及到高温高压等复杂化学反应,不确定性因素比较多,对生产过程满足多参数目标进行仿真、优化与预测需求比较强。化工行业企业根据多投入、多产出的生产特性,比较重视利用生产仿真进行制造流程多目标优化,提高产能利用率。
 
 
「 7. 制药行业 」

 
制药行业企业应用全过程的自动化生产线,提高生产设备的自动化水平,提高自动控制系统的应用水平,尽量减少和取代人工干预;针对生产过程管理、质量控制,对环境指标、质量指标进行实时在线监测和控制,保障药品生产质量和批次一致性;开展全流程电子批次记录,以满足合规性要求。
 
不同行业推进智能制造的特点
 
 
 

  

相关新闻

版权声明

1、凡本网注明“来源: ” 的作品,版权均属于 ,未经本网授权,任何单位及个人不得转载、摘编或以其它方式使用。已经本网授权使用作品的,应在授权范围内使用,并注明“来源: ”。违反上述声明者,本网将追究其相关法律责任。
2、凡本网注明 “来源:XXX(非 )” 的作品,均转载自其它媒体,转载目的在于信息之传播,并不代表本网赞同其观点和对其真实性负责。
3、如因作品内容、版权和其它问题需要同本网联系的,请于转载之日起30日内进行。
4、免责声明:本站信息及数据均为非营利用途,转载文章版权归信息来源网站或原作者所有。

返回顶部
Baidu
map