数字大潮下,产业发展新机遇是什么?
2022-01-12 来源:腾讯研究院
导读:
目前,我国相继出台了一系列推动数字经济高质量发展的政策法规,逐步构建了数字经济政策制度体系的四梁八柱,为数字经济的安全和规范发展提供了根本遵循,也为数字经济各产业深入发展指明了新方向、孕育了新机遇。
文章转自:腾讯研究院
以政策试验为突破口,
加大数字经济发展的政策推动力
1 / 国家级创新发展试验区擘画数字经济发展新蓝图
2019年10月,国家发展改革委、中央网信办发布《国家数字经济创新发展试验区实施方案》,选择广东省、浙江省、福建省、重庆市、四川省等地作为试点,在数字经济要素流通、新型生产关系、资源配置、产业集聚等方面先行先试。2020年11月,广东省人民政府印发《广东省建设国家数字经济创新发展试验区工作方案》。2021年11月,深圳明确提出要打造数字经济创新发展试验区。通过对各地试验区方案的比较分析,可以看出数字经济发展的五个重要趋势:一是数据中心和融合基础设施建设成为地方发展数字经济的重要选项,二是产业互联网成为数字经济换代发展的压舱石,三是鼓励研发资源共建共享协同推进科技创新布局,四是新型智慧城市建设将与城乡建设规划及产业规划深度融合,五是数字乡村和智慧农业开辟数字经济新蓝海。
2 / 地方立法探索数字经济发展的数制方案
2020年12月24日,浙江省十三届人大常委会会议审议通过《浙江省数字经济促进条例》。作为全国首部以促进数字经济发展为主题的地方性法规,《条例》重点明确五个方面内容:一是数字基础设施建设要保证存量与增量并重,二是建立省市县联动机制提升数据资源管理、安全预警和安全处置响应能力,三是鼓励数字文化创意产业试验区建设,四是推动治理产业服务三位一体数字化,五是在政府采购、税收优惠、融资贷款、人才供给等方面创新政策工具支持数字经济发展。从产业发展环境来看,《条例》为把数字经济发展指标纳入省域经济高质量发展绩效评价体系提供了法律依据,地方相关的产业规划也将作相应调整,数字经济发展的营商环境进一步优化。2021年《广东省数字经济促进条例》正式公布,2022年《河南省数字经济促进条例》正式公布,为破除阻碍数字经济发展壮大的的体制机制性障碍作出进一步探索。
3 / 十四五规划明确数字经济发展路线图
2021年3月公布的《十四五规划和2035年远景目标纲要》中,“数字中国”单列一章,明确了数字经济、数字社会、数字政府和数字生态的四位一体布局。四个部分既有逻辑上的递进,又有建设内容上的深度融合。规划提出了七类数字经济核心产业:云计算、大数据、物联网、工业互联网、区块链、人工智能、虚拟现实和增强现实。规划还提出了十类数字化应用场景:智能交通、智慧能源、智能制造、智慧农业及水利、智慧教育、智慧医疗、智慧文旅、智慧社区、智慧家居和智慧政务。总体来看,数字经济七大核心产业的产业规模增长速度较快,十大应用场景基本上处于探索期和起步期,但发展潜力巨大。
以数据和人才培育为抓手,
打造关键生产要素支撑力
1 / 打造集约化、规模化、绿色化数据中心体系
2020年,国家发改委发布《关于加快构建全国一体化大数据中心协同创新体系的指导意见》。2021年,国家发改委印发《全国一体化大数据中心协同创新体系算力枢纽实施方案》、《贯彻落实碳达峰碳中和目标要求 推动数据中心和5G等新型基础设施绿色高质量发展实施方案》。按照数据中心整体布局要求,到2025年,东西部数据中心要实现结构性平衡,大型、超大型数据中心运行电能利用效率降到1.3以下,数据中心集约化、规模化、绿色化水平显著提高,使用率明显提升,公共云服务体系初步形成,全社会算力获取成本显著降低。从数据中心建设现状来看,一方面,如何根据实际建设需求和能耗约束优化数据中心布局面临重大挑战。另一方面,符合规划要求的数据中心建设有望获得能耗等政策支持。
2 / 大数据交易所探索新型数据交易模式
随着大数据的广泛普及和应用,数据资源的价值逐步得到各行业的普遍重视和认可,数据交易需求也在不断增加。2021年3月31日,北京国际大数据交易所正式成立,北京数据交易系统同步上线。11月25日,上海数据交易所成立。数据交易所的基本定位是数据中介服务商和代理人,主要职能是培育数据要素市场。数据交易所中介功能的实现取决于五种核心能力的打造:数据信息登记服务能力、数据产品交易服务能力、数据运营管理服务能力、数据资产金融服务能力和数据资产科技服务能力。
3 / 重构数字时代的人才培养体系
2021年4月19日,人社部发布《提升全民数字技能工作方案》,提出要重点开展人工智能、大数据、云计算等数字技能培训,加快普及、提升公民数字素养。11月5日,国家网信办发布《提升全民数字素养与技能行动纲要》。数字经济时代,人才需求结构发生革命性变化,人才培育与社会需求存在错位,传统的就业管理和服务模式、人才评价制度已经不能适应数字时代的生产关系和劳动关系,必须加快形成涵盖数字化综合管理人才、数字化应用人才、数字技术研发人才、掌握通用数字技能的劳动者的数字人才体系。
以新基建、国企数字化转型、
数字产业链、新型城镇化建设为
着力点,强化数字市场的牵引力
1 / 新基建市场迎来叠加政策红利
2020年的中央经济工作会议明确提出要“大力发展数字经济,加大新型基础设施投资力度”。国家十四五规划中提出要统筹推进传统基础设施和新型基础设施建设,打造系统完备、高效实用、智能绿色、安全可靠的现代化基础设施体系。2021年7月,教育部等六部门发布《关于推进教育新型基础设施建设构建高质量教育支撑体系的指导意见》。2021年9月,工信部等八部门印发《物联网新型基础设施建设三年行动计划(2021-2023年)》。2021年11月,国家发改委进一步明确了三类新型基础设施的内涵和外延,并提出要加速构建信息基础设施,稳步发展融合基础设施和适度超前部署创新基础设施的建设思路。

新基建项目投融资模式
2 / 国企数字化转型打造智慧产业新增长极
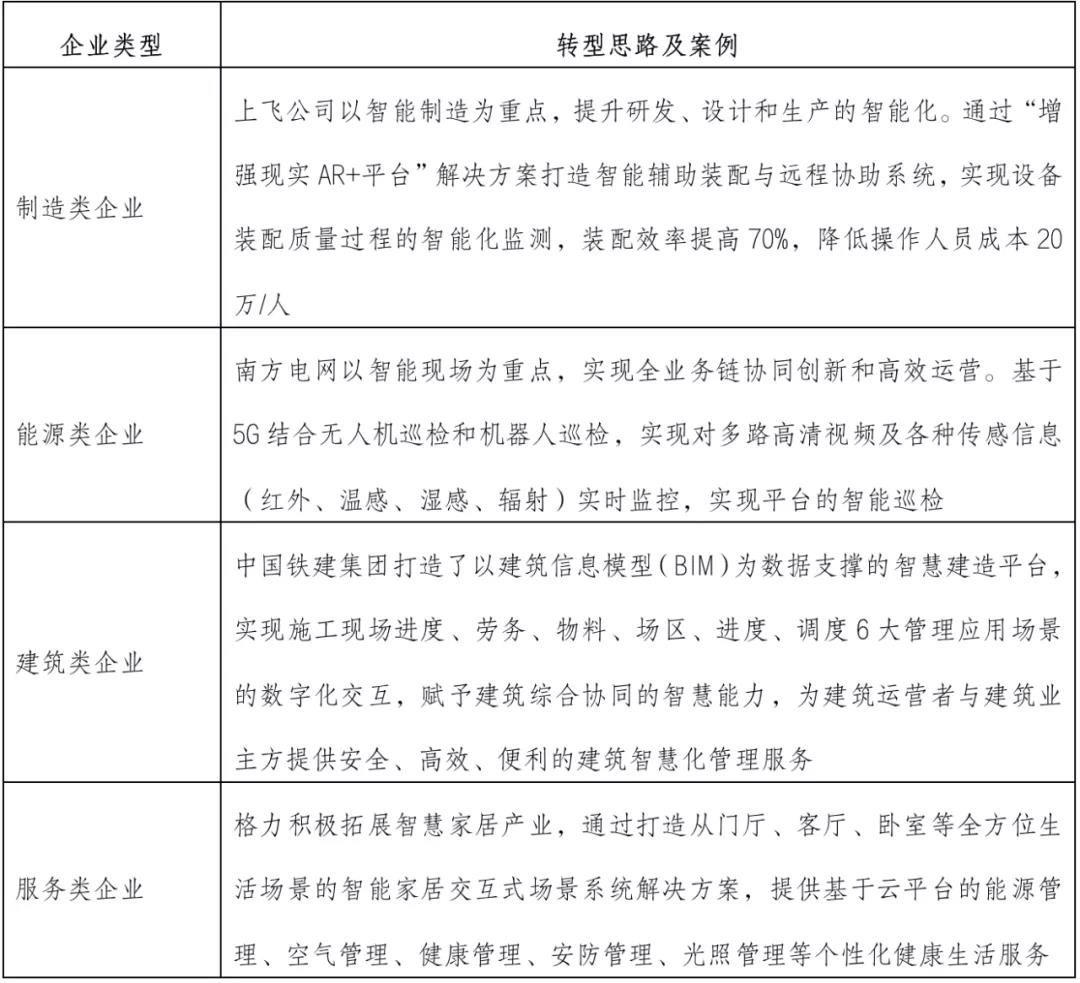
2020年8月21日,国务院国资委印发《关于加快推进国有企业数字化转型工作的通知》,就推动国有企业数字化转型做出全面部署。2021年10月27日,国务院国资委、工业和信息化部签署《关于加快推进中央企业两化融合和数字化转型战略合作协议》,共同推动中央企业加快信息化工业化融合和数字化转型。应结合不同类型国有企业数字化转型的特点和路径,牢牢抓住国企数字化转型带来的技术、管理、数据、安全四方面市场机遇。
国企数字化转型的思路及典型案例
3 / 数字产业链推动产业链现代化
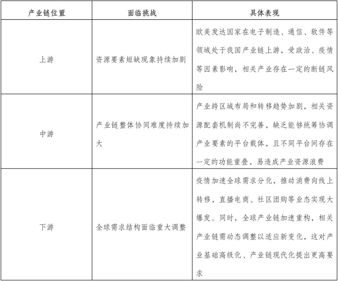
2020年年末召开的中央经济工作会议中强调,要增强产业链供应链自主可控能力。2021年11月30日,工信部发布《“十四五”大数据产业发展规划》,提出建立涵盖数据生成、采集、存储、加工、分析、服务、安全等关键环节的大数据产品图谱,构建稳定高效的大数据产业链,延伸行业价值链,加强行业大数据开发利用。从国内外产业发展环境来看,我国数字产业链面临严峻挑战和升级需求。应加强点线面贯通,加快补齐数字产业链短板,打造产业链数字化协同体系,形成多生态跨产业链新格局。
我国数字产业链面临的挑战和升级需求
4 / 新型城镇化孕育多层次数字市场
2021年4月12日,国家发展改革委印发关于《2021年新型城镇化和城乡融合发展重点任务》的通知,重点强调实施以人为核心的新型城镇化战略,并对转变超大特大城市发展方式、提升城市建设与治理现代化水平、推进以县城为重要载体的城镇化建设等方面提出新的要求和目标。随着新型城镇化的战略持续推进,农业人口转移将带来数字市场的新机遇,城市群和都市圈需要构建全新数字空间动力系统,韧性、人文等城市建设的新理念和智慧县城海量需求将催生数字经济新场景。
相关新闻
版权声明
1、凡本网注明“来源:
” 的作品,版权均属于
,未经本网授权,任何单位及个人不得转载、摘编或以其它方式使用。已经本网授权使用作品的,应在授权范围内使用,并注明“来源:
”。违反上述声明者,本网将追究其相关法律责任。
2、凡本网注明 “来源:XXX(非
)” 的作品,均转载自其它媒体,转载目的在于信息之传播,并不代表本网赞同其观点和对其真实性负责。
3、如因作品内容、版权和其它问题需要同本网联系的,请于转载之日起30日内进行。
4、免责声明:本站信息及数据均为非营利用途,转载文章版权归信息来源网站或原作者所有。