主要工业软件概览(1)

0
2022-03-16 来源: 智造苑
「 1. ERP 」

 
企业资源计划(enterprise resource planning,ERP)是制造企业的核心管理软件。ERP系统的基本思想是以销定产,协同管控企业的产、供、销、人、财、物等资源,帮助企业按照销售订单,基于产品的制造BOM、库存、设备产能和采购提前期、生产提前期等因素,来准确地安排生产和采购计划,进行及时采购、及时生产,从而降低库存和资金占用,帮助企业实现高效运作,确保企业能够按时交货,实现业务运作的闭环管理。ERP的发展经历了MRP(物料需求计划)、闭环MRP(考虑企业的实际产能)、MRPII(制造资源计划,结合了财务与成本,能够分析企业的盈利)等发展过程,ERP的概念是由Gartner公司在上世纪九十年代提出,能够适应离散和流程行业的应用,大型ERP软件能够支持多工厂、多组织、多币种,满足集团企业管控,以及上市公司的合规性管理等需求。
 
ERP与其他系统的集成关系见图1。
 
 
图1 ERP与其他系统集成
 
 
「 2. MES 」

 
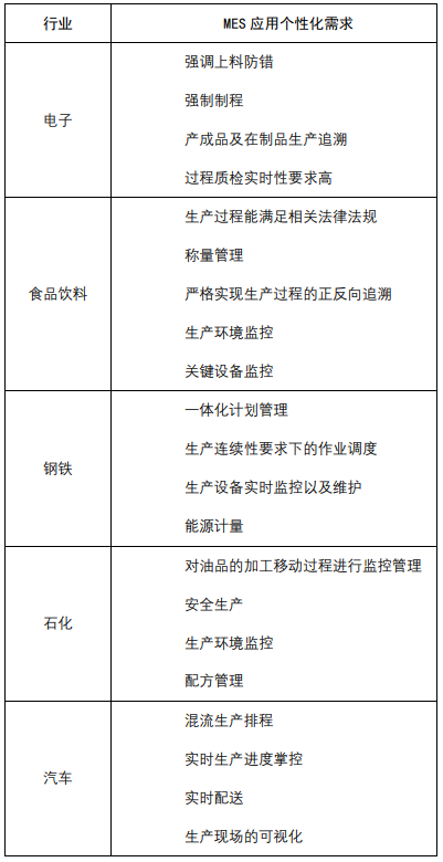
制造执行系统(manufacturing execution system,MES)是一个车间级的管理系统,负责承接ERP系统下达的生产计划,根据车间需要制造的产品或零部件的各类制造工艺,以及生产设备的实际状况进行科学排产,并支持生产追溯、质量信息管理、生产报工、设备数据采集等闭环功能。在应用方面,MES是带有很强的行业特征的系统,不同行业企业的MES应用会有很大的差异。表1列举了其中几个重点行业的MES需求差异。
 
表 1  MES行业个性化需求差异表
 
 
近年来,制造运营管理(manufacturing operation management,MOM)逐渐被业界所关注。2000年,美国仪器、系统和自动化协会ISA首次提出MOM概念,并定义MOM覆盖范围是制造运行管理内的全部活动,包含生产运行、维护运行、质量运行、库存运行四大部分,极大地拓展了MES的传统定义,如图2所示。MOM与MES之间并非是非此即彼的替代关系,MOM是对MES的进一步扩展,是制造管理理念升级的产物,相对而言更符合集成标准化、平台化的发展趋势。
 
 
图2 ISA-95提出的企业信息化5层结构(来源:ISA)
 
 
「 3. PLM 」

 
全球权威PLM研究机构CIMdata认为,产品全生命周期管理(product lifecycle management,PLM)是应用一系列业务解决方案,支持在企业内和企业间协同创建、管理、传播和应用贯穿整个产品生命周期的产品定义信息,并集成人、流程、业务系统和产品信息的一种战略业务方法。随着PLM技术的发展,CIMdata在此基础上进一步延伸了对PLM的内涵定义:PLM不仅仅是技术,还是业务解决方案的一体化集合;协同地创建、使用、管理和分享与产品相关的智力资产;包括所有产品/工厂的定义信息,如MCAD、AEC、EDA、ALM分析、公式、规格参数、产品组、文档等,还包括所有产品/工厂的流程定义,例如与规划、设计、生产、运营、支持、报废、再循环相关的流程;PLM支持企业间协作,跨越产品和工厂的全生命周期,从概念设计到生命周期终结。
 
PLM软件的核心功能包括图文档管理、研发流程管理、产品结构、结构管理、BOM管理、研发项目管理等(图3)。为满足特定的数据管理需求,PLM有针对性地提供一系列集中功能,例如:工程变更管理、配置管理、元件管理、产品配置器、设计协同、设计成本管理、内容和知识管理、技术规范管理、需求管理、工艺管理、仿真管理和设计质量管理。针对嵌入式软件开发,衍生出ALM(应用生命周期管理)系统;针对维修服务过程,衍生出MRO(大修维护管理)和SLM (服务生命周期管理)系统。通过PLM与ERP、MES以及其他运营管理系统的集成,实现统一的产品数据在生命周期不同阶段的共享和利用。
 
 
图3 PLM全生命周期管理
 
 
「 4. CAD 」

 
计算机辅助设计(computer aided design,CAD)软件是指利用计算机及其图形设备帮助工程师设计和制造实体产品的软件程序。CIMdata将CAD软件主要分为多学科机械CAD(多学科CAD)和以设计为核心的机械CAD(设计CAD)。多学科CAD主要指全功能的机械CAD系统,支持绘图、 三维几何造型、实体造型、曲面造型(包括汽车行业应用的A级曲面)和特征造型,基于约束和特征的设计(或具备类似功能,如相关设计),集成的工程分析、集成的CAM系统包括数控编程,以及其他产品开发功能;设计CAD与多学科机械CAD相比,提供较少的专业软件包,例如,不提供线束设计、深奥的分析功能,CAM等,这些专业模块由第三方的开发商提供,通过一个比较简单的CAD数据管理软件集成起来,以设计为核心的机械CAD系统通常只提供基本的实体建模和二维绘图功能,不提供数据管理功能,属于基于文件的系统。除应用在机械领域之外,还有用于电气设计领域的电气CAD软件,可以帮助电气工程师提高电气设计的效率,减少重复劳动和差错率;还有钣金CAD,模具CAD等专业软件。近年来发展起来的基于直接建模的CAD软件,以及结合实体造型和直接建模技术的同步建模的CAD系统,进一步提升了CAD系统进行三维造型和编辑的灵活性。同时,以工程绘图功能为主的二维CAD软件也还将长期存在。但是,实现全三维CAD设计和MBD(基于模型的产品定义)已成为业界的共识。
 
 
「 5. EDA 」

 
电子设计自动化(electronic design automation,EDA)是指利用计算机辅助工具完成大规模集成电路芯片的功能设计、综合、验证、物理设计等流程的设计。CIMdata将EDA定义为设计、分析、仿真和制造电子系统的工具,包括从印刷电路板到集成电路。由于EDA涉及电子设计的各个方面,这使得EDA软件也非常多,可以归纳为电子电路设计及仿真工具、PCB设计软件、PLD设计软件、IC设计软件等类别。EDA的核心功能包括数字系统的设计流程、印权刷电路板图设计、可编程逻辑器件及设计方法、硬件描述语言VHDL、EDA开发工具等。当前,EDA已成为集成电路产业链的命脉,从芯片设计、晶圆制造、封装测试,到电子产品的设计,都离不开EDA工具。
 
 
「 6. CAPP 」

 
计算机辅助工艺规划(computer aided process planning,CAPP)软件,包括工艺方案设计、工艺路线制订、工艺规程设计、工艺定额编制等制造工艺设计的相关工作。CAPP是连接产品设计与制造的纽带,将产品设计信息转变为制造工艺信息。CAPP技术可分为卡片式工艺编制和结构化工艺设计。卡片式工艺编制采用“所见即所得”的形式填写工艺卡片,还可通过OLE等方式引入CAD工具完成工艺简图的绘制,可明显提高工艺编制的效率。但是,卡片式工艺编制因与产品数字模型脱节,缺乏产品结构信息。结构化工艺规划软件基于三维CAD环境,关注工艺设计数据的产生与管理,可以实现对加工和装配工艺的可视化,物料、工艺资源、工艺知识均数据化、模型化,可以通过PLM/PDM系统承接设计BOM、设计模型,用于制造BOM的构建、SOP的内容编制,在编制过程中可对物料、工艺资源库、工艺知识库信息检索填写,提高编制效率和准确性,支持协同工艺设计以及工艺信息的版本管理。结构化工艺规划软件通过与MES系统的集成,可以将SOP下发到机台,直接用于生产制造,同时,也可以通过MES反馈工艺规划的执行情况,从而进行工艺优化。
 
 
「 7. CAE 」

 
计算机辅助工程 (computer aided engineering,CAE)泛指仿真技术,包括对产品的物理性能和制造工艺进行仿真分析和优化设计的工艺软件。其中,工程仿真是指用计算机辅助求解复杂工程和产品结构强度、刚度、屈曲稳定性、动力响应、热传导、三维多体接触、弹塑性等力学性能的分析计算以及结构性能的优化设计等问题的一种近似数值分析方法;工艺仿真包括冲压、焊接、铸造、注塑、折弯等工艺过程的仿真;性能仿真包括对产品在特定工况下的震动、噪声进行仿真、跌落仿真、碰撞仿真等;优化软件则包括数值优化、拓扑结构优化等软件;还包括进行各类虚拟试验的软件。近年来,多物理场仿真、多学科仿真与优化技术发展迅速,仿真数据管理、仿真流程管理,仿真标准和仿真规范建设受到企业广泛关注。CIMdata将CAE仿真分析定义为包括诸如结构分析、多体仿真、计算流体力学和其他可以帮助工程师仿真真实世界中的载荷、应力以及功能的一系列技术,以便通过数字化建模实现仿真分析,探索新的设计和技术,评估各种可能性,对产品的性能进行深入评估。在拓扑优化技术的基础上,融合增材制造等工艺,创成式设计技术成为国际PLM和仿真软件巨头竞相研发和创新的新兴技术。
 
随着仿真技术已进入相对成熟的发展期,国际先进企业纷纷将仿真技术作为竞争的制胜法宝,仿真技术带来的效益越来越高,在产品创新和技术突破方面的作用也越来越大。目前,仿真技术已经被广泛应用于各行各业,在新型飞机、汽车、装备,乃至新药与疫苗的研发与制造过程中,发挥着重要作用:通过系统仿真优化产品整体设计方案,通过多物理场仿真提升产品性能,通过工艺仿真提高产品品质和可制造性,通过虚拟试验减少实物试验,通过数字孪生实现虚实融合,优化产品运营,改进下一代产品的性能。图4是CAE在各行业的应用。
 
 
图4 CAE在各行业的应用
 
 
引自:《智能制造实践》(作者:黄培,许之颖,张荷芳)

  

相关新闻

版权声明

1、凡本网注明“来源: ” 的作品,版权均属于 ,未经本网授权,任何单位及个人不得转载、摘编或以其它方式使用。已经本网授权使用作品的,应在授权范围内使用,并注明“来源: ”。违反上述声明者,本网将追究其相关法律责任。
2、凡本网注明 “来源:XXX(非 )” 的作品,均转载自其它媒体,转载目的在于信息之传播,并不代表本网赞同其观点和对其真实性负责。
3、如因作品内容、版权和其它问题需要同本网联系的,请于转载之日起30日内进行。
4、免责声明:本站信息及数据均为非营利用途,转载文章版权归信息来源网站或原作者所有。

返回顶部
Baidu
map