江门35家陶瓷生产企业面临环境综合整治
日前,江门市人民政府办公室在政府官网发布《江门市重点行业环境综合整治工作方案》。据江门市陶瓷生产企业清单显示,江门市现有陶瓷生产企业35家,其中新会区4家,恩平市20家,台山市2家,开平市8家,鹤山市1家。整治措施中指出,恩平市沙湖陶瓷集聚区陶瓷生产线总体规模须控制在59条以内,横陂陶瓷集聚区陶瓷生产线总体规模须控制在18条以内,严禁审批(备案或核准)超出环境容量的陶瓷生产线。
据悉,恩平沙湖镇有13家陶瓷生产企业,共71条生产线,其中8条天然气为燃料的生产线,63条水煤气为燃料的生产线中46条办理了环评审批,而横陂镇4家陶企共15条生产线,天然气为燃料的生产线4条,其中11条水煤气为燃料的生产线中10条办理了环评手续。
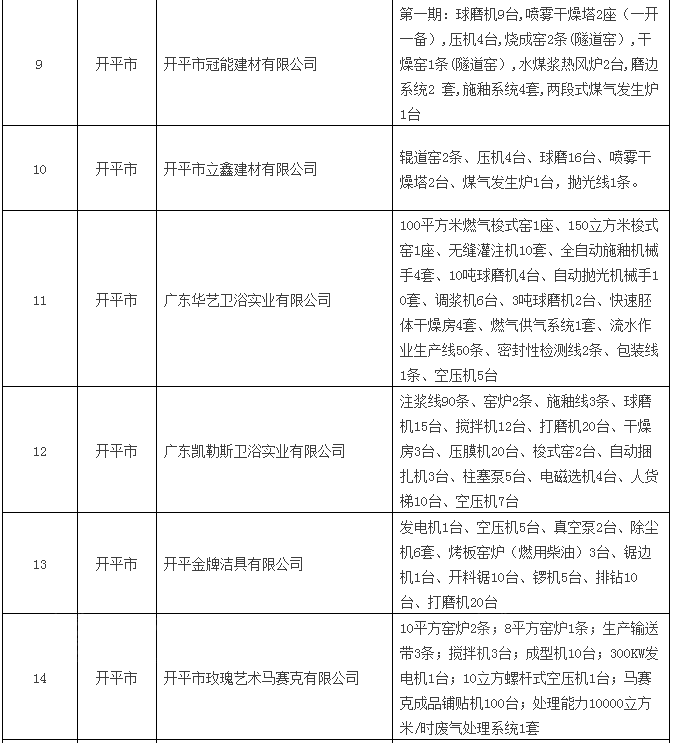
江门市陶瓷生产企业清单





根据方案,整治目标是力争两年时间,分类分步推进,全面完成江门市陶瓷行业的环境综合整治工作。到2017年底,纳入整治提升类的企业完成污染治理设施的升级改造,且达到清洁生产要求,全面实现稳定达标排放。对污染治理能力差、不能稳定达标排放或位于环境敏感区域内的生产企业,鼓励和引导退出。对不符合国家产业政策和节能减排要求的落后技术和工艺设备,依法予以淘汰。到2018年底,对污染严重、治理无望、经限期整治仍然不能达到环保要求或位于环境敏感区域内超限期仍未退出的生产企业,依法予以关闭。
到2017年底前,江门市将淘汰以下落后产能:100万平方米/年以下的建筑陶瓷砖、20万件/年以下低档卫生陶瓷生产线;建筑卫生陶瓷土窑、倒焰窑、多孔窑、煤烧明焰隧道窑、隔焰隧道窑、匣钵装卫生陶瓷隧道窑;建筑陶瓷砖成型用的摩擦压砖机等。现有瓷质砖生产企业的单位产品能耗指标必须低于能耗限额(综合能耗≤340kgce/t、综合电耗≤400kw•h/t);超过限额指标并且逾期不治理的,一律列为落后产能予以淘汰。
方案中还指出,企业要加大技术改造力度,优先选用无污染、污染小的能源和原材料,使用新型高效煤气化(自)净化技术和装备,高效收尘、脱硫、脱硝技术与装备;采用消耗少、效率高、污染小的生产工艺或设备;最大限度地利用能源和原材料,实现窑炉节能及余热利用,废瓷综合利用。大力推广低温快烧、一次烧成工艺、薄型陶瓷砖的试产、微波干燥和辅助烧成、连续式球磨机等先进技术和设备在陶瓷生产上的广泛运用。陶瓷生产企业要进一步加强对生产废水的收集处理,切实落实好雨污分流措施;生产废水经多级沉淀过滤处理后全部回用,不外排;废水处理沉渣回用于生产,实现固体废弃物资源化再利用。
同时,江门市鼓励恩平市沙湖、横陂陶瓷集聚区实行区域集中供气,采用清洁能源或煤洁净气化技术,逐步淘汰关停分散煤气发生器,有效地解决区域大气污染问题。
相关新闻
版权声明
1、凡本网注明“来源:
” 的作品,版权均属于
,未经本网授权,任何单位及个人不得转载、摘编或以其它方式使用。已经本网授权使用作品的,应在授权范围内使用,并注明“来源:
”。违反上述声明者,本网将追究其相关法律责任。
2、凡本网注明 “来源:XXX(非
)” 的作品,均转载自其它媒体,转载目的在于信息之传播,并不代表本网赞同其观点和对其真实性负责。
3、如因作品内容、版权和其它问题需要同本网联系的,请于转载之日起30日内进行。