广东省印发制造业数字化转型实施方案及若干政策措施
2021-07-07 来源:广东省人民政府网站
广东省人民政府关于印发广东省制造业数字化转型实施方案及若干政策措施的通知
粤府〔2021〕45号
各地级以上市人民政府,省政府各部门、各直属机构:
现将《广东省制造业数字化转型实施方案(2021—2025年)》和《广东省制造业数字化转型若干政策措施》印发给你们,请认真组织实施。实施过程中遇到的问题,请径向省工业和信息化厅反映。
广东省人民政府
2021年6月30日
广东省制造业数字化转型实施方案
(2021—2025年)
为贯彻落实党中央、国务院和省委、省政府关于加快数字化发展的战略部署,全面推进制造业数字化转型,促进全省战略性支柱产业集群和战略性新兴产业集群高质量发展,制定本实施方案。
一、总体要求
(一)指导思想。
以习近平新时代中国特色社会主义思想为指导,全面贯彻党的十九大和十九届二中、三中、四中、五中全会精神,立足新发展阶段、贯彻新发展理念、构建新发展格局,坚持制造业立省不动摇,聚焦战略性支柱产业集群和战略性新兴产业集群,以深化新一代信息技术与制造业融合发展为主线,以工业互联网创新应用为着力点,深入推进制造业数字化转型和高质量发展,为加快建设制造强省、网络强省和数字经济强省、打造新发展格局战略支点提供有力支撑。
(二)发展目标。
到2023年,战略性支柱产业集群和战略性新兴产业集群加快数字化转型,全省制造业数字化、网络化、智能化水平明显提升,新模式、新业态广泛推广,产业综合实力显著增强。
——数字化转型成效进一步凸显。推动超过3万家规模以上工业企业运用新一代信息技术实施数字化转型,带动80万家企业上云用云降本提质增效,培育一批制造业数字化转型标杆企业。
——基础设施体系进一步完善。基本建成覆盖重点行业的工业互联网网络基础设施,5G在工业领域深化应用,建成50个以上工业互联网标识解析二级节点,初步构建健康有序的标识解析体系。
——技术创新能力进一步增强。突破一批工业互联网网络、平台、安全领域关键技术,工业芯片、工业软件、工业控制系统等供给能力显著增强。
——产业生态体系进一步健全。引进培育500家左右制造业数字化转型服务商,打造5家左右国家级跨行业、跨领域工业互联网平台,20家左右特色专业型工业互联网平台;建立较完善的工业互联网安全保障体系。
到2025年,战略性支柱产业集群和战略性新兴产业集群数字化水平显著提升,广东省工业互联网国家示范区引领作用显著,推动超过5万家规模以上工业企业运用新一代信息技术实施数字化转型,带动100万家企业上云用云降本提质增效,以数字化引领制造业质量变革、效率变革、动力变革,形成大中小企业融通发展的产业生态。
二、推进思路
聚焦新一代电子信息、绿色石化、智能家电、汽车、先进材料、现代轻工纺织、软件与信息服务、超高清视频显示、生物医药与健康、现代农业与食品等10个战略性支柱产业集群,以及半导体与集成电路、高端装备制造、智能机器人、区块链与量子信息、前沿新材料、新能源、激光与增材制造、数字创意、安全应急与环保、精密仪器设备等10个战略性新兴产业集群,以行业龙头骨干企业、中小型制造企业、产业园和产业集聚区、产业链供应链的数字化转型为切入点,夯实工业软件、智能硬件及装备、平台、网络、安全等基础支撑,以应用拉动相关产业发展,培育壮大新模式新业态。
——梳理任务清单。各地结合战略性产业集群发展实际,优先选择数字化基础好、转型需求迫切、示范带动作用显著的制造业企业、产业园和产业集聚区等,梳理数字化转型需求,制定转型任务清单。
——促进供需对接。对照任务清单,依托省制造业数字化转型产业生态供给资源池,省及各地组织、引导工业互联网平台、制造业数字化转型服务商和专家智库,与制造业企业精准对接,为数字化转型提供支撑。
——绘制转型路线图。按照行业龙头骨干企业“一企一策”、中小型制造企业“一行一策”、产业园和产业集聚区“一园一策”、产业链供应链“一链一策”的转型路径,省及各地指导和推动制造业企业、产业园和产业集聚区等制定数字化转型路线图,明确转型目标及推进步骤。
——组织落地实施。省及各地进一步加大政策支持力度和组织实施力度,形成推进合力,重点突破、以点带面,推动数字化转型任务清单加快落地实施。
——开展应用推广。省及各地结合战略性产业集群发展实际,对标国际国内先进水平,分行业、分区域、分类别重点打造一批制造业数字化转型标杆示范,总结典型经验和发展成效,逐步向全行业、全领域推广。
三、数字化转型及赋能重点方向
(一)战略性支柱产业集群。
1.新一代电子信息产业集群。率先在新一代电子信息行业开展新型工业软件研发与应用示范,推动产业链供应链自主可控。围绕广州、深圳、河源、惠州、东莞等终端产业基地,支持行业龙头骨干企业针对研发设计、生产管理、质量检测、供应链管理等环节实施数字化转型,加快系统集成互通和数据分析应用;围绕深圳、汕头、梅州、肇庆、潮州等电子元器件产业基地,支持企业针对研发设计、质量检测等环节实施数字化升级,提升与终端厂商的协同研发和产品交付能力。
2.绿色石化产业集群。围绕广州、惠州、湛江、茂名、揭阳等炼化一体化基地,支持开展数字园区、数字工厂建设,完善数字化基础设施,提升关键设备、关键流程数据采集和应用分析能力,实现数字化监控、设备动态预警和预测性维护;加快推动危险工艺自动化、安全巡检智能化,提升安全生产数字化管理水平。围绕珠三角精细化工产业集聚区,加快企业资源配置、工艺优化和过程控制等环节的数字化、智能化。
3.智能家电产业集群。围绕深圳、珠海、佛山、惠州等家电产业基地,支持行业龙头骨干企业以个性化定制和供应链整合为切入点,加速向生产柔性化、经营管理平台化、产品服务生态化转型,推动企业内外部供应链协同优化,实现以用户为中心的大规模个性化定制;围绕佛山、中山、湛江等厨电、小家电产业基地,支持中小型制造企业开展自动化、数字化升级改造,建设一批数字工厂和数字车间,探索发展协同制造、共享制造、众包众创等新模式。
4.汽车产业集群。围绕广州、深圳、佛山、汕尾、中山、江门、肇庆等汽车产业基地,大力推动整车制造企业、上下游零部件配套企业和销售服务企业,开展在线协同的研发设计,应用虚拟仿真和云协作平台,优化汽车性能设计和生产工艺。鼓励整车企业建设工业互联网平台,推动产供销环节数据流通和集成应用,探索整车个性化定制及零部件规模化定制生产模式,构建围绕人、车等要素的数据资产应用标准体系,全面拓展精准投保、预测性维护、智慧营销、出行服务、车联网服务等新兴业务场景。
5.先进材料产业集群。围绕水泥、陶瓷、玻璃等建筑材料,铜箔、稀土等金属、非金属材料,提升关键设备、关键流程数据采集和应用分析能力,实现数字化监控、设备动态预警和预测性维护;加快推动危险工艺自动化、安全巡检智能化,切实提升安全生产数字化管理水平;推动供应链数字化协同,以需求为导向,灵活调配生产计划,提高产能利用率;开展数字化工艺创新,推动隐形生产经验数据化、软件化,实现工艺由黑箱式向透明式转变。
6.现代轻工纺织产业集群。围绕纺织服装、家具、塑料制品、皮革、造纸、日化等消费品行业,面向新需求发展新产品、新技术、新模式。重点面向产业园和产业集聚区,加快推动机加工、注塑、装配、包装等环节设备上云和人机协同。支持行业龙头骨干企业打造数据驱动、敏捷高效的经营管理体系,打造模块化组合、大规模混线生产等柔性生产体系。促进消费互联网与工业互联网打通,开展动态市场响应、资源配置优化、智能战略决策等新模式应用探索。
7.软件与信息服务产业集群。加快推动软件与信息服务产业集群赋能制造业数字化转型,强化广州、深圳等中国软件名城的产业集聚效应和辐射带动作用,加强与港澳交流合作,培育安全可控软件产业生态。支持珠海、佛山、惠州、东莞、中山依托电子信息、集成电路、装备制造、智能家电等产业基地,加快发展嵌入式软件、集成电路设计软件、办公软件等,大力发展平台化软件和新型信息服务。支持江门、肇庆和粤东粤西粤北地区培育发展云计算、大数据、工业互联网等信息服务和配套产业。
8.超高清视频显示产业集群。推动省市共建的超高清视频产业园区加快数字化建设,打造工业互联网平台,全面提升研发、设计、生产等环节协同水平,促进产业链上下游、大中小企业融通发展。支持行业龙头骨干企业和产业链上下游企业开展协同创新,加强超高清视频与5G、云计算、人工智能、虚拟现实等新一代信息技术融合应用,探索互动式视频、沉浸式视频、虚拟现实视频、云服务等新业态,拓展新体验新场景,研究制定内容制作、数据传输标准和行业融合标准,构建技术、产品、应用、服务一体化生态体系。
9.生物医药与健康产业集群。围绕广州、深圳、珠海、佛山、惠州、东莞、中山、肇庆等生物医药产业基地,推动生物信息技术发展,促进生命科学和信息技术交叉融合,支持龙头骨干企业和产业链上下游企业加快数字化转型升级。支持5G、大数据、人工智能等技术在监测预警、病毒溯源、新药筛选、防控救治等方面的拓展应用,推进“互联网+医疗健康”、“智慧医疗”关键技术研发及相关成果的转化与应用。运用大数据技术靶点发现系统、人工智能化合物合成系统、人工智能化合物筛选系统等,缩短实验室研发周期。建立完善药物研发和健康管理平台,及时反馈药品使用数据,助力新药品研发优化。
10.现代农业与食品产业集群。鼓励区块链、大数据、物联网、遥感等技术在农业领域的应用与创新。加快自动化、智能化、单机多功能的食品生产及检测设备研发及应用推广,支持企业通过数字化管理带动生产流程化、标准化,提升生产效率。强化生产过程数据采集与分析,提升品质检测能力,通过工业互联网标识解析、二维码、数字标签等技术实现供应链优化和全流程溯源,提升产品品质和安全性。推动建立数字化仓储及物流配送体系。强化数字化营销与制造,提升柔性制造能力,缩短新产品研发上市周期。
(二)战略性新兴产业集群。
11.半导体与集成电路产业集群。围绕逻辑综合、布图布线、仿真验证等方向,加强数字电路EDA(电子设计自动化)工具软件核心技术攻关,推动模拟或数模混合电路EDA工具软件实现设计全覆盖,打造具有自主知识产权的工具软件。推动基于数字技术的新一代封装设备、微结构阵列超精密加工机床、3C机器人等高端电子制造设备及智能集成系统应用。加快研发新型电子元器件仿真设计、厚/薄模关键工艺、可靠性提升控制技术,提升封装测试加工环节数字化水平。
12.高端装备制造产业集群。支持广州、深圳、佛山、东莞、中山打造高端数控精密加工装备和激光装备产业基地,加快高档数控系统研发应用,推动安全可控计算机辅助设计软件与高端数控机床的适配应用,建立基于数字技术的装备运行状态监控体系。促进海工装备、轨道交通装备和航空装备研发设计、生产制造、检测检验等环节向数字化、智能化发展,支持整机及核心零部件企业建设数字化、智能化、无人化车间。
13.智能机器人产业集群。围绕广州、深圳、珠海、佛山、东莞、中山等机器人产业基地,开展智能机器人全生命周期可靠性和数字制造工艺技术研究,建设人工智能、感知、识别、驱动和控制等新一代信息技术数字研发平台。支持研究三维建模与可视化、故障诊断与远程运维、运动仿真、轨迹生成等数字技术,探索视觉、力控等传感技术与人工智能在机器人领域的融合应用,推动数字集成应用软件的研发。加快研发和推广机器人开源操作系统,构建开发者生态体系,促进二次开发和集成创新应用。
14.区块链与量子信息产业集群。加快推动区块链与量子信息产业集群赋能制造业数字化转型,推动区块链技术与智能制造、金融、供应链、电子存证、产品溯源、数字版权等应用领域的深度融合,打造特色鲜明、亮点突出、可复制推广的区块链典型应用案例。充分发挥量子计算、量子通信、量子精密测量与计量等量子信息关键技术在制造业数字化转型过程中的支撑和引领作用,实现高性能计算、信息安全存储和传输等技术应用,有效提升高端产品设计、制造控制、物流和供应链优化等环节效率。
15.前沿新材料产业集群。以广州、深圳、佛山、东莞、珠海等地为引领,突破高通量制备、表征和服役性能高效评价技术和装备,建立以材料数字化为基础的材料基因工程,缩短新材料研发周期,提高研发效率和质量。加速推动智能材料、电子陶瓷材料、高分子与精细化工新材料、稀土及先进功能材料等前沿新材料的研发、中试及示范应用,推进产用平台、测试评价平台、参数库平台和资源共享平台等数字公共平台建设,辐射带动汕头、韶关、梅州、惠州、汕尾、江门、肇庆、清远等地新材料产业加快发展。
16.新能源产业集群。推动建立数字化风场,建立风机终端和设备状态智能监测感知系统,运用工业互联网平台开展远程风电资产的数据分析、管理及优化。推动核电经营管理数字化、流程化,实施核电全寿期数据管理和智能管理。拓展分布式光伏发电应用,形成基于数字技术的微电网技术体系。提升从氢气制储、加运到燃料电池电堆、关键零部件和动力系统集成的全产业链数字化水平。推进人工智能与电力领域深度融合,提高全省电网侧、用电侧智能化水平。
17.激光与增材制造产业集群。以广州、深圳为引领,推动基于数字接口的精密激光智能装备、增材制造高端装备研制,强化激光软件系统的配套服务能力。加快增材制造在三维建模、计算机辅助设计、材料加工与成型等方面融合创新,促进激光与增材制造产业与汽车、模具、核电、船舶等产业深度结合,打造激光与增材制造领域集产品设计、基础材料、专用材料、关键零部件、高端装备与系统、应用技术与服务等为一体的全流程数字产业链。
18.数字创意产业集群。加快推动数字创意产业集群赋能制造业数字化转型,重点围绕电子信息、家电、服装、玩具等行业,以工业设计引领制造和消费,鼓励设计企业参与制造全流程协同创新,推动设计机构、设计企业走进产业集群,加强与制造业企业在品牌创新、技术研发、功能设计等方面深度合作,发展创意设计、仿真设计等高端综合设计服务。支持特色产业集群开展数字化营销,在线展示生产工艺流程,促进品牌形象塑造和在线引流销售。推动数字创意与生产制造融合渗透,发展基于精品IP(知识产权)形象授权的品牌塑造和服装、玩具等衍生品制造,提高产品附加值。
19.安全应急与环保产业集群。研究建立危险化学品全生命周期信息监管系统,综合新一代信息技术进行全过程信息化管理和监控。开展“工业互联网+安全生产”试点,围绕重点行业领域打造一批应用场景、工业APP和工业机理模型,推动企业构建快速感知、全面监测、超前预警、联动处置、系统评估等数字化能力体系,提升本质安全水平。推动数字技术与节能环保行业创新融合,推进能源清洁高效利用、高耗能设备节能改造及更新,助力实现“碳达峰、碳中和”目标。
20.精密仪器设备产业集群。发挥在测试系统、超声波探伤仪、全自动生产在线监测系统等工业自动化测控仪器设备领域优势,提升设备接口通信、物联网连接、嵌入式软件技术水平,强化设备采集、通信、协同能力,提高精密仪器设备制造工艺水平和产品稳定性、可靠性,推动产业由中低端向中高端转型。进一步促进新型传感、测量、控制、数据采集等技术数字融合应用,推动精密仪器设备加快向数字化、智能化、集成化发展。
四、实施四条转型路径
(一)推动行业龙头骨干企业集成应用创新。
“一企一策”推动行业龙头骨干企业开展集成应用创新,进一步加强数字化顶层设计,推动生产设备与信息系统的全面互联互通,促进研发设计、生产制造、经营管理等业务流程优化升级。鼓励行业龙头骨干企业牵头建设工业互联网平台,开放先进技术、应用场景,将数字化转型经验转化为标准化解决方案向行业企业辐射推广。实施国有企业数字化转型专项行动,进一步加强集团管控能力,提升运营效率,优化业务流程,打造行业数字化转型样板。(省工业和信息化厅、科技厅、商务厅、国资委、通信管理局,各地级以上市人民政府,以下内容负责单位均含各地级以上市人民政府,不再列出)
(二)推动中小型制造企业数字化普及应用。
“一行一策”推动中小型制造企业加快数字化普及应用,加快“上云上平台”,融入产业链供应链。分行业制定中小型制造企业“上云上平台”产品目录,推动企业应用低成本、快部署、易运维的工业互联网解决方案,加快工业设备和业务系统“上云上平台”。采取“平台让一点、政府补一点、企业出一点”的方式,进一步降低企业“上云上平台”门槛和成本。鼓励工业互联网平台联合数字化转型服务商,打造深度融合行业知识经验的系统集成解决方案。梳理一批典型应用场景,发掘一批优质应用产品和优秀应用案例予以全面推广。(省工业和信息化厅、科技厅、商务厅)
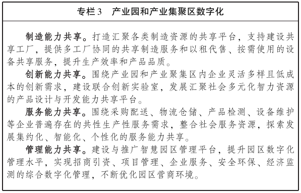
(三)推动产业园和产业集聚区数字化转型。
“一园一策”推动产业园和产业集聚区加快数字化转型,支持平台企业、基础电信运营企业、制造业数字化转型服务商等组建联合体,面向产业园、产业集聚区企业,实施内外网升级和数字化改造,打通数据链、创新链、产业链,推动园区产业链企业整体数字化升级。围绕资源共享、协同制造、场景共建等方面开发并推广先进适用的数字化解决方案。推动面向重点区域的特色型工业互联网平台在“块状经济”产业集聚区落地,发展中央工厂、协同制造、共享制造、众包众创、集采集销等新模式,提升区域制造资源和创新资源的共享和协作水平。(省工业和信息化厅、科技厅、商务厅、通信管理局)
(四)推动产业链供应链数字化升级。
“一链一策”推动重点行业产业链、供应链加快数字化升级,支持“链主”企业、第三方机构等应用新一代信息技术打通产业链供应链,加快推进商业模式创新,构建工业互联网平台生态,基于平台开展协同采购、协同制造、协同配送等应用,赋能产业链供应链相关企业协同发展,提高产业链协作效率和供应链一体化协同水平。优化产业链结构与空间布局,支持产业链供应链企业加快向价值链中高端攀升,构建高效协同、安全稳定、自主可控并富有弹性和韧性的新型产业链供应链体系。(省工业和信息化厅、科技厅、商务厅)
五、夯实五大基础支撑
(一)推动工业软件攻关及应用。
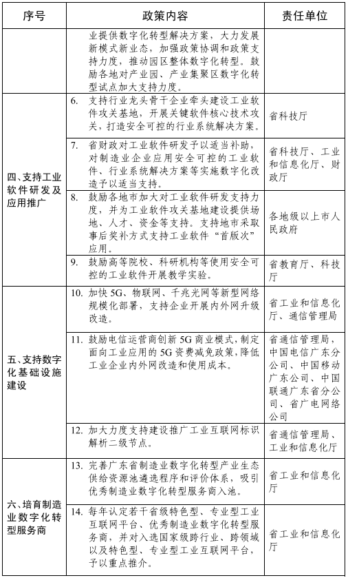
实施广东“铸魂工程”,大力发展工业软件及基础软件,支持行业龙头骨干企业、工业软件企业、制造业数字化转型服务商、高校院所等强化协同,组建数字化工业软件联盟,成立关键软件攻关委员会。在广州、深圳、佛山、东莞等地打造攻关基地,针对通用、行业专用工业软件,集中力量突破关键技术瓶颈,加快工业软件云化部署。依托攻关基地成果开展安全可控工业软件应用示范,促进工业软件解决方案迭代升级,加快推进规模化应用。(省科技厅、发展改革委、工业和信息化厅)
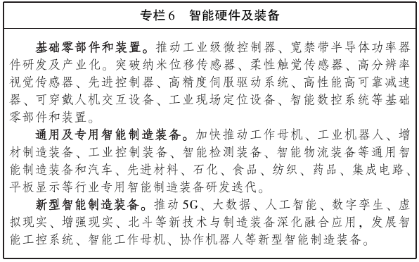
(二)发展智能硬件及装备。
实施“广东强芯”工程,推动自主可控工业级芯片应用。针对感知、控制、决策、执行等环节短板,突破一批基础零部件和装置。推动先进工艺、信息技术与制造装备深度融合。加快智能车间、智能工厂建设,带动通用、专用智能制造装备迭代升级。发展智能网联装备,支持工业企业运用数字化、网络化技术改造生产设备,提升核心装备和关键工序的数字化水平,推动人工智能、数字孪生等新技术创新应用,研制推广新型智能制造装备。(省科技厅、发展改革委、工业和信息化厅)
(三)培育工业互联网平台。
加快建设技术水平高、集成能力强、行业应用广的跨行业、跨领域工业互联网平台,以及面向重点行业和区域的特色型工业互联网平台、面向特定技术领域的专业型工业互联网平台。开发和推广平台化、组件化的工业互联网行业系统解决方案,提升平台应用服务水平。加快推进大数据、云计算、边缘计算、人工智能、区块链、数字孪生、虚拟现实、增强现实等新兴前沿技术与工业互联网平台的融合应用,培育发展智能化制造、网络化协同、个性化定制、服务化延伸、数字化管理等新模式新业态。支持以开源模式建设工业互联网平台,进一步拓展平台生态,培育应用场景。重点引进培育一批专业化水平高、服务能力强的制造业数字化转型服务商,进一步完善广东省制造业数字化转型产业生态供给资源池。(省工业和信息化厅、科技厅、发展改革委)
(四)完善数字化基础设施。
加快建设覆盖全省的高质量外部公共网络,支持工业企业运用新型网络技术和先进适用技术升级改造企业内网,建设工业互联网园区网络。深化“5G+工业互联网”融合发展,推动5G赋能战略性产业集群,加快典型应用场景推广,试点建设5G工业传输专网。推进工业互联网标识解析体系建设,加速标识规模应用推广。推进建设国家工业互联网大数据中心广东分中心,实现对重点区域、重点行业的数据采集、汇聚和应用,加强工业大数据分级分类管理。(省通信管理局、工业和信息化厅、发展改革委,中国电信广东分公司、中国移动广东公司、中国联通广东省分公司、省广电网络公司)
(五)构建数字化安全体系。
实施工业互联网企业网络安全分级分类管理制度,深入开展宣标贯标、达标示范。落实企业安全防护主体责任,引导企业建立完善技术防护体系和安全管理制度。完善覆盖省、市、企业的多级工控信息安全检测预警网络。加强网络安全产业供给,支持中小型制造企业“安全上云”。支持龙头骨干企业建设安全公共服务平台,为中小型制造企业提供网络安全技术服务。强化网络安全技术保障能力,加快工业互联网安全技术保障平台建设,支持重点企业建设安全态势感知和综合防护系统。(省通信管理局、省委网信办、省工业和信息化厅、省科技厅)
六、保障措施
(一)加强统筹协调。在省制造强省建设领导小组框架内,设立省制造业数字化转型工作组,依托战略性产业集群“五个一”工作体系(一张龙头骨干和隐形冠军企业清单、一份重点项目清单、一套创新体系、一个政策工具包、一家战略咨询支撑机构),统筹谋划和推进全省制造业数字化转型工作。充分发挥制造业数字化转型专家咨询委员会以及相关科研机构、智库作用,开展制造业数字化前瞻性、战略性重大问题研究。建立制造业数字化转型监督评价和定期报告机制,加强跟踪督导。(省工业和信息化厅)
(二)加大政策支持。强化省、市、县(市、区)联动,鼓励各地“因地制宜”制定差异化的政策措施,形成政策合力,重点支持广州、深圳、佛山、东莞等地打造制造业数字化转型示范城市。统筹现有各类专项政策,并进一步加大政策支持力度,创新资金使用和项目管理方式,充分发挥财政政策引导和资金扶持作用。(省工业和信息化厅、财政厅)
(三)强化人才支撑。加快引进培育制造业数字化领域的高层次、复合型人才,健全人才评价机制。加强高校、职业院校、技工院校等制造业数字化领域相关学科和专业建设,推进产教融合、校企合作,培养制造业数字化专业人才。加强制造业人才政策宣传解读和社会舆论引导,营造引才聚才用才的良好氛围。(省教育厅、人力资源社会保障厅、工业和信息化厅、广播电视局,省委宣传部)
(四)加强金融服务。鼓励银行等金融机构深度参与制造业数字化转型,在业务范围内与工业互联网平台、制造业数字化转型服务商开展合作,创新产融合作模式。推动金融机构、核心企业、政府部门、第三方专业机构等各方加强信息共享,依托核心企业构建数字化的信用评估和风险管理体系。(省地方金融监管局、发展改革委、工业和信息化厅、科技厅,人民银行广州分行、广东银保监局)
(五)提升公共服务。强化数据要素支撑,探索推动工业数据的采集、传输、加工、存储和共享,推进工业大数据分级分类。支持制造业企业、行业协会等参与制定制造业数字化领域相关国家、行业标准和团体标准。加强两化融合管理体系贯标。依法保护工业互联网平台和工业软件知识产权和专利成果,加强知识产权储备和管理。(省市场监管局、工业和信息化厅、科技厅)
(六)营造良好环境。深化简政放权、放管结合、优化服务改革,放宽制造业数字化相关产品和服务的准入限制,扩大市场主体平等进入市场范围。进一步清理制约人才、资本、技术、数据等要素自由流动的制度障碍,营造有利于新一代信息技术与制造业融合发展的良好制度环境。鼓励优秀平台企业、制造业数字化转型服务商积极“走出去”。加强制造业数字化转型经验模式总结和宣传推广。(省工业和信息化厅、科技厅、发展改革委、商务厅、广播电视局,省委宣传部)
附件:1.广东省制造业数字化转型实施方案工作分工表
2.名词解释
附件1
广东省制造业数字化转型实施方案
工作分工表

附件2
名词解释
制造业数字化转型:聚焦制造业企业以及产业链、供应链,运用工业互联网、大数据、云计算、人工智能、区块链等数字技术,以数据为驱动,对研发设计、生产制造、仓储物流、销售服务等业务环节,进行软硬结合的数字化改造,推动制造业企业生产方式、企业形态、业务模式、就业方式的全方位变革,重构传统工业制造体系和服务体系,促进产业链、供应链高效协同和资源配置优化,催生新模式新业态。
战略性支柱产业集群:支撑广东经济稳定发展的十大战略性支柱产业集群,包括:新一代电子信息、绿色石化、智能家电、汽车产业、先进材料、现代轻工纺织、软件与信息服务、超高清视频显示、生物医药与健康、现代农业与食品等。
战略性新兴产业集群:引领带动广东经济发展的十大战略性新兴产业集群,包括:半导体与集成电路、高端装备制造、智能机器人、区块链与量子信息、前沿新材料、新能源、激光与增材制造、数字创意、安全应急与环保、精密仪器设备等。
工业互联网:互联网和新一代信息技术与工业系统全方位深度融合所形成的产业和应用生态,是工业智能化发展的关键综合信息基础设施。其本质是以机器、原材料、控制系统、信息系统、产品以及人之间的网络互联为基础,通过工业数据的全面深度感知、实时传输交换、快速计算处理和高级建模分析,实现智能控制、运营优化和生产组织方式变革。
工业互联网平台:面向制造业数字化、网络化、智能化需求,构建基于海量数据采集、汇聚、分析的服务体系,支撑制造资源泛在连接、弹性供给、高效配置的工业云平台。其本质是在传统云平台的基础上叠加物联网、大数据、人工智能等新兴技术,通过构建精准、实时、高效的数据采集体系,建设包括存储、集成、访问、分析、管理功能的使能平台,实现工业技术、经验、知识的模型化、软件化、复用化。
工业互联网标识解析:工业互联网标识通过赋予每一个产品、零部件、机器设备唯一的“身份证”,实现全网资源的灵活区分和信息管理。工业互联网标识解析类似于互联网域名解析,可以通过产品标识查询储存产品信息的服务器地址,或者查询产品信息以及相关服务。
制造业数字化转型服务商:为制造业企业数字化、网络化、智能化转型升级提供数据采集、工业软件、行业解决方案、系统集成等各类解决方案服务,以及咨询、诊断、评估、培训、对接、金融等专业服务的企业或单位。
上云上平台:围绕研发设计、生产管控、经营管理、售后服务等核心业务环节,利用工业互联网新技术、新工具、新模式,实施数字化转型升级,进一步降低经营成本、提升生产效率、提高产品质量、降低能耗排放、优化产业协同等。
中央工厂:汇聚各类生产要素资源,基于同一底层的工业互联网平台,把所有的设备、人、信息化系统、自动化系统通过新一代信息技术全面连通,实现制造资源和数字资源高度统一、集约高效的新型现代化工厂。
协同制造:利用网络技术、信息技术,将传统的串行工作方式转变成并行工作方式,实现供应链内及跨供应链间的企业产品设计、制造、管理和商务等的合作,最终通过改变业务经营模式与方式达到资源最充分利用的目的。
共享制造:借助工业互联网平台,打破行业壁垒、打通行业信息不对称,将多种类型和规模的制造业企业联系起来,合理匹配、共享闲置设备、技术和人才等资源,形成有效的制造资源共享机制,提升产能匹配效率。
众包众创:“众包”是借助互联网手段,把传统由特定企业和机构承担的任务,以自由自愿的形式转交给企业外部的大众群体来完成;“众创”是通过创新创业服务平台聚集各类创新资源,大幅降低创业成本。
集采集销:通过工业互联网平台,联合多家企业采购能力,以优惠价格集中向上游供应商采购货物,汇聚优质货源和下游客户,高效解决双边用户交易中“多对多”的对接问题,集成运营模式降低操作成本,提升供应链整体效率。
5G:第五代移动通信技术,以移动性、时延、用户感知速率、峰值速率、连接数密度、流量密度、能效为关键性能指标,支持eMBB(增强移动宽带)、mMTC(海量机器类通信)和uRLLC(超可靠低时延通信)等三大应用场景,是构建制造业数字化转型的新型基础设施。
大数据:一种规模大到在获取、存储、管理、分析方面大大超出了传统数据库软件工具能力范围的数据集合,具有数据规模海量、数据流转快速、数据类型多样和价值密度低四大特征。
工业大数据:工业领域产品和服务全生命周期数据的总称,包括工业企业在研发设计、生产制造、经营管理、运维服务等环节中生成和使用的数据,以及工业互联网平台中的数据等。
云计算:分布式计算、效用计算、负载均衡、并行计算、网络存储、热备份冗杂和虚拟化等计算机技术混合演进并跃升的结果。云计算将计算任务分布在大量计算机构成的资源池上,使各种应用系统能够根据需要获取算力、存储空间和各种软件服务。
边缘计算:将计算能力延伸到生产现场,实现数据的分布式计算分析,形成本地的实时优化决策。其应用程序在网络边缘侧发起,产生更快的网络服务响应,满足行业在实时业务、应用智能、安全与隐私保护等方面的需求。
人工智能:研究开发用于模拟、延伸和扩展人类智能的理论、方法、技术及应用系统的一门新技术科学,其内涵包括脑认知基础、机器感知与模式识别、自然语言处理与理解、知识工程等方面。
区块链:一种由多方共同维护,使用密码学保证传输和访问安全,能够实现数据一致存储、难以篡改、防止抵赖的记账技术,也称为分布式账本技术,是一种在不可信的竞争环境中低成本建立信任的新型计算范式和协作模式。
数字孪生:以数字化方式创建物理实体的虚拟模型,借助历史数据、实时数据以及算法模型等,模拟、验证、预测、控制物理实体全生命周期过程的技术手段。从本质上来看,数字孪生是一个对物理实体或流程的数字化镜像。
虚拟现实:借助计算机系统及传感器技术生成一种模拟环境,通过交互式的三维动态视景和实体行为仿真,用户借助必要的装备与虚拟环境中的物体产生交互,从而获得等同真实环境的感受和体验。
增强现实:把原本在现实世界的一定时间空间范围内很难体验到的实体信息,通过科学技术模拟仿真后再叠加到现实世界被人类感官所感知,从而达到超现实感官体验的一种技术,与虚拟现实最大的不同是其中多了现实世界的东西,现实与虚拟融合。
广东省制造业数字化转型若干政策措施
为落实《广东省制造业数字化转型实施方案(2021—2025年)》,聚焦战略性支柱产业集群和战略性新兴产业集群,加快推动制造业数字化转型,制定以下政策措施。
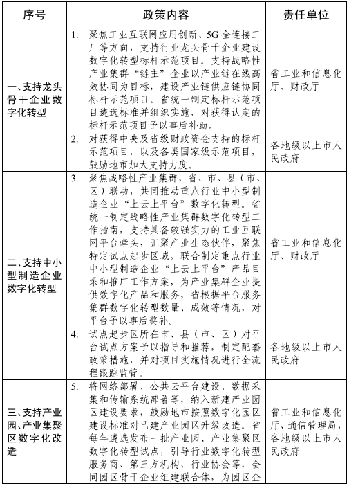
一、支持龙头骨干企业数字化转型。聚焦工业互联网应用创新、5G全连接工厂等方向,支持行业龙头骨干企业建设数字化转型标杆示范项目。支持战略性产业集群“链主”企业以产业链在线高效协同为目标,建设产业链供应链协同标杆示范项目。省统一制定标杆示范项目遴选标准并组织实施,对获得认定的标杆示范项目予以事后补助。对获得中央及省级财政资金支持的标杆示范项目,以及各类国家级示范项目,鼓励地市加大支持力度。
二、支持中小型制造企业数字化转型。聚焦战略性产业集群,省、市、县(市、区)联动,共同推动重点行业中小型制造企业“上云上平台”数字化转型。省统一制定战略性产业集群数字化转型工作指南,支持具备较强实力的工业互联网平台牵头,汇聚产业生态伙伴,聚焦特定试点起步区域,联合制定重点行业中小型制造企业“上云上平台”产品目录和推广工作方案,为产业集群企业提供数字化产品和服务。省根据平台服务集群数字化转型数量、成效等情况,对平台予以事后奖补。试点起步区所在市、县(市、区)对平台试点方案予以指导和推荐,制定配套政策措施,并对项目实施情况进行全流程跟踪监管。
三、支持产业园、产业集聚区数字化改造。将网络部署、公共云平台建设、数据采集和传输系统部署等,纳入新建产业园区建设要求,鼓励地市按照数字化园区建设标准对已建产业园区升级改造。省每年遴选发布一批产业园、产业集聚区数字化转型试点,引导行业数字化转型服务商、第三方机构、行业协会等,会同园区骨干企业组建联合体,为园区企业提供数字化转型解决方案,大力发展新模式新业态,加强政策协调和政策支持力度,推动园区整体数字化转型。鼓励各地对产业园、产业集聚区数字化转型试点加大支持力度。
四、支持工业软件研发及应用推广。支持行业龙头骨干企业牵头建设工业软件攻关基地,开展关键软件核心技术攻关,打造安全可控的行业系统解决方案。省财政对工业软件研发予以适当补助,对制造业企业应用安全可控的工业软件、行业系统解决方案等实施数字化改造予以适当支持。鼓励各地市加大对工业软件研发支持力度,并为工业软件攻关基地建设提供场地、人才、资金等支持。支持地市采取事后奖补方式支持工业软件“首版次”应用。鼓励高等院校、科研机构等使用安全可控的工业软件开展教学实验。
五、支持数字化基础设施建设。加快5G、物联网、千兆光网等新型网络规模化部署,支持企业开展内外网升级改造。鼓励电信运营商创新5G商业模式,制定面向工业应用的5G资费减免政策,降低工业企业内外网改造和使用成本。加大力度支持建设推广工业互联网标识解析二级节点。
六、培育制造业数字化转型服务商。完善广东省制造业数字化转型产业生态供给资源池遴选程序和评价体系,吸引优秀制造业数字化转型服务商入池。每年认定若干省级特色型、专业型工业互联网平台、优秀制造业数字化转型服务商,并对入选国家级跨行业、跨领域以及特色型、专业型工业互联网平台,予以重点推介。支持符合条件的数字化转型服务商在境内外证券交易所上市挂牌。鼓励各地市引进优秀工业互联网平台、数字化转型服务商,并在场地、资金、人才等方面予以重点支持。
七、强化人才支撑。落实《关于强化我省制造业高质量发展人才支撑的意见》,发挥省重大人才工程引领作用,加快引进培养制造业数字化领域的创新创业团队、高层次人才以及复合型技能人才。开展“产业数字化转型人才培养”试点,培养技能型复合型人才。实施“十万”数字化产业工人培训工程,依托工业互联网平台建设制造业数字化人才实训基地。对开发“1+X”职业技能等级证书的企业,给予产教融合型企业政策扶持。
八、加强金融服务模式创新。加大广东省产业发展基金对制造业数字化领域的投资力度,鼓励各地市引导社会资本设立制造业数字化转型基金。开设“专精特新”企业金融服务绿色通道,推动投贷联动,鼓励银行等金融机构运用大数据探索产融合作新模式,分析运用工业互联网平台数据,作为提供融资并进行贷后管理的基础和手段,为产业链、供应链企业提供个性化、精准化的金融产品和服务。
九、提升公共服务能力。统筹支持广东省工业互联网应用服务平台、广东省工业互联网安全技术保障平台、国家工业互联网大数据广东分中心等公共服务平台建设,推动相关平台与粤商通等政务服务系统互联互通。采取政府购买服务方式,依托第三方机构开展制造业企业上云上平台产品目录和标准制定、优秀制造业数字化转型服务商评价、工业互联网和工业控制系统安全检查等支撑服务。鼓励各地建立制造业数字化转型专家智库队伍,为制造业企业提供数字化诊断咨询等服务。
本政策措施自发布之日起三年内有效。
附件:政策措施任务分工表
附件
政策措施任务分工表
相关新闻
版权声明
1、凡本网注明“来源:
” 的作品,版权均属于
,未经本网授权,任何单位及个人不得转载、摘编或以其它方式使用。已经本网授权使用作品的,应在授权范围内使用,并注明“来源:
”。违反上述声明者,本网将追究其相关法律责任。
2、凡本网注明 “来源:XXX(非
)” 的作品,均转载自其它媒体,转载目的在于信息之传播,并不代表本网赞同其观点和对其真实性负责。
3、如因作品内容、版权和其它问题需要同本网联系的,请于转载之日起30日内进行。
4、免责声明:本站信息及数据均为非营利用途,转载文章版权归信息来源网站或原作者所有。