【典型案例】徐工集团数字化管控能力助力数字化转型

0
2021-11-03 来源:国家工业信息安全发展研究中心
摘要:徐工集团工程机械股份有限公司(以下简称徐工)位于江苏省徐州市,是中国工程机械行业的奠基者、开拓者和引领者,连续32年保持中国工程机械行业第1位,2021年跃居世界工程机械行业第3位。徐工紧紧围绕两化融合核心主线,从企业战略出发进行对标和优劣势分析,识别到6项可持续竞争优势需求和10项需打造的新型能力。通过集团数字化管控能力的打造,实现以数据驱动集团总部、分子公司、营销和服务运营管控效率的全面提升,通过数据的持续流动和价值开发利用,全面提升徐工核心竞争力,支撑徐工数字化、智能化转型。
 
图1  徐工两化融合管理体系贯标实践
一、企业推进数字化转型的需求分析
我国制造业正处于加速发展的重要阶段,走新型工业化道路,推进信息化和工业化融合,推进高新技术与传统制造业改造结合,促进中国制造业做大做强,是当前和今后一个时期的重要任务。
近年来,鉴于徐工规模越来越大,业态也呈现多样化,各业务系统(平台)前期建设形成的孤岛问题逐渐显现,传统的信息化架构对构建统一的业务协同平台存在阻碍,也给公司进行集团化管控带来一定困难。同时信息产业核心技术与产品打造需要进一步加速,以匹配集团业务协同创新的落地和持续发展。徐工为全面提升数字化、智能化水平,进行“集团数字化管控能力”打造。
二、企业新型能力识别和打造的方法和路径
(一)新型能力识别的方法和路径
徐工的发展战略以转型升级和高质量发展为目标,围绕技术创新和国际化两大战略重点,以两化深度融合作为数字化转型的主线,积极推进智能制造向世界级水平发展,聚焦质量和效益,将数字化转型这张蓝图一绘到底。通过进行对标和优劣势分析,寻找可能获取竞争优势的方向,最终确定6项需要打造新型能力的需求:徐工品牌知名度优势需求、技术创新优势需求、智能制造优势需求、国际化拓展优势需求、产业链资源协同优势需求、营销服务优势需求。徐工根据竞争优势需求,识别、策划和打造新型能力体系,获取可持续竞争优势,最终识别出三到五年内需要打造的新型能力体系。
 
 
图2  可持续竞争优势与打造的新型能力之间的对应关系表
 
徐工在“发挥数据价值,向智能企业转型升级”的两化融合方针指导下,打造集团数字化管控能力,以ERP建设为核心,通过全面预算项目优化与集成、MES项目优化、SCADA项目建设、营销管控平台建设、备件协同管理平台建设、全球物联网平台建设、智能供应链项目建设等项目,实现全价值链数据的汇集和管理,通过数据采集以及价值分析,匹配组织、流程、管理的再优化,实现数据驱动的集团全价值链的数字化运营管控,以助力“加快智能制造升级,打造智能化企业”战略落地。
为保证“集团数字化管控能力”成功打造,徐工制定了具体、可监视、可测量、可实现且有时间要求的量化指标:
 
 
 
(二)新型能力打造过程的方法和路径
为完成集团数字化管控能力打造,实现预期的两化融合目标,徐工根据战略规划和信息化发展规划,建立了完善的组织保障体系,开展了能力打造活动,从集团到事业部到各分子公司,从公司领导到全体员工,形成上下“一盘棋”,围绕“战略-目标-能力”这条主线,依照两化融合管理体系的基本框架,对新型能力的建设过程进行了策划,涵盖业务流程与组织结构优化、技术实现、数据开发利用等方面。
此外,徐工按照《新型能力策划报告》确定的新型能力体系,由信息化管理部牵头,战略规划部、市场部、人力资源部、经营管理部、财务部、审计督查研究室、各事业部及分子公司等部门结合部门业务规划、年度重大项目计划,协同对两化融合实施方案进行策划,确定各类业务需求、明确项目目标,充分考虑信息技术、工业技术、管理技术等的可实现程度,形成与打造新型能力相匹配的两化融合实施方案。
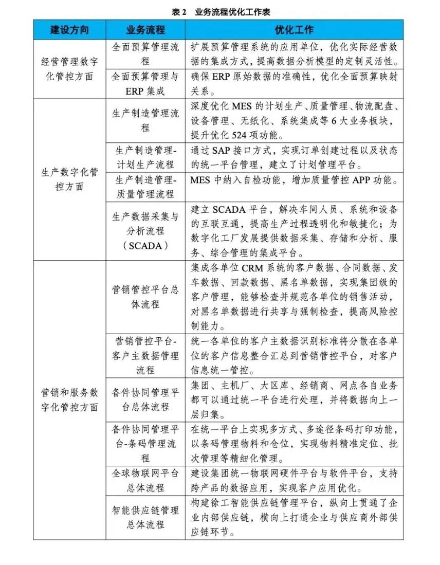
1.  业务流程优化
徐工围绕集团数字化管控能力打造,从经营管理数字化管控、生产数字化管控、营销和服务数字化管控三个方向,重新对全面预算管理流程、全面预算管理与ERP集成流程、生产制造管理流程、生产制造管理-计划生产流程(子流程)、生产制造管理-质量管理流程(子流程)、生产数据采集与分析流程(SCADA)、营销管控平台总体流程、营销管控平台-客户主数据管理流程(子流程)、备件协同管理平台总体流程、备件协同管理平台-条码管理流程(子流程)、全球物联网平台总体流程、智能供应链管理流程等10多个核心流程进行优化。
 
 
 
图3  生产制造管理-计划生产优化后流程图
 
2.  组织结构变革
徐工将两化融合上升为企业发展战略,成立相关机构负责徐工两化融合的推进工作,高层领导参与工作推动。在打造集团数字化管控能力过程中,为了提升岗位职责及部分部门职责与优化后业务流程的耦合度,从运营数字化管控、生产数字化管控、营销和服务数字化管控三方面对组织结构进行了优化:以预算为主线的运营数字化管控方面,由于全面预算项目的推进,经营管理部部门职责增加预算管理职能,增设专职或兼职预算岗位;生产数字化管控方面,生产管理岗位新增岗位要求,需要熟悉数字化设备、数据采集终端、熟练使用MES、SCADA系统,生产分厂增设兼职MES关键用户,原有的系统管理员增加MES运维职能;营销服务方面,组织机构由直线型向流程型转变,撤销了各事业部/分子公司的物流部门,成立徐工智联物流公司,统筹徐工内部物流、配送服务管理。
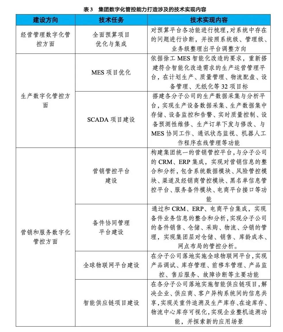
3.  技术实现
徐工两化融合建设过程,逐步形成了“一条主线:两化深度融合”;“四个方向:智能研发、智能制造、智能管理、智能服务”;“三大领域:信息化整体水平提升、培育集团信息化产业、国际化支撑”;“九大工程:云制造、大数据、物联网、智能供应链等”。
徐工以集团数字化管控能力建设为目标,在业务需求充分调研的基础上,制定技术方案,评审确定了项目蓝图设计、功能设计、详细设计、功能开发实现等技术方案,按照项目实施计划进行分步实施。技术实现内容主要包含:
 
 
 
图4  营销平台技术架构图
4.  数据开发利用 
徐工建立《两化融合数据开发利用控制程序》,对数据开发利用过程进行管理。并根据数据开发利用需求,协同外部实施方制定了(全面预算)数据接口-ERP接口优化方案、营销管控平台项目数据分析设计方案、MES与SAP ERP接口方案、数据采集与分析系统实施应用方案等数据开发利用方案,明确业务方和实施方的职责和时间计划。
能力打造过程开发了全面预算类报表、生产管控类报表、营销管控服务类报表等,可以准确及时的获取集团以及各分公司的研产供销服的各类数据报表,为管理层决策提供数据支撑。
生产管控方面,设计了生产进度统计报表、工单超期率统计报表、车间产量统计报表、工单工序工时统计报表、人员工时统计报表、设备状态信息统计报表、整车关键件信息、零件不良报表、生产异常信息统计报表等,直观展示各分厂整体生产监控、批次生产进度情况、产能情况、产能负荷情况等,根据用户需求按照柱状图、折线图、表格等形式多途径数据展示,帮助管理者迅速掌握生产状态,进行合理调度和决策。
营销服务方面,实现了对销售基础分析、内贸/直销比率分析、经销商销售分析、付款方式分析、销售回款及欠款分析、黑名单、授信、大客户管理、市场分析等。
5.  规范与运行
控制徐工对研发数据、生产数据、销售数据、采购数据、市场服务数据等多种必要的基础资源进行数字化和标准化,确保了初始数据的准确性和有效性。编制了《数据分析技术培训手册》、《关键用户培训手册_徐工营销管控平台》、《营销管控平台管理制度》、《MES操作说明书》、《SCADA操作说明书》、《全球物联网平台使用手册》、《智能供应链操作说明》、《徐工办公云使用手册》等十余份操作指导书,并对相关岗位人员进行了多次培训,确保知识向应用主体的有效转移。为确保制度规范得以有效执行,徐工建立了包含日常运行管理、用户权限管理、数据管理、变更管理、培训管理、运维管理等运行控制方面的管理制度。对运行控制以内部审核、考核等形式进行监督管理,确保业务运行有效,数据准确、安全、完整等。
三、实施成效与主要作用
(一)实施成效
徐工通过集团数字化管控能力建设实现了“研产供销服”主价值链各环节的业务系统平台及内部经营管理的辅价值链支撑平台的进一步完善,通过建立集团级的运营管控平台,以数据驱动预算管理、生产制造管理、营销服务管理、供应链管理、企业内部经营管理能力的全面提升,通过数据的分析展示,全面提升了运营管理的精细化、数字化管理能力,严格按照各项量化目标高质量完成任务(见表4),通过数据的持续流动和价值开发利用,全面提升徐工核心竞争力,支撑徐工数字化、智能化转型。
 
 
徐工以两化融合管理体系为基础,持续整合管理体系,建立了以竞争力对标为核心的改进目标,推动公司理顺管理,压实责任,夯实、筑牢管理基础,实现高质量、高效率、高效益、可持续发展(三高一可),为建设百年徐工、实现珠峰登顶的宏伟目标提供强有力的管理支撑和保障。
(二)主要作用
徐工通过集团数字化管控能力建设完成对品牌的可持续塑造。徐工在英国KHL集团最新发布的全球工程机械制造商50强排行榜中跃居第三,2020年世界品牌实验室发布的《中国500最具价值品牌榜单》中,徐工品牌价值802.76亿元,持续领跑中国工程机械行业。
徐工通过集团数字化管控能力建设实现全面预算精细化管理。以预算为主线,构建了公司从战略规划到计划、计划到预算、执行监控到分析、分析到考核评价的集团预算闭环管理体系,预算执行准确率由原来的70%提升到90%以上。
徐工通过集团数字化管控能力建设实现生产制造数据穿透管理。徐工高标准打造了行业引领、具有徐工特色的智能制造平台,通过深度融合精益制造理念,建立了贯穿数字化研发、智能制造、智能服务、智能管理的信息系统架构体系,深度集成PDM、ERP、SRM、CRM、MES、SCADA等核心信息系统,实现了人、财、物、信息的数据互通和集成管理。构建起以PDM为核心的全球协同研发信息平台,建立了以MES为核心的制造过程中枢。成功开发全球首条起重机转台智能生产线,在线检测和校形、智能化焊接等制造水平达到国际先进。荣获行业唯一全国智能制造标杆企业,2个江苏省智能工厂和19个江苏省示范智能车间。
徐工通过集团数字化管控能力建设实现营销一体化管理。徐工实现了内部业务数据统一,业务入口和业务流程标准统一,实现集团的一体化管理与运营,实现客户、经销商、供方等业务的精细化管理。徐工建设了基本完备的国内外营销网络,具有客服中心400专业化服务窗口,形成了成熟的“集团管控、事业部调度、网点执行”服务模式,建立了完善的产品后市场服务体系,通过物联网平台实现基于大数据分析的产品全生命周期可视化管控,2020年打造了基于后市场服务的全球数字化备件服务信息系统,已向客户提供了333801本数字化图册。 
徐工集团工程机械股份有限公司
材料执笔人:付思敏

  

相关新闻

版权声明

1、凡本网注明“来源: ” 的作品,版权均属于 ,未经本网授权,任何单位及个人不得转载、摘编或以其它方式使用。已经本网授权使用作品的,应在授权范围内使用,并注明“来源: ”。违反上述声明者,本网将追究其相关法律责任。
2、凡本网注明 “来源:XXX(非 )” 的作品,均转载自其它媒体,转载目的在于信息之传播,并不代表本网赞同其观点和对其真实性负责。
3、如因作品内容、版权和其它问题需要同本网联系的,请于转载之日起30日内进行。
4、免责声明:本站信息及数据均为非营利用途,转载文章版权归信息来源网站或原作者所有。

返回顶部
Baidu
map