【优秀案例】圣奥科技 ——圣奥云设计供应链协作平台项目
2022-05-24 来源:Y(原创)
-李玮

圣奥科技股份有限公司(以下简称圣奥)创立于1991年,致力于为客户提供健康环保、舒适智能的办公商用空间整体解决方案。公司注册资本为22260万元,是国家高新技术企业、杭州市政府质量奖获得者,连续多年被评为“中国办公家具品牌综合实力第一名”。
圣奥坚持为客户创造价值,产品远销全球116个国家和地区,海外展厅和网点基本覆盖全球各国首都、经济中心、港口城市等,内销网点遍布全国二线以上城市。
圣奥总部圣奥中央商务大厦,位于杭州钱江新城CBD中央核心区,公司布局6座基地——杭州萧山基地、杭州萧山办公科创园、杭州钱塘基地、浙江海宁基地、河北深州基地(在建)、墨西哥基地(在建),拥有国家级工业设计中心,先后在德国柏林设立欧洲研发中心、在美国洛杉矶设立北美研发中心、与浙江大学成立智慧家具联合研究中心等,累计获得1319项专利、34项欧美设计大奖。作为全国家具标准化技术委员会副主任单位,已主导9项国家或行业标准的制(修)定,参与37项国际、国家、行业标准的制(修)定,积极参与7项"浙江制造标准"及"深圳标准"等团体标准的制定。

新一轮信息技术革命的爆发,为传统的制造、营销和消费等领域发生“数字蝶变”创造了新可能,激活了新动能,圣奥从2013年起,在工业互联网、大数据、智能制造等方面开启相关探索,并取得一定的成就。
2015年国务院先后发布《中国制造2025》《国务院关于积极推进“互联网+”行动的指导意见》,“中国制造2025和互联网+”是落实制造强国战略的重要举措,是以创新驱动、优化生产要素、更新业务体系、重构商业模式等途径来完成经济转型和升级。
作为国内最大的办公家具厂商,圣奥一直积极响应国家号召,致力推动办公家具行业的数字化转型升级,引领整个供应链体系改造升级,希望通过信息化建设,保质保量快速生产与交付,为设计师、客户、供应商提供更多的系统支持服务,促进产业转型升级,实现高质量发展。
一、工业互联网解决方案应用思路
(一)总体规划
圣奥从2015年开始对办公家具云设计供应链协作平台进行整体统筹规划,致力于打造办公家具行业领先的云设计供应链协作平台,推动办公家具行业数字化转型升级。借助互联网、云计算、大数据、物联网等新一代信息技术,圣奥从研发设计、营销、采购、生产等方面对企业信息化平台进行升级创新,实现企业供应链全流程中各个节点的信息共享,提高供应链整体的竞争力。通过企业级私有云+公有云混合平台的架设,开放、连结、重组、再用各类资源,以圣奥为核心,将产业上游下游资源进行垂直一体化的整合,助推供应链向动态化、虚拟化、全球网络化方向发展。真正实现资源流程信息的实时互联与互通。
(二)分步实施
圣奥办公家具云设计供应链协作平台分为Solidworks研发协同设计平台、CRM营销中台、营销智享设计云平台(CET Designer)、新型数智制造平台、SRM供应商协作平台、TMS物流协作平台等,通过圣奥自建的数据中台将各个平台的数据进行打通,实现从产品研发设计,客户、商机、项目跟进,办公空间方案设计,一键报价、一键下单,智能排产、智能制造,一键采购,一键发货、GPS在途跟踪等供应链全流程的在线管理与状态跟踪。
二、所选工业互联网解决方案的创新应用
(一)预期解决的重大问题
通过圣奥办公家具云设计供应链协作平台的建设,不仅解决了营销过程中商机跟进不透明,方案设计、呈现简陋繁琐且效率低下,报价下单数据未打通,重复劳动且容易出错,同时也通过所见即所得的客户现场设计,服务了客户,节省了客户的时间。通过新型数智工厂的建设也解决了生产过程设备利用率不高、在制周期较长、生产进度不透明等问题。运用设备联网,对生产工艺进行改造,增加智能生产设备,将生产过程进行自动化串联实现订单生产过程的状态跟踪与历史追溯,有效地缩短了销售订单的交付周期,提高了客户满意度。
(二)选择工业互联网技术服务商的主要因素
圣奥选择工业互联网合作商最重要的标准是服务商提供的解决方案与圣奥需求的匹配度,综合服务商的品牌知名度、团队情况、技术实力、服务水平、方案成本等,综合权衡,最终筛选出符合的供应商进项合作。
(三) 技术方案
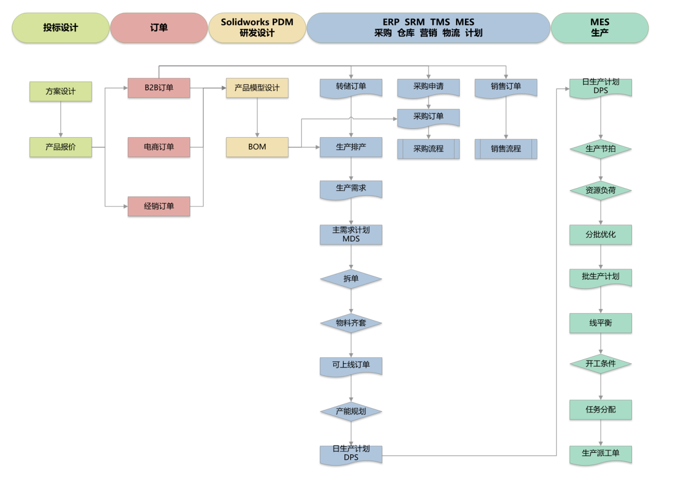
1.整体业务流程和架构
办公家具销售是从办公空间方案设计开始的,通过CET智享方案设计平台,根据客户需求快速完成3D渲染方案图,并可以现场完成报价、销售下单;客户方案确认后订单数据通过数据中台自动同步给ERP,定制产品由Solidworks & WCC快速完成产品结构设计与BOM分解;之后订单数据流转至新型数智制造平台开始生产,通过PDM、ERP、MES、SRM、QIS、WMS等生产供应链系统的配合,实现产品生产全流程信息流管理;产品完工入库后,WMS系统根据ERP客户订单发货指令精确定位库存所在库位,并通过TMS系统实时对产品运输状态进行GPS在途跟踪管理。相关业务流程完成后,数据会实时采集到数据中台,通过对各项数据的分析,进一步提高营销方案设计效率、产品研发设计效率、生产效率、产品品质等。
业务流程和架构图
平台整体架构图

数据中台技术架构图

2.平台的先进性
圣奥办公家具云设计供应链协作平台具有智能制造行业领先、信息管理行业领先等优势。
(1)智能制造行业领先
以数智工厂项目导入为契机,贯通圣奥现有信息系统平台,进一步提升圣奥制造能力。以提升圣奥制造体系的Q(品质)、C(成本)、D(交期)、E(效率)指标为核心目标,将MES系统贯穿技术基础--接单--计划--生产--仓储物流--售后服务--分析改善,充分整合人、机、料、法、环等资源,实现最佳运营效率。通过MES系统实现车间作业全状态数据数字化,部件化协同生产。进一步提高产品品质和生产效率:人均产能提升30%以上,生产在制周期缩短30%,设备有效稼动率提高33%,一次性结构试装合格率提高5%左右。通过数字化系统与工业化生产的有效结合,将圣奥海宁基地制造体系打造成行业数字化工厂应用的典范。
(2)信息管理行业领先
通过圣奥自建数据中台打通研发、营销、生产、采购、物流等系统,保证安全的同时,提高了数据的交换效率、交换质量。以鼎捷ERP为核心的信息管理系统不断完善,信息管理全面实现实时化、可视化、精细化。
3.平台数据管理方案及其安全性
为保证圣奥办公家具云设计供应链协作平台运行安全,公司制定了完善的数据安全解决方案。
关键数据通过文件加密系统,分级管控,外网访问通过VPN设置,数据防泄系统、事务管理和故障恢复、云杀毒软件等方式确保关键数据的安全。营销方案设计相关核心业务数据有cm3d、cmsym专用模型格式、gm专用材质格式、cmdrw专用图纸格式以及基于Java改良的Configura Magic专用开发代码,通过PGC图形创建形成用户智能化闭环使用,资质数据均由阿里云服务器按需管理分发。
一、周期缩短
研发产品材料新增、封样时间缩短1天。营销各类图纸的制作周期由“小时级”降低至“秒级”,报价下单的反复工作同样降低至“秒级”。产品生产在制周期由3天缩短到2天。产品采购周期平均由15天降低至7天,提高了库存周转率和资金的利用率。
二、效率提升
研发常规产品建模、图纸制作、BOM搭建效率提升100%,个性定制产品效率提升10倍。营销方案制作效率提高2倍,营销人员可以将更多的时间花在项目洽谈上,2019年大项目数量较2018年同比增长90.28%。生产各产品线人均产能提升30%左右,设备利用率提升33%。采购沟通效率较原来每单沟通节约5分钟且避免漏单,平均沟通效率提升60%,节约的时间可以用来专注产品质量的提升及优质供应商的开发上。
三、成本降低
营销小项目的制作,从只有设计师才能做跨越至业务员也可以做,对大项目设计成本以及小项目沟通成本的降低都有极大促进作用。通过对生产设备的网络化、自动化改造,进一步缩减现场人员数量,逐步实现数字化无人工厂目标。采购方面,有效管控供应商的产品品质及服务水平,采购成本进一步降低。
四、质量提升
营销设计平台与ERP系统通过数据校验搭建了订单中间表查验工具,让用户快速知悉订单是否存在产品错误,同时产品的数量实时从图纸捕捉,不需二次人工计数,提升了订单质量。目前平台与ERP系统已成功校验逾10万笔订单。生产产品一次性结构试装合格率由原来的95%提升到100%。
(一)平台的建设进度
自2015年筹建起就做了整体规划,具体项目实施进度及安排见下表:
|
圣奥云设计供应链协作平台项目实施计划及任务分解
|
||
|
时间
|
项目内容
|
项目组成员
|
|
2015.1-2018.6
|
标书制作系统开发、资质档案库开发、产品数据规则整合、空间规划工具开发、报价下单功能开发
|
|
|
2016.7-2018.11
|
二维产品图纸、三维产品结构设计、文档版本、产品全生命周期管理
|
|
|
2017.4-2018.12
|
采购业务协同、供应商管理
|
|
|
2018.8-2021.10
|
数据中台、营销中台搭建
|
|
|
2018.1-2019.12
|
条码管理、物流状态跟踪管理
|
|
|
2020.1-2020.8
|
订单、库存、发货数据共享管理、协同对账、开票结算管理
|
|
|
2020.7-2021.9
|
生产计划排程、生产派工管理、现场进度反馈、生产异常反馈、设备监控管理、品质分析改善、工艺流程管理等
|
|
(二)平台发展远景
未来圣奥将打造AI智能设计+智能工厂,建设基于大数据、云计算、5G等技术的智能设计云平台(方案、产品),同时大力推进智能无人工厂发展,从而更好地服务客户,为客户创造价值。
圣奥积极响应浙江省工业互联网战略,有强烈的意愿加入“1+N”工业互联网平台体系和行业联盟,希望能够在工业互联网平台的体系支撑下快速成长,成为办公家具生产领域具有引领作用的行业标杆级工业互联网平台。
(三)结论与建议
圣奥办公家具定制云平台经过五年多的发展,取得了一定的成效,成为公司供应链服务平台不断前进的动力,并引领行业的信息化建设,促进行业快速发展。
圣奥将坚定不移地推动办公家具行业数字化转型,实现产品从设计到营销、生产的全过程智能改造,积极融入省政府推出的“1+N”工业互联网平台体系建设,为办公家具行业制造转型升级,起到标杆引领作用。
相关新闻
版权声明
1、凡本网注明“来源:
” 的作品,版权均属于
,未经本网授权,任何单位及个人不得转载、摘编或以其它方式使用。已经本网授权使用作品的,应在授权范围内使用,并注明“来源:
”。违反上述声明者,本网将追究其相关法律责任。
2、凡本网注明 “来源:XXX(非
)” 的作品,均转载自其它媒体,转载目的在于信息之传播,并不代表本网赞同其观点和对其真实性负责。
3、如因作品内容、版权和其它问题需要同本网联系的,请于转载之日起30日内进行。
4、免责声明:本站信息及数据均为非营利用途,转载文章版权归信息来源网站或原作者所有。