智能工厂评估模型研究
2022-06-29 来源:信息通信技术与政策
摘要:通过对国内外现有智能制造评估模型的研究,结合重庆制造业行业领跑者与落后者之间差距大的现状,以实现全要素全连接的数字化工厂为出发点,融合工业互联网标识,构建实践可行的智能工厂评估模型推动中小型企业参与智能制造转型,缓和两极分化问题。本评估模型包含工厂体系架构的3个层级,提供用于推动智能制造转型的参考,包括设计、生产、管理的全过程评估。
关键词:智能制造评估模型;智能制造转型;全连接工厂;工业互联网标识
中图分类号:F426.4 文献标志码:A
中图分类号:李琦琦, 孙银, 杨潇, 等. 智能工厂评估模型研究[J]. 信息通信技术与政策, 2022,48(4):66-75.
DOI:10.12267/j.issn.2096-5931.2021.04.012
0 引言
受行业需求与技术创新的影响,全球制造业在历经了工业1.0机械化、工业2.0电气化和工业3.0自动化阶段后,正加速走向工业4.0智能化阶段。工业4.0最初由德国政府于2013年4月在汉诺威工业博览会上正式提出,其目的是运用物联网、云计算、大数据、人工智能等新技术实现更高的生产力和利润率。目前,工业2.0和3.0应用渗透率较高且技术较成熟,相比之下工业4.0新兴技术尚未成熟、应用待普及、市场格局未定,领军企业和其他制造商的差距越来越大。为了进一步缩小行业中领跑者与后进者之间的差距,加快新兴智能化装备和制造技术的发展和普及,缓和“非赢即输”的两极分化局面,国内外纷纷实施智能工厂评估项目。本文基于重庆制造业面临的问题及其自身优势,构建了智能工厂评估模型,旨在助力企业基于自身具体需求,有重点有顺序地逐步制定并实施改造计划,早日实现全面智能化、数字化转型。
1 国内外智能工厂评估现状
当前,发展绿色化和智能化制造业成为全球经济竞争制高点[1]。欧美等发达国家和地区为巩固其在技术、产业方面的领先优势,积极发展新一代网络和智能工厂技术体系。然而,智能工厂的建设需要不断迭代,必将经历一个长期的过程。在智能工厂的建设过程中不断评估自身智能化水平、所处位置以及与行业内其他企业的差距,从而明确下一步计划和方向,显得尤为关键。评估是全面推动企业智能化、数字化转型的有效路径。
1.1 全球灯塔工厂网络项目
2018年,世界经济论坛和麦肯锡咨询公司共同启动全球性的灯塔网络项目,在全球制造业企业中遴选具有迅速应对市场需求、降低生产成本、提高生产效率能力的“数字化制造”和“全球4.0”应用示范者,深入了解其生产方法,进而推动全球经济持续增长。截至2021年3月,世界灯塔网络共有69 家灯塔工厂,其中中国灯塔工厂占21 席,是世界上灯塔工厂最多的国家,且数量是位居第二的美国的3 倍(见图1)。同时,我国灯塔工厂主要分布于沿海地区,西部地区四川省占2 席,且均在成都,存在严重的分布失衡问题(见图2)。

图1 各国灯塔工厂数量

1.2 国内智能工厂评估标准
为响应国家战略,不断加快推进数字化信息技术与现代制造业的深度融合,加快促进产业转型升级,我国各省市及单位纷纷发布智能制造成熟度评估标准(见表1)。
表1 现有智能工厂评估的相关标准

其中,2020年11月发布的《智能制造能力成熟度模型》[2]和《智能制造成熟度评估方法》[3]两项国家标准应用最广泛。该标准分别对人员、技术、资源、制造(包括设计、生产、物流、销售和服务)等能力要素进行评估,最终给出智能制造能力提升的5个等级,分别为智造1.0—数字制造、智造2.0—集成制造、智造3.0—协同制造、智造4.0—云网制造、智造5.0—智慧制造。我国21家灯塔工厂中有3家已获得4级评定,分别是海尔冰箱(沈阳)、海尔中央空调(青岛)、潍柴(山东)。
但是,这两项标准适用于大部分企业,成熟度要求的设置相对比较粗放。例如,对数据、装备和生产作业的一级成熟度要求分别为“应采集业务活动所需的数据”“应在关键工序应用自动化设备”“应记录关键工序的生产过程信息”,对覆盖程度和对业务需求的满足程度均无明确的量化指标。企业如果需要精细化地评估存在的问题和诊断定位,还需要进一步进行详细的条件设置。
2 重庆制造业行业现状分析
2.1 重庆大力推进智能工厂建设
重庆作为旧工业生产基地之一和国家重要的现代制造业基地,为推进制造业转型升级,2018年12月重庆市人民政府正式批准印发《重庆市发展智能制造实施方案(2019—2022年)》(渝府发〔2018〕56号)[4]。目标是到2022年,累计对5 000 家企业实施智能化改造,建设50 个智能工厂、500 个数字化车间,推出25 个行业级智能制造标杆企业。2021年5月,重庆市经济和信息化委员会正式制定发布《开展2021年重庆市数字化车间和智能工厂认定工作》[5],加快推动新一代信息电子技术和传统制造业发展深度融合。目前,重庆制造业数字化转型已取得阶段性成果。根据《2020年重庆市经济运行情况》[6]的相关统计数据,2020年同期重庆市第一产业、第二产业、第三产业产业结构比为7.2∶40.0∶52.8。其中,第二产业增加值为9 992.21 亿元,同比增长4.9%,增长比例最大,且利润比上年增长21.3%。
2.2 重庆制造业面临的问题
从全国来看,根据“智能制造评估评价公共服务平台”公布的数据,重庆自诊断企业数量107个,在32个省、自治区、直辖市中排名第16位。同时,重庆的区域平均水平为2.66,位居全国第一,高于全国平均水平的2.08。由此可见,重庆参与自诊断的企业数量少,但智能制造水平较高。在重庆现有的2.6 万多家科技型企业中,资本投入主要集中于少数的规模以上企业,对占据大幅比例的中小微企业研发投入普遍不足[7]。
由此可见,重庆智能制造两极分化问题明显,是亟待解决的重要问题之一。2018年4月,《重庆市数字化车间和智能工厂认定管理办法(试行)》[8]对设备数控化、设计数字化、管理数字化等提出基本条件,但未形成全面系统化的智能工厂评估标准。因此,需推出更全面的具有重庆特色的智能工厂评估标准,对工厂进行定期评估与监控。根据评测结果优化、调整智能制造战略,从而推动中小型企业参与智能制造模式转型,缩小与领军企业的差距,提高重庆制造业在国内乃至国际的整体核心竞争力。
2.3 发挥优势、解决问题
2018年12月,重庆市引进工业互联网标识解析国家顶级节点(重庆),是推进以智能制造转型为代表的新制造产业模式的战略选择。工业互联网标识以全面互联人、机、物,构建全要素、全产业链、全价值链的全面连接、数据驱动工业生产制造和服务体系为目标,构建新型技术应用模式和新的产业发展生态,是新兴信息通信技术与传统制造业进行长期深度对接融合的关键基础性配套设施。经过近3年的持续性体系建设与各项部署的不断完善,截至2021年9月11日,重庆顶级节点实现累计标识注册量56.6 亿次,标识解析总量23.3 亿次,增速稳居五大顶级之首,极大推动了重庆乃至整个西部的数字经济高质量发展。
建设一批智能工厂,将先进的物联网和信息技术、柔性自动化技术、大数据和人工智能技术与基础配套设施、产品/服务开发设计、设备生产工艺、生产制造、工厂管控等各个阶段相融合,是制造企业提质增效、节能降本的重要手段。本文基于5G+工业互联网融合发展趋势,为全面推动企业智能化、数字化“两化”转型,将工业互联网标识应用写入智能工厂评估模型,构建了一个系统化、精细化的智能工厂评估模型。本模型从纵向与横向两方面,探索打造人、机、物全面互联的全连接工厂路径,助力企业两化转型,实现灵活的、高效的、智能的生产、管理与服务。
3 智能工厂评估模型与指标
3.1 智能工厂评估模型
由于企业对供应链的各个环节需求不同,着重点也不同,不同行业的制造流程既有共性特征,又有个性特征[9],企业应以构建技术竞争优势和提升经济效益为着重点,根据自己的实际情况建设智能工厂[10]。为便于企业灵活高效地将智能化改造转化成为最大生产力,本文的模型基于著名的业务流程管理学者August-WilhelmScheer所提出的工厂体系架构[11]构建,分为基础设施层、生产制造层、工厂管控层3个层级。生产制造层从订单获取到市场投放,又分为智能设计层、智能生产层、智能物流层3个层级,其中智能生产层是落实智能化改造的重要载体,进一步细分为智能装备、智能产线与智能车间3个部分(见图3)。由此,此模型涵盖了智能工厂体系架构[12-13]中智能设备层、现场控制层、车间管控层、工厂管理层的各要素。从技术角度来看,智能工厂具备全面信息化、高度智能化、制造柔性化、生产要素协同化、服务增值化、工厂绿色化特点。针对以上方面,本模型在各个层级分别设置了相应的二、三、四级评估指标,旨在从制造资源、系统集成、互联互通、信息融合等方面进行全面评估。

图3 智能工厂评估模型构成
3.2 智能工厂评估指标
3.2.1 基础设施层
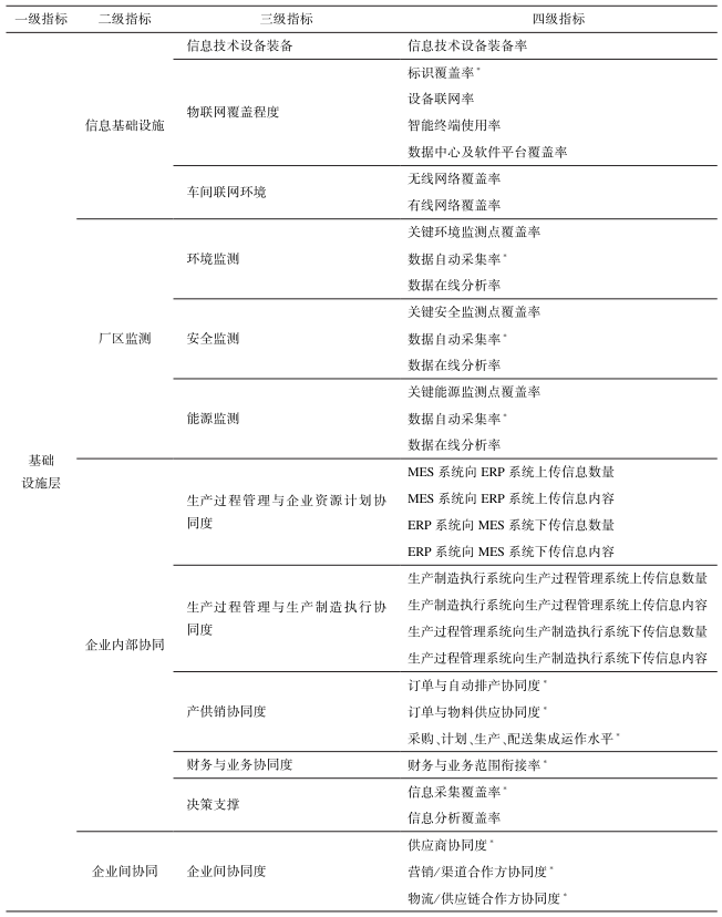
基础设施层是模型的最底层,是生产制造层与工厂管控层的支撑,主要由4个二级、12个三级、33个四级指标构成(见表2)。信息基础设施、厂区监测、企业内部协同和企业间协同4个二级指标分别主要对工厂的信息化、绿色化、协同化进行评估。
表2 基础设施层指标构成(带*为标识相关部分)

信息化基础设施包括信息化技术设备装备、物联网覆盖程度与车间联网环境3个部分。信息化技术设备装备应具备数据接收、数据处理、数据输出中至少一项能力,是智能制造的基础。在此基础上,通过构建集成化车间联网环境,引入工业互联网标识、智能终端等实现人、机、物的互联互通。
厂区监测包括环境监测、安全监测与能源监测3个部分。环境监测主要包括对工厂的温度、湿度、气体、污水、噪声等的控制;安全监测主要包括工业自动化系统安全、生产环境安全、人员安全;能源监测主要包括对水、电、气等能源消耗的实时监控,便于了解能源消耗情况。通过封装工业互联网标识在芯片、模组等主动标识载体中实现数据的主动采集,有利于实现厂区监测的实时化、规模化、标准化与低成本化。
企业内部协同包括生产过程管理与企业资源计划协同度、生产过程管理与生产制造执行协同度、产供销协同度、财务与业务协同度、决策支撑5个部分。企业资源计划系统(Enterprise Resource Planning,ERP)、生产制造执行系统(Manufacturing Execution System,MES)等作为核心的管理系统,实现设备功能自治(设备自我感知、自我调整、自我诊断、自我修复)、生产产线功能协同(设备间自主交互、互检防错、误差自动修复)、部门间业务协同(实现人、机、料、法、环五单合一,建立生产闭环)、层级联动(全局监控)、自动决策(通过收集、分析和处理数据信息实现生产全过程自动化处理)等,并通过给订单、物料、财务报表等赋予唯一标识,实现产供销、财务与其他业务的高效协同,进而实现柔性生产制造、协同作业、厂区智慧物流等应用场景。
企业间协同度基于工业互联网标识解析体系的标识应用,实现跨企业、跨行业、跨地域的信息查询与共享,打通端到端价值链(包括端到端规划、端到端交付、客户连接等)。通过与供应链上下游合作企业的信息与技术互联互通,加强整个产业链的协同发展创新,从而建立起一个面向数字化智能制造的产业生态体系规模。
3.2.2 生产制造层
(1)智能设计层智能设计旨在从传统的手工经验设计转变为基于数据库的参数优化、基于机器学习的模型化设计,是实现智能制造的重要基础技术。其中,离散型智能设计包括产品设计与工艺设计,流程型智能设计仅包括工艺设计。智能设计层指标主要由2个二级指标、5个三级、7个四级指标构成(见表3)。其二级指标主要对工厂的个性化、信息化、智能化、协同化进行评估。
表3 智能设计层指标构成

用户定制化的实现路径主要是构建在线定制平台。为满足广大消费者日趋增长的个性化、差异化和多元化需求,通过在线定制平台精准把握客户偏好、了解客户需求,并充分借助柔性化的制造系统进行定制化和多样化生产,在斩获市场份额的同时很大程度地提高了客户满意度。
设计与仿真包括数字设计、虚拟设计、仿真优化、大数据/人工智能赋能4个部分。通过大数据/人工智能的科学计算和仿真优化实现产品高精度、高性能设计,通过数字设计与虚拟设计技术使远程工作人员能够并行协同设计产品,及时有效反馈设计制造信息,提高设计效率。
(2)智能生产层
在生产系统中,单机智能设备是制造业发展的重要载体,不同类型和功能的智能单机设备互联组成智能生产线,不同的智能生产线间互联组成智能车间,智能车间互联组成智能工厂[14]。智能生产层在设备、产线、车间等层面,导入数字化技术手段,系统地采集生产制造过程中的数据,进行分析建模,借助数据驱动技术优化配置生产资源、科学分配生产任务、对生产过程进行精细化管理与控制以及实现智慧科学的生产与管理决策。智能生产层指标主要由3个二级指标,11个三级指标、20个四级指标构成(见表4)。智能装备主要对工厂的智能化,智能产线主要对工厂的柔性化、信息化和服务化,智能车间主要对工厂的信息化、智能化和服务化进行评估。
表4 智能生产层指标构成(带*为标识相关部分)

智能装备包括智能生产装备、智能检测装备、智能物流装备3个部分。其中,智能生产装备有智能穿戴、传感器及仪器仪表、控制系统、人机交互系统、工业机器人等。工业互联网标识可以替代温度、湿度、压力传感器等的使用,通过RFID实现数据采集,从而降低装备成本和运维成本。或者直接采用主动标识载体技术实现数据的实时安全采集。智能检测设备具有实时数据上传功能,包括视觉检测、光电检测、三坐标仪、计量检测等,满足智能化加工中心边检测边加工要求。智能物流设备主要有自动化立体仓库、自动分拣设备、AGV搬运车、桁架式机械手、带式输送机等。通过工业互联网标识可以实现物料跟踪以及库存精细化管理。
智能产线包括柔性化生产线、生产数据采集与智能化增值服务3个部分。柔性化生产线可以根据客户订单的变化灵活地调整产品的生产任务,具有快速的重部署能力,实现一条产线的多产品生产模式。生产数据采集包括对产能数据(个人、车间产量和效率、有效工时、设备利用率、设备维修次数)、进度数据(生产计划或任务完成率、及时出货率)、质量数据(良品数、次品数、合格率、漏检率)、成本数据(耗损率、报废率)的采集。智能化增值服务是通过智能装置与信息物理系统(Cyber-Physical Systems,CPS)的互联互通,实现产品的远程数据采集分析、智能图像质检、远程故障诊断和实时诊断等衍生服务,从而提升服务水平、创造更大的服务价值。
智能车间包括智能生产排产、制造资源跟踪、生产过程监控、集成化管控、工业AR/VR 5个部分。在设备联网的基础上,利用制造执行系统、先进生产排产系统等软件进行高效的生产排产,提高设备的利用率和生产效率;通过跟踪制造资源与监控生产过程实现生产过程的追溯,应用工业AR/VR技术将反映设备实时状态的数据映射到虚拟三维车间中,有效管控生产过程;集成化管控促进企业实现各业务、各信息等的互联互通与互操作,是企业实现智能制造的关键核心。
(3)智能物流层
智能物流利用电子条形码、射频信号识别处理技术、控制器、传感器、移动通信技术及卫星定位系统等智能化数控物流信息处理技术,实现自动化货物分拣配送、高效率优化管理,缩短调度时间、节约运输成本,从而提高物流业的服务水平。智能物流层指标主要由2个二级指标、4个三级指标、7个四级指标构成(见表5)。其二级指标主要对工厂的信息化、智能化、协同化进行评估。
表5 智能物流层指标构成(带*为标识相关部分)

智能仓储包括出入库管理和库存优化两个部分。基于条形码、二维码等标识与无线射频识别等标识识别技术,实现对自动出入库管理、仓储管理和生产调度系统等业务的一体化集成;根据客户订单的需求和产品的生产与仓储情况调整目标库存水平,根据生产线的实际具体生产情况调度物料配送,从而实现库存最优化。
智能配送包括订单管理和运输管理两个部分,给每个订单赋予工业互联网标识。订单管理包括订单接收、订单拆分与合并、仓储管理、运输计划制定、任务分配、物流成本计算、时间与异常管理等数据。运输管理系统根据订单管理系统集成,合理调整运力资源,提高运输效率,降低运输成本。运输配送信息跟踪系统对在途车辆定位跟踪,减少丢包事件。
3.2.3 工厂管控层
工厂管控层是智能工厂的“大脑”,通过各个生产与管理系统监控工厂实时运作状态,实现多个车间之间的系统协作与资源调度。工厂管理层指标主要由5个二级指标、11个三级指标、15个四级指标构成(见表6)。其二级指标主要对工厂的信息化、协同化、服务化、绿色化进行评估。
表6 工厂管控层指标构成(灰色背景为标识相关部分)

能源管理包括能源监控、能源调度、能源分析、能源优化4个部分,准确把握各种能源介质的运行情况,完善能源计量系统,提供数据支持。采购管理包括供应商管理和供应链管理2个部分。供应商管理基于客户订单与生产制造信息,自动化地制定原材料采购清单与生产制造分配计划,降低采购风险,提高供应商对采购决策的客观信任度。供应链管理通过对供应商、制造商、仓储与配送服务中心、渠道商等要素进行关联细分,实现计划、采购、制造、配送、销售等各环节要素的标签化,做到实时监控与动态调整供应链各环的资源配置和信息流向,加强供应链的稳定性和防范风险的能力,实现供应链总体管理能力的提升。
销售管理包括客户管理、销售预测、业务集成3个部分。客户管理的目的是实现对企业内部销售信息系统和面向市场的商业机会的全方位管理,涉及数据包括交期达成、产品质量、售前(售后)服务等,设计主体包括人员、订单、服务、客户互动的信息平台等。销售预测通过应用机器学习、专家系统等人工智能技术对企业的采购数据、生产经营数据、销售数据等进行综合分析和挖掘,实现对未来销售的精准预测,从而起到决策支持的作用。
资产管理包括对财务资产、设备、资源的管理。通过工业互联网标识实现财务资产码、设备码、资源码三码合一,统一编码标准。建立采购环节、工程建设环节、运营管理环节和物资处置环节全生命周期资产管理系统与应用,实现资产状态在线监测与运维。同时利用大数据/人工智能技术,对设备进行故障预测与诊断,提高设备利用率。
资产管理包括对财务资产、设备、资源的管理。通过工业互联网标识实现财务资产码、设备码、资源码三码合一,统一编码标准。建立采购环节、工程建设环节、运营管理环节和物资处置环节全生命周期资产管理系统与应用,实现资产状态在线监测与运维。同时利用大数据/人工智能技术,对设备进行故障预测与诊断,提高设备利用率。
安全环保管理包括安全管理和环保管理2个部分。安全管理要求构建健全的工业信息安全监督管理体制和技术性防护措施,并且具备网络安全预防、应急反馈响应报警等网络安全保障能力;构建面向全生命周期的系统功能安全保护系统,有效防止系统失效导致的数据丢失或生产中断。环保管理要求通过电子商务和网络技术的手段,记录产品出厂后的使用情况(例如产品使用年限、产品状态等),评估产品残值,确定产品回收方式,制定产品回收计划,可以为客户提供产品回收和再制造、再利用的绿色节能服务。
4 结束语
现阶段虽然发展智能制造已是大势所趋,但是从传统生产链快速过渡到互联互通、灵活高效、实用可推广的数字化生产网络的切实路径仍待探索与研究。本评估模型结合工业互联网标识技术,为基础设施、生产以及给管理环节内以及环节间的互联互通提供了更大可行性与可推广性。另一方面,基于工厂体系架构构建的特点,使企业可基于自身具体需求,有重点有顺序地逐步制定并实施数字改造计划。
参考文献
[1] 袁晴棠, 戴宝华. 我国石化工业转型升级创新发展战略研究[J]. 当代石油石化, 2016,24(5):1-5.[2] 工业和信息化部, 中国电子技术标准化研究院. 智能制造能力成熟度模型:GB/T 39116-2020[S]. 北京, 2020. [3] 工业和信息化部, 中国电子技术标准化研究院. 智能制造成熟度评估方法:GB/T 39117-2020[S]. 北京, 2020.[4] 重庆市人民政府. 重庆市发展智能制造实施方案(2019—2022年)[EB/OL]. (2021-04-20)[2022-01-07]. http://www.cq.gov.cn/zwgk/zfxxgkml/szfwj/xzgfxwj/szf/202104/t20210420_9196857.html.[5] 重庆市经济和信息化委员会. 开展2021年重庆市数字化车间和智能工厂认定工作[EB/OL]. (2021-05-26)[2022-01-07]. http://www.smecqhc.org/zcfg/html/?936.html.[6] 重庆市统计局. 2020年重庆市经济运行情况[EB/OL]. (2021-01-21)[2022-01-07]. http://tjj.cq.gov.cn/zwxx_233/ttxw/202101/t20210121_8794816.html.[7] 陈金山. 抢抓机遇, 乘势而上, 开创重庆制造业高质量发展新局面[J]. 当代党员, 2021(11):24-25.[8] 重庆市经济和信息化委员会. 重庆市数字化车间和智能工厂认定管理办法(试行)[EB/OL]. (2018-04-24)[2022-01-07]. http://www.rongchang.gov.cn/zjrc/tzrc/yhzc/201912/t20191220_1849805.html.[9] 袁晴棠, 殷瑞钰, 曹湘洪, 等. 面向2035的流程制造业智能化目标、特征和路径战略研究[J]. 中国工程学, 2022(3):148-156.[10] 卢秉恒, 邵新宇, 张俊, 等. 离散型智能工厂发展战略[J]. 中国工程科学, 2018,20(4):44-50.[11] August-Wilhelm Scheer. Whitepaper-Industry 4.0: from vision to implementation[R], 2015.[12] 韩磊, 李辉, 马力, 等. 轨道交通行业电子制造智能工厂体系的通用参考模型研究[J]. 软件工程与应用, 2019,8(5):260-268.[13] 卢秉恒, 邵新宇, 张俊, 等. 离散型智能工厂发展战略[J]. 中国工程科学, 2018,20(4):44-50.[14] 延建林, 孔德婧. 解析“工业互联网”与“工业4.0”及其对中国制造业发展的启示[J]. 中国工程科学, 2015,17(7):141-144.
Assessment model of smart factory
LI Qiqi, SUN Yin, YANG Xiao, ZHENG Wanwan
(Industrial Internet and IoT Research Institute, China Academy of Information and Communications Technology, Beijing 100191, China)
Abstract: An assessment model of smart factory was developed based on the research of existing assessment models of intelligent manufacturing domestically and internationally, as well as the vast gap between the leaders and the laggards in the manufacturing industry of Chongqing. Using industrial Internet identifiers, the model aims to create a fullyconnected digital factory, promote small and medium-sized enterprises to take part in the transformation of smart manufacturing and ease the polarization problem. In detail, the model includes three levels of factory system architecture, which covers the entire process of design, production, and management and makes it easier to promote the transformation of intelligent manufacturing.Keywords: assessment model of smart factory; transformation of smart manufacturing; fully-connected digital factory; Industrial Internet identifier
LI Qiqi, SUN Yin, YANG Xiao, ZHENG Wanwan
(Industrial Internet and IoT Research Institute, China Academy of Information and Communications Technology, Beijing 100191, China)
Abstract: An assessment model of smart factory was developed based on the research of existing assessment models of intelligent manufacturing domestically and internationally, as well as the vast gap between the leaders and the laggards in the manufacturing industry of Chongqing. Using industrial Internet identifiers, the model aims to create a fullyconnected digital factory, promote small and medium-sized enterprises to take part in the transformation of smart manufacturing and ease the polarization problem. In detail, the model includes three levels of factory system architecture, which covers the entire process of design, production, and management and makes it easier to promote the transformation of intelligent manufacturing.Keywords: assessment model of smart factory; transformation of smart manufacturing; fully-connected digital factory; Industrial Internet identifier
作者简介
李琦琦
中国信息通信研究院工业互联网与物联网研究所工程师,长期从事工业互联网、标识解析技术等方面的研究工作。
孙银
中国信息通信研究院工业互联网与物联网研究所工程师,长期从事工业互联网、标识解析技术等方面的研究工作。
杨潇
中国信息通信研究院工业互联网与物联网研究所工程师,长期从事工业互联网、标识解析技术等方面的研究工作。
郑弯弯
中国信息通信研究院工业互联网与物联网研究所工程师,长期从事工业互联网、标识解析技术等方面的研究工作。
论文引用格式:
李琦琦, 孙银, 杨潇, 等. 智能工厂评估模型研究[J]. 信息通信技术与政策, 2022,48(4):66-75.
∗基金项目:工业和信息化部“2018年工业互联网创新发展工程”专项项目“工业互联网标识解析国家顶级节点(一期)建设”
相关新闻
版权声明
1、凡本网注明“来源:
” 的作品,版权均属于
,未经本网授权,任何单位及个人不得转载、摘编或以其它方式使用。已经本网授权使用作品的,应在授权范围内使用,并注明“来源:
”。违反上述声明者,本网将追究其相关法律责任。
2、凡本网注明 “来源:XXX(非
)” 的作品,均转载自其它媒体,转载目的在于信息之传播,并不代表本网赞同其观点和对其真实性负责。
3、如因作品内容、版权和其它问题需要同本网联系的,请于转载之日起30日内进行。
4、免责声明:本站信息及数据均为非营利用途,转载文章版权归信息来源网站或原作者所有。