绿色设计研究与应用现状
2023-03-06 来源: 智造苑
绿色设计是在产品设计过程中改善产品环境性能的主要方法和手段,近年来国内外对绿色设计的研究非常活跃,与之相关的理论和方法从20世纪90年代中期开始就成为产品设计领域的重要研究课题。国外一些发达国家对绿色设计的研究开展得比较早,特别是在美国、日本、欧洲等一些发达国家,对绿色设计及其相关领域已进行了深入研究。国内绿色设计研究正在深入进行,但距发达国家还有明显差距。
「 1. 绿色设计的研究现状 」
绿色设计借助产品生命周期中与产品相关的各类信息,利用模块化设计、创新设计等各种先进的设计理论,设计出具有先进的技术性、良好的环境协调性及合理的经济性的产品。目前,国内外学者在绿色设计相关领域开展了广泛研究。
在绿色产品概念设计方面,Hamed等[1]为了协助设计者完成整个制造系统的设计和开发工作,提出了一种基于虚拟现实技术的需求分析方法,从而可以满足不断变化的市场需求;Nahm等[2]为了解决质量功能配置中产品需求重要度确定困难的问题,提出了一种结合顾客偏好评价和顾客满意评价来进行产品需求分析的方法;CHANG等[3]为平衡产品开发与生态友好性,结合绿色质量功能配置和设计结构矩阵,提出了面向绿色设计的模块化设计系统化方法;李方义等[4]提出了一种产品绿色模块化设计方法的研究框架,总结了模块化在绿色设计中的应用特点,探讨了利用模糊数学、图论及层次分析法(AHP)研究产品的绿色模块化多目标决策;鲍宏等[5]以绿色产品的满意程度为目标,结合模块化思想、环境化质量功能配置和通用物料清单方法,分析生命周期各阶段的绿色特性,提出了一种面向多样性和绿色性需求满意的产品配置设计方法;肖人彬等[6]在分析现有产品创新设计方法不足的基础上,结合数据技术的特点,提出数据驱动产品创新设计方法。
在绿色产品详细设计方面,HOLMES等[7]将一种新型竹基复合材料作为风力电机叶片的材料,以改善其环境性能;Zhang等[8]为了从制造系统的角度减少机械零件的碳排放,研究一种集成结构优化和材料选择的方法,建立机械零件低碳设计的混合优化模型;KAM等[9]将回收材料作为绿色生产的一部分,推广使用可回收材料来减小对环境的影响;Zhang等[10]将低碳设计理论与3D设计软件相结合,在产品设计前期,通过识别低碳设计优化潜力,建立评价结果与设计建议的反馈机制,实时指导设计师在低碳设计中的行为;刘志峰等[11]运用TRIZ冲突消解原理、物质-场分析原理以及回收冲突分析原理进行家电产品易拆解可回收设计,提出易拆解可回收设计流程,建立易拆解可回收设计方案与发明原理或标准解法的映射关系;张宠元等[12]从易于拆卸、可主动回收处理、经济和环境准则4个方面度量主动回收度,以主动回收度、内部聚合度以及外部耦合度为优化目标进行模块划分。
在产品生命周期评价方面,Shi等[13]提出了一种基于生命周期评价(LCA)和生命周期成本(LCC)的综合方法,以发动机为例,从经济和生态方面确定机械产品制造的资源消耗,环境排放和经济成本,为机械产品制造提供节能减排的理论和数据支持;Peng等[14]为了减少时变参数对产品在整个生命周期的环境影响,提高生命周期清单的准确性,开发了系统动力学(SD)模型;Unterreiner等[15]通过生命周期评价(LCA),分析了三种电池技术回收和再利用的生态影响,通过良好的综合回收过程进行回收和再利用,使其生态影响降低49%;宋小龙等[16]以废弃手机为研究对象,采用生命周期评价(LCA)方法分析了废弃手机回收处理系统的能耗和碳足迹,对产品参数设定进行敏感性分析,为废弃手机回收处理系统环境绩效的量化与改进提供参考。
在绿色设计知识方面,Liu等[17]提出了一种从应用描述中自动挖掘领域知识的方法,通过对CDM和主题集合中的知识进行分类,聚类和合并来识别领域中的整体知识;Qin等[18]构建了用于获取有用的设计知识和未来重用经验的RFBSE知识表示模型,以提高未来项目决策效率;郭鑫等[19]以“功能+流+案例”为规则,利用扩展算法、知识语义检索、分词模型等方法提出可满足创新设计目标的工艺知识检索模型;张发平等[20]构建了多维层次情境模型和情境驱动的知识资源库模型,强调了知识与知识情境的多对多的映射关系,提出了基于情境的知识匹配和推送的方法。
「 2. 绿色设计的应用现状 」
绿色设计应遵循“3R(Reduce,Reuse,Recycle)”的原则,设计产品时不仅要考虑减少产品制造物质和能源消耗,减少有害物质的排放,而且要综合考虑产品及零部件报废后能够重新利用或方便分类回收并再生循环。目前绿色设计有如下几方面的应用。
1)绿色材料替代设计
绿色材料替代设计的主要目的是在保持材料性能不变或提升的情况下,改善其环境性能。目前各国开展的绿色材料替代设计研究主要涉及仿生材料、复合材料、可回收材料、合金材料等。PLA复合材料可以替代部分传统改性塑料,应用在汽车零部件上,使汽车向着更加生态环保的方向发展,劳士领车用生物基材料解决方案——BioBoom是基于PLA合成的高可再生资源利用率的生物基材料,如图1所示,它拥有超过90%的可再生资源利用率,具有低收缩、耐刮擦、着色性优异的特点,不仅适用于机舱内具有功能要求的零部件,还适用于可见的车身内外饰产品。
图1 劳士领BioBoom
为便于在设计阶段选择结构性能较优、环境性能较好的材料,目前工业发达国家开发了相应的软件工具。其中,欧特克设计软件(Autodesk Inventor)的Eco-Materials Adviser和Granta的CES Selector软件工具能够形成基于材料属性的材料图表,并根据材料追溯、材料配置、环境影响分析过程对材料进行比较,最终找到替代方案。
2)节能设计
节能设计综合考虑产品制造、使用等过程的能耗情况,通过应用环保节能型材料,优化机械结构,合理地制定并应用创新制造工艺、清洁燃料替代等措施来实现产品制造的节能减排。当前节能设计主要集中在高效动力、清洁燃料替代设计方面,如替代燃料主要有太阳能、甲醇、液化石油气、压缩天然气、乙醇等。福特Edge HySeries采用了结合车载氢燃料电池发电机和锂电池的氢燃料电池动力系列的混合传动系统,该新型动力系统将传统燃料电池系统的尺寸、质量、成本和复杂性减小了50%以上。美菱BCD-350系列冰箱通过在制冷剂选择、改进冰箱内部结构、开发软件平台等方面逐步实现冰箱产品的节能优化,其节能改进过程如图2所示。

图2 美菱冰箱节能改进过程
3)轻量化设计
国际轻量化设计研究主要包括轻量化材料的运用、结构轻量化设计与优化、复合材料替代技术、先进的净成形工艺等,涉及产品包括工业装备、家电产品、电器电子产品、汽车和飞机等。奇瑞新能源作为我国汽车轻量化的标杆级企业代表,旗下热门车型纯电SUV蚂蚁采用超轻量化全铝车身架构,并设计了独有的隼骨型多腔截面结构,整车车身铝合金使用率超过86%,重量减少30%,刚度提升20%,材料利用率达到96%,其车身架构如图3所示。

图3 奇瑞新能源蚂蚁车身架构
4)面向回收/拆卸/再制造的设计
面向回收、拆卸、再制造的设计需考虑多寿命周期服役、材料相容性、可拆解性等因素,提高产品生命终期的回收、拆解效率和零部件再制造的服役安全寿命。在设计的各个阶段,不仅要考虑零部件的成本、可加工性、质量,还要考虑零部件的环境属性。BMW的转向机经过可拆卸设计,能够减少重新制造生产新零件所造成的材料及过程浪费,同时通过再制造生产工艺实现旧件再利用,其主要流程为旧件回收拆卸、修复、清洗及检测等,制造完成后再进行装配、EOL功能测试、系统装配等步骤,再制造后的转向机与旧件对比如图4所示。整个过程完全按照新件出厂标准控制生产过程参数和产品性能,再制造的转向机品质不低于新品标准,拥有非常高的产品性价比。
图4 再制造后的转向机与旧件对比
「 3. 绿色设计的标准现状 」
在国际上,欧盟开展产品绿色设计分别从规范企业和引导消费两个方面着手。在规范企业方面,欧盟在2002年陆续出台了2002/96/EC《废旧电子电气设备指令》(即WEEE指令)和2002/95/EC《电子电气设备中限制使用某些有害物质指令》(即RoHS指令),强制要求企业对废旧电子和有毒有害物质的处理与使用。随后,2005年出台了著名的《用能产品生态设计指令》(即EuP指令),以法规形式强制企业对用能产品开展绿色设计。2009年,欧盟在EuP指令的基础上进行修订并发布了覆盖范围更广的2009/125/EC《能源相关产品生态设计指令》(即ErP指令),覆盖范围从原来EuP指令规定的10类产品扩大到包括制冷设备、厨房设施等在内的20类产品。
在引导消费方面,欧盟为提高消费者的环保意识,早在1992年通过880/92/EEC号条例出台了自愿性产品生态标签指令,鼓励企业对其产品开展要求更高、更为严格的“欧盟生态标签”自愿性认证,并引导消费者使用环境友好型产品。此外,欧洲推行《欧盟地平线2020计划(Horizontal 2020)》,该计划将在卓越科学、工业领先和社会挑战研究领域分别投资244.41亿欧元、170.16亿欧元、296.79亿欧元,其中30.18亿欧元用于与绿色制造紧密相关的社会挑战研究领域中对于气候行动、环境、资源效率和稀有材料等的研究。英国政府在《未来制造(The Future of Manufacturing)》报告中预测:到2050年全球人口将从目前的70亿增加到90亿,对相应工业产品的需求量将翻一番,进而材料需求翻一番、能源需求翻三番。为应对未来环境、资源的挑战,英国政府将可持续制造(绿色制造)定义为下一代制造,并制定了2013—2050年的可持续制造发展路线图。
在我国20世纪90年代开始出现低碳设计、环保材料、绿色产品等相关的绿色设计理念。在1992年《关于出席联合国环境与发展大会的情况及其对策的报告》中,我国提出要“积极发展绿色产品生产”。
2011年10月,国务院发布的《关于加强环境保护重点工作的意见》中将“推行工业产品生态设计”作为保护环境的重要举措,首次在国家层面提出开展生态设计工作。
2012年1月,工信部发布《工业清洁生产推行“十二五”规划》,把“开展工业产品生态设计”作为推行工业清洁生产的三大主要任务之一。
2013年,工信部联合国家发改委和环保部共同发布的《关于开展工业产品生态设计的指导意见》明确了开展工业产品生态设计的目的、要求、重点工作和保障措施,提出要从源头控制,以产品全生命周期管理为理念,以资源科学利用和环境保护为目标,以标准体系建设为支撑,开展工业产品生态设计试点,建立评价与监督相结合的产品生态设计推进机制,促进企业开展产品生态设计。
2015年,《中国制造2025》提出全面推行绿色制造,积极构建绿色制造体系,强化产品全生命周期绿色管理,支持企业开发绿色产品,推行生态设计,显著提升产品节能环保低碳水平,引导绿色生产和绿色消费。
2016年,《国务院办公厅关于建立统一的绿色产品标准、认证、标识体系的意见》提出健全绿色市场体系,增加绿色产品供给,是生态文明体制改革的重要组成部分。绿色设计虽然在我国的起步比较晚,但发展迅速,它是我国可持续发展、科学发展观在设计领域的体现和延伸,在未来我国的绿色设计将会有更快的发展。
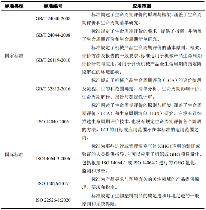
近些年来,国内外政府积极倡导绿色工业,相应出台了许多关于绿色设计的标准,其中一些标准及应用范围如表1所示。
表1 绿色设计标准

参考文献
[1] Hamed Farahani Manesh, Dirk Schaefer, Majid Hashemipour. Information requirements analysis for holonic manufacturing systems in a virtual environment[J]. The International Journal of Advanced Manufacturing Technology,2011,53(1-4).
[2] Yoon-EuiNahm, Haruo Ishikawa, Masato Inoue. New rating methods to prioritize customer requirements in QFD with incomplete customer preferences[J]. The International Journal of Advanced Manufacturing Technology,2013,65(9-12).[3] Teng-Ruey Chang, Chung-Shing Wang, Chung-Chuan Wang. A systematic approach for green design in modular product development[J]. The International Journal of Advanced Manufacturing Technology,2013,68(9-12).[4] 李方义,刘钢,汪劲松,段广洪,H.C. Zhang.模糊AHP方法在产品绿色模块化设计中的应用[J].中国机械工程,2000(09):46-49+5-6.[5] 鲍宏,刘光复,张雷,王进京.面向多样性和绿色性需求满意的产品配置设计[J].中国机械工程,2012,23(07):815-822.[6] 肖人彬,林文广.数据驱动的产品创新设计研究[J].机械设计,2019,36(12):1-9.[7] Holmes J W, Yong H P, Jones J W. Tensile Creep and Creep-Recovery Behavior of a SiC-Fiber Si3N4 -Matrix Composite[J]. Journal of the American Ceramic Society, 2010, 76(05):1281-1293.[8] Cheng Zhang, Hai-hong Huang, Lei Zhang, Hong Bao, Zhi-feng Liu. Low-carbon design of structural components by integrating material and structural optimization[J]. Springer London,2018,95(09).[9] Kam B H, Christopherson G, Smyrnios K X, et al. Strategic Business Operations, Freight Transport and Eco-efficiency: A Conceptual Model[M]. New York, 2006:103-116.[10] Lei Zhang, Rui Jiang, Zhi-feng Jin, Hai-hong Huang, Xin-yu Li, Yan-jiu Zhong. CAD-based identification of product low-carbon design optimization potential: a case study of low-carbon design for automotive in China[J]. Springer London,2019,100(1).[11] 刘志峰,成焕波,袁合.面向家电产品的易拆解可回收设计系统研究[J].中国机械工程,2014,25(16):2213-2218.[12] 张宠元,魏巍,詹洋,李汝鹏.面向主动回收的产品模块化设计方法[J].中国工程科学,2018,20(02):42-49.[13] JunliShi,YajunWang,Shuangjiao Fan, Qinyi Ma, HaihuaJin. An integrated environment and cost assessment method based on LCA and LCC for mechanical product manufacturing[J]. The International Journal of Life Cycle Assessment,2019,24(1).[14] Peng Shitong,LiTo,WaangYue,LiuZhichao, Tan George Z.,ZhangHongchao. Prospective Life Cycle Assessment Based on System Dynamics Approach: A Case Study on the Large-Scale Centrifugal Compressor[J]. Journal of Manufacturing Science and Engineering,2019,141(2).[15] Unterreiner L, V Jülch, Reith S. Recycling of Battery Technologies – Ecological Impact Analysis Using Life Cycle Assessment(LCA)[J]. Energy Procedia, 2016, 99:229-234.[16] 宋小龙,李博,吕彬,陈钦,白建峰.废弃手机回收处理系统生命周期能耗与碳足迹分析[J].中国环境科学,2017,37(06):2393-2400.[17] Liu Y , Liu L , Liu H , et al. Mining domain knowledge from app descriptions[J]. Journal of Systems & Software, 2017, 1(nov.):1-19.[18] Hao, Qin, Hongwei, et al. A RFBSE model for capturing engineers' useful knowledge and experience during the design process[J]. Robotics & Computer Integrated Manufacturing, 2017.[19] 郭鑫,赵武,王杰,王晨,张凯,陈领.面向创新设计的工艺设计知识模型及检索方法研究[J].机械工程学报,2017,53(15):66-72.[20] 张发平,李丽.基于多维层次情境模型的业务过程知识推送方法研究[J].计算机辅助设计与图形学学报,2017,29(04):751-758.
引自:《绿色设计》(作者:张雷、刘志峰、鲍宏、李磊)
相关新闻
版权声明
1、凡本网注明“来源:
” 的作品,版权均属于
,未经本网授权,任何单位及个人不得转载、摘编或以其它方式使用。已经本网授权使用作品的,应在授权范围内使用,并注明“来源:
”。违反上述声明者,本网将追究其相关法律责任。
2、凡本网注明 “来源:XXX(非
)” 的作品,均转载自其它媒体,转载目的在于信息之传播,并不代表本网赞同其观点和对其真实性负责。
3、如因作品内容、版权和其它问题需要同本网联系的,请于转载之日起30日内进行。
4、免责声明:本站信息及数据均为非营利用途,转载文章版权归信息来源网站或原作者所有。