我国制造业数字化改造的障碍、决定因素及政策建议
2023-07-19 来源:浙江工商大学学报
智能化改造和数字化转型是推动制造业转型升级的主要途径和手段。我国制造业的数字化转型面临“集成陷阱”和“中小企业陷阱”二大主要的实施障碍。通过分析50家中国获评的“灯塔工厂”数字化转型的基本情况,以及在“智改数转”工作中处于全国领先地位的苏州市制造业数字化改造的经验,总结了影响我国实施制造业数字化改造的决定因素,并在此基础上提出了加快我国制造业数字化改造的具体的政策建议。有效回答了当前“企业家如何开展数字化改造”“地方政府如何开展‘智改数转’全产业链培育工作”这两大关切问题,对于我国双循环发展格局下实现工业高质量发展具有非常重要的现实指导意义。
一、问题的提出
在全球产业链重组的基本趋势和背景下,作为实体经济主体的制造业的转型升级一直是全球各国关注的最重要的话题之一,探寻制造业转型升级之路也是各国工业政策经久不衰的议题。Gereffi提出了全球价值链升级理论,指出“产业的转型升级表现为产品升级、经济活动升级、部门内升级和部门间升级四个方面”;Humphrey和Schmitz提出了产业升级的四种方式:“工艺升级、产品升级、功能升级、跨产业升级,前三种都是产业内升级,第四种是产业间升级”。从全球实践来看,1970—90年代,以丰田生产模式为代表的精益生产、摩托罗拉公司首推的六西格玛质量过程管理、哈默和钱皮提出的业务流程再造等管理变革,推动全球制造业不断改善和优化经营效益;20世纪末随着网络技术的普及应用逐渐折射到制造业,在此基础上2013年以德国为代表提出了以大规模定制为特征的工业4.0概念。在工业4.0时代的智能制造,“其核心是动态配置的生产方式,关键是信息技术应用,本质是基于‘信息物理系统’来实现‘智能工厂’”。
从中国实践来看,改革开放后大量落户我国的外资制造企业及其本地配套供应商,在上世纪末本世纪初也陆续实施了一定的运营改善活动,但是由于当时我国的制造业处于“微笑曲线”的低端,这些运营改善并没有使得我国实现在GVC上的转型升级,与世界制造业的发达水平依然存在较大的差异。考虑到我国加入世界贸易组织后可能面临的外部竞争压力,国内许多专家在“入世”前后也提出了国内制造业的转型升级问题,譬如刘志彪指出,“沿着‘微笑曲线’从低端的‘生产’到两端的‘创新’和‘营销’,逐步从OEM推进到ODM再到OBM,需要分阶段采取不同的转型升级措施”;金碚指出中国工业发展的一个突出特点是资源环境约束的压力越来越大。
然而,关于转型升级的研究持续了近二十年,为什么没有在中国制造业实践发生质的变化?我们认为,一方面,由于受制于全球产业分工和国内资源条件约束,我国的制造业整体缺乏转型升级的自主性;另一方面,我国的制造业整体处于工业2.0和工业3.0之间的水平,尚处于追求效率和规模的粗放型增长阶段。但是这种困境近十年来逐渐获得了扭转:一方面,我国制造业增加值从2012年的16.98万亿元增加到2021年的31.4万亿元,占全球比重从22.5%提高到近30%,持续保持世界第一制造大国地位,同时成为拥有全球产业门类最齐全、产业体系最完整的制造业强国;另一方面,我国制造业发达的东部地区持续多年的“用工荒”不断推高了制造业的用工成本,同时智能化改造和数字化转型(以下简称为“智改数转”)所需的软硬件供应商发展迅猛,像苏州、深圳这些制造业强市又陆续推出工厂数字化改造专项补贴,使得企业“智改数转”的实际成本快速下降,这同步的“一升一降”推动更多的企业高管作出“智改数转”的决策。
Oztemel等认为工业4.0定义了一种从机器主导制造向数字制造转型的方法,由网络物理系统、云系统、机器对机器通信、智能工厂、增强现实和模拟、数据挖掘、物联网、企业资源规划和商业智能、虚拟制造等构成。数字化改造通过生产设备的互联开发了设备的潜力提高了效率;通过生产运营数据的积累和挖掘优化了生产和业务流程;通过人工替代实现了效率和质量的提升,损耗和浪费的减少;通过工业互联网的接入从本质上突破了企业的边界,极大地促进了开展端到端的创新服务模式。当前全球包括我国的实践表面,制造业数字化改造已经成为制造业转型升级最为有效的途径。
因此,对制造业数字化改造障碍、决定因素的研究,将极大地丰富制造业转型升级理论、促进对转型升级实施路径的深入探索,并从产业实践上实现我国制造业的高质量发展,推动产业结构优化升级。
本文的边际贡献在于:根据相关文献主要聚焦企业外部的宏观层面、较少具体落实到对制造业企业“智改数转”的分析的不足,本文加强了对企业执行层面的研究,即强化了对先进企业数字化改造经验的分析和总结,以及对克服数字化改造障碍推进全产业链数字化水平的培育经验进行分析和总结。基于对共计十批工业4.0示范全球“灯塔工厂”中50家上榜中国工厂的特征分析,以及在工业发达城市苏州开展的“智改数转”专题调研,分别从当前急需的横向企业和纵向产业链两个视角研究我国制造业数字化改造的障碍和决定因素,并提出对应的政策建议。
二、制造业数字化改造的障碍
关于我国制造业数字化改造的障碍,国内外学者已经开展了相关的研究:
首先,从制造业数字化改造的宏观环境来看,钱艺文指出,“现阶段,我国制造业承受着来自国内外的双重压力。一方面,发达国家制造业依靠原始积累,率先进行数字化转型升级,生产成本不断降低,科技含量不断提高,致使我国制造业国际竞争力相对较弱,在全球价值链中存在‘低端锁定’风险;另一方面,随着国内劳动力和原材料成本优势衰减‘刘易斯拐点’的到来致使制造业原有的粗放式发展模式受到强烈冲击”。因此“工信部原副部长杨学山认为,要实现《中国制造2025》提出的目标任务,仅有一批大企业是不够的,需要各个行业80%的产能和80%的企业都能够达到制造业的先进水平。但麦肯锡报告又指出:国外一般企业数字化转型失败率为80%。”埃森哲与工信部国家工业信息安全发展研究中心合作开发的中国企业数字转型指数显示,中国只有7%的企业突破业务转型困境,成为转型领军者。
其次,从数字化改造企业的异质性研究来看,Moeuf等对涵盖中小企业不同工业4.0问题的现有应用研究进行了文献综述。结果表明,“中小企业并没有利用所有资源来实施工业4.0,而且往往只限于采用云计算和物联网。同样,中小企业似乎只采用了工业4.0概念来监控工业过程,而且在生产计划领域仍然缺乏实际应用。
第三,从数字化改造产业层面来看,国务院发展研究中心“我国数字经济发展与政策研究”课题组指出,“我国制造业企业所处发展阶段参差不齐,其数字化转型既包括处于较低发展阶段的企业提高信息化水平,也包括处于较高发展阶段的企业实现数字化、网络化、智能化……缺乏权威的数据标准、数据安全问题有待解决、数据开放与共享水平有待提高、技术基础与信息基础设施相对薄弱、对就业将产生严峻挑战等问题仍存在,阻碍着制造业数字化转型进一步深入”。
综上所述,对于制造业数字化改造障碍的认识,国内外学者和企业实践者基本达成一致:数字化转型存在两大基本矛盾,即集成陷阱和中小企业陷阱。“所谓‘集成陷阱’是指企业管理信息的全局优化需求与碎片化供给的矛盾。具体表现为企业在工业化和信息化融合发展的初期阶段,各个职能部门各自搞了许多信息系统,却鲜见信息系统间的连接与集成,最终成为一个个‘信息孤岛’”。一般认为,数字化改造只有突破了集成陷阱(突破图1价值拐点G),企业才会进入工业化和信息化两化深度融合发展的高级阶段,进而进入实质性受益阶段。而“所谓‘中小企业陷阱’是指对于广大中小企业来说,由于缺资金、缺人才,对数字化转型大都抱有‘不敢转、不愿转、不能转、不会转、不善转’的态度;即使有勇于尝试者,也大都在没有超越前期沉没成本(图1中OF段)、尚未突破“集成陷阱”、数字化改造效果尚未显现前消耗完了所有的资源。”

图1 数字化转型的基本矛盾:集成陷阱和中小企业陷阱
通过上述的回顾还可以发现:尽管现存的文献从各个方面对产业数字化改造的障碍、影响因素进行了研究,但是从整体来看,主要集中在企业外部宏观层面的分析上,具体落实到制造业的“智改数转”领域,则对于先进企业数字化改造经验的分析和总结、对于克服数字化改造障碍推进全产业链数字化水平的培育经验的分析和总结,都显得非常单薄,且缺少对企业执行层面的研究。
2020年11月,中央《国民经济和社会发展第十四个五年规划和2035年远景目标纲要》中明确提出:要充分发挥海量数据和丰富应用场景优势,促进数字技术与实体经济深度融合,赋能传统产业转型升级。2022年12月,国务院发布的《“十四五”数字经济发展规划》指出:大力推进产业数字化转型,要加快企业数字化转型升级;全面深化重点产业数字化转型,立足不同产业特点和差异化需求,推动传统产业全方位、全链条数字化转型,提高全要素生产率。这两个文件的发布,标志着我国制造业数字改造从前期的理论分析、规划设计阶段进入实质性运行和快速发展阶段,因此亟需从企业视角总结数字化改造的决定因素,为其他尚未开展数字化改造的企业提供示范;亟需从产业链视角分析产业数字化过程中面临的障碍,为各地政府开展产业数字化改造培育工作提供指南;此外,《纲要》中还提出:要锻造产业链供应链长板,立足我国产业规模优势、配套优势和部分领域先发优势,打造新兴产业链,推动传统产业高端化、智能化、绿色化。因此,从企业和产业链层面去解决“智改数转”工作的中障碍,是中国走出施正荣所提“微笑曲线”中低附加值的低端加工制造困局,实现研究了20多年的产业转型升级的主要抓手,还是中国经济提升国际竞争能力、避免在中国式现代化过程中落入中等收入陷阱的重要举措,也是我国提高制造业人均劳动生产效率,实现工业高质量发展的必由之路。
但从已经开展“智改数转”城市的实践来看,许多制造型企业往往存在因为缺专业人才“不敢转”、缺钱缺技术“不愿转”、设备制式数据标准不统一“不能转”、缺智能化诊断和后续服务“不会转”、头部企业示范引领作用不强,中小企业缺抓手“不善转”等实施障碍;而促成制造业数字化改造成功的主要决定因素尚不明确,特别是缺乏企业层面和产业层面的相关研究。因此,我们认为当前亟需对我国那些突破业务转型困境,成为数字化改造转型领军企业的特性进行分析,并结合已经开展“智改数转”城市的实践经验教训,从整个产业链层面来总结数字化改造的决定因素,并针对现有的转型障碍提出相应的产业政策建议。
三、制造业数字化改造的决定因素
(一)横向企业视角的分析:基于50家中国获评“灯塔工厂”的特征分析
2018年达沃斯世界经济论坛牵头并联合麦肯锡公司启动了“全球灯塔网络”倡议,旨在为制造业的大规模数字化转型提供全球认可的推广加速平台。它们所遴选的数字化制造和全球化4.0示范者“灯塔工厂”,有智能制造“奥斯卡”之称,代表了全球制造业领域智能制造和数字化最高水平。截至2023年1月,全球共有十批132家“数字化制造全球化4.0”示范的“灯塔工厂”入选,这些全球“灯塔工厂”中57%实现了产量增加,35%实现了产量和销售的双增加。
中国获评“灯塔工厂”50家(其中大陆46家,台湾地区4家),约占全球获评数量的4成,成为世界上拥有最多“灯塔工厂”的国家,与中国制造业在全球的地位基本相称。选择中国获评“灯塔工厂”作为研究对象,可以很好地总结我国先进制造企业的数字化改造经验。因此我们通过网站、专题新闻报道以及研究报告,收集了这50家中国获评“灯塔工厂”的相关信息,进行了横向企业层面的统计分析。
1.中国获评“灯塔工厂”数字化转型的总体特征
从产业分布看,中国获评“灯塔工厂”的产品主要服务于终端用户。中国获评“灯塔工厂”集中度较高的前五大产业分别是家用电器,电子产品及设备,消费品,汽车和汽车零部件制造,工业机械、设备、装备,累积占比达到76%。而前三大传统产业的累积占比高达56%。
表1 中国50家获评“灯塔工厂”的产业分布
从区域分布看,中国获评“灯塔工厂”落户在16个省的26个城市中,主要集中在沿海制造业发达地区(数量占比72%),其中长三角地区18家,环渤海湾10家,珠三角8家;从城市排名看,前三的城市分别是苏州6家、合肥4家、上海天津青岛各3家,其他21个获评城市分别拥有1—2家。这种高度的地域集中性,表明制造业数字化改造与城市制造业水平、地方政府对“智改数转”培育工作的重视程度密切相关。
表2 中国50家获评“灯塔工厂”的地域分布

从表3企业性质看,中国大陆46家获评“灯塔工厂”中的外资企业占65.2%,这其中既有“灯塔工厂”冠名认证的宣传工作在外资企业较为普及的原因,但更主要的是外资企业自从上世纪末以来大力施行了精益生产、六西格玛质量管理、设备综合效率、业务流程再造等一系列综合运营模式改善,为推行制造业数字化转型奠定了基础。
表3 大陆46家获评“灯塔工厂”的企业性质分布

从企业属性看,46家大陆企业的平均注册资金为37亿人民币,基本为所在行业的大型头部企业;46家大陆企业平均成立年份为16.5年,其中2001年中国“入世”前成立的企业15家,占比26.1%,1988年成立的中信戴卡股份有限公司(生产铝合金车轮)和广州宝洁有限公司(生产日化产品)经营时间最久。这说明我国传统制造业转型升级的空间巨大,对此应该有坚定的信心。
从数字化转型的效果看,大陆的46家“灯塔企业”在以下五个维度上都表现优异:提高效率(20%-250%)、降低成本(6%-35%)、节能减排(10%-49%)、提高客户满意度(25%-75%)、促进销售(14%-40%)。
2.中国获评“灯塔工厂”数字化转型具有鲜明个性
(1)突破“集成陷阱”,在自动化和集成化基础上实施智能化和数字化,大幅提高了生产效率
中国获评“灯塔工厂”的领军企业积极采用了工业4.0的关键技术,包括企业上云,工厂自动化和数字化,信息系统集成,数据挖掘和分析建模等先进技术,跨越了数字化陷阱。在这方面在华外资企业表现突出,而京东方、宁德时代等民营企业在基于制造流程数据的先进分析领域也表现不俗。中国获评“灯塔工厂”通过普及技术并提升操作人员能力、以大数据为基础制定决策、对流程和商业模式展开创新、利用动态的商业生态系统应对供应商和客户的变化,实现了平均50%以上劳动生产率的提高、平均50%左右的交货期缩减、平均超过25%的能源消耗降低、平均超过20%的销售增加、平均约20%左右的运营成本削减,以上效益指标整体上远高于获评的其他国家的“灯塔工厂”。
(2)通过产业组织的横向一体化、规模化进程,不断复制产业数字化转型的经验,建设面向消费者的标准品快速交付系统,有效消化了数字化转型的高成本
表4 中国企业集团获评“灯塔工厂”认证数量及占比

中国50家获评“灯塔工厂”中,有29家工厂分别隶属9家企业集团,产业集中度非常高。例如海尔集团有6家工厂入选,夺得全球空调、冰箱、洗衣机、热水器、洗碗机行业、智能控制“灯塔工厂”的六个第一。“灯塔工厂”较多诞生于集团化企业,是有客观原因的。因为,制造业数字化改造面临相对较高的改造成本,许多企业可能还在投入期、未达成改造效益前,就已经难以承受持续的投入成本。因此改造工厂如果隶属于某个实力雄厚的企业集团,后者就可以给下属改造工厂的智能制造改造提供巨大的人力、物力、财力的支持,实现产业内横向一体化的规模效应。例如,宝洁太仓工厂和广州工厂依托中国庞大的消费市场,通过工厂数字化转型,开发了面向终端消费者的通用日化产品快速交付系统、智能高效且规模化的生产系统,有效消化了数字化转型的高成本。同样富士康深圳、成都、武汉、郑州四家工厂也走了数字集约化的道路。
中国获评“灯塔工厂”实践证明,单个企业的数字化转型,如果脱离了整个产业链的协同配合必然事倍功半。数字化转型不能仅仅局限在工厂内部,还需要扩大到整个生产供应网络,覆盖整条价值链。因此,较多的中国获评“灯塔工厂”都积极建设企业自身的主干工业互联网或物联网系统,以此推动整个产业纵向一体化上的数字化水平。例如海尔2017年4月建成了海尔主干工业互联网卡奥斯平台,已聚集了3.4亿用户、4.3万家服务企业和390多万家生态资源;2020年新发布的美擎平台,融合了旗下美云智数、安得智联、库卡中国、美的金融、美的模具等八大品牌矩阵,打造美的工业云生态,赋能全产业链数字化转型,已经应用于40多个细分行业,服务了超过200家行业领先企业的数字化转型。
一个自主、可控、稳定、安全的工业互联网,帮助了企业大幅度削减传统生产模式下的固定成本、供应周期、最小订购量,帮助像海尔、美的这样多品类、多规格的家电制造商有效开展面向终端客户的大规模定制。如依托卡奥斯工业互联网平台,海尔青岛中央空调互联工厂实现了与用户需求的链接,将一次性交易的顾客变成可全周期、全流程参与持续交互的终身用户;通过部署可扩展的数字平台,海尔沈阳工厂实现了供应商和用户的端到端连接,从而使其直接劳动生产率提高28%;海尔在天津新建的洗衣机工厂将5G、工业物联网、自动化和先进分析技术结合起来,将产品设计速度提高50%,将质量缺陷减少26%,将单位产品的能耗降低18%。
(4)实施商业模式变革,实现从端到端的全价值链服务,克服“中小企业困境”
中国作为从生产端到消费端“灯塔工厂”数量最多的国家,逐渐在相关产业构建起了互联互通的端到端全过程价值链。如潍柴潍坊工厂为精确识别客户需求并降低成本,该“灯塔工厂”进行了打通端到端价值链的数字化转型,在人工智能和物联网技术的驱动下,它的研发周期缩短了20%,运营成本降低了35%;美的集团广州南沙空调工厂以用户为中心,推行大规模定制业务模式,通过如大规模定制和B2C在线订购、与供应商相连的数字化平台等,使直接劳动生产效率提高了28%,并实现了100%按时交付。
对于那些既没有实力搭建平台,也没有足够资金与科技企业合作的产业链底端的中小制造业工厂,不得不在数字化中苦苦寻找生机。而阿里、京东、拼多多等平台开启的C2M(消费者直通制造商)之路,为它们的转型提供方案。例如2013年阿里首次提出C2M理念,2020年9月阿里内贸批发平台1688宣布产业带升级计划,融合加工定制、批发分销和零售三大数字化平台,在3年内打造1000个年销过亿的超级工厂。目前,阿里1688平台覆盖了172个一级产业带,超过3000万中小企业接入,1688已成为产业带中小企业数字化转型的主要方式。
(5)积极投身节能减排,诞生大量“黑灯工厂”、“熄灯车间”和“关灯库房”
数字化转型带来的生产效率提高、资源消耗降低、缺陷产品减少无形中会产生节能减排效果。例如通过实施数字化制造,阿里巴巴犀牛服装工厂,减少了50%的工业用水;美的顺德微波炉工厂减少了9.6%的二氧化碳排放;纬创资通昆山工厂降低了49%的能源消耗。
同时,为了降低2020—2022年期间防疫措施对制造工厂供应链的影响,伴随着工厂智能化和数字化水平的不断提高,出现了一批“非接触式交货仓库”、“熄灯车间”、“黑灯工厂”和“关灯库房”。例如,联合利华太仓和路雪工厂通过“精益制造→自动化→数字化→大数据→质量控制”等一系列的持续努力,实现无人“熄灯”生产;富士康深圳工厂在生产场域,采用了关灯状态下的全自动化作业,生产线上均由机器人自主操作,可以实现全流程的关灯作业,保证生产效率同时减少了生产过程的能源消耗。
(6)高层高度重视和员工积极参与
数字化转型首先是“人”的转型。企业领导层的重视,是数字化转型获得成功的重要条件,这是中国产业数字化界的共识。例如德国博世无锡工厂和苏州工厂,通过坚持以人为本的理念,在推动第四次工业革命转型的过程中始终关注包容性增长,鼓励各级员工都参与到行业的重构中,共同打造一个富有创新力和创造力的未来。
(二)纵向产业链视角的分析:苏州“智改数转”工作的调研
苏州规上企业工业总产值2021年末到达41308.1亿元,全国城市排名第二;根据工信联《全国两化融合发展水平区域比较》,江苏省工业化和信息化融合发展水平连续七年位居全国第一,而苏州又在“两化融合”方面的成绩全省领先;苏州在中国获评“灯塔工厂”数量的城市排名第一(表2)。为此我们课题组6人(其中3位教授,3位博士)历时三年半,长期跟踪工业4.0和制造业数字化改造实践,并在苏州当地开展了一系列调研活动,参见表5。
表5 苏州制造业数字化改造专题调研活动清单

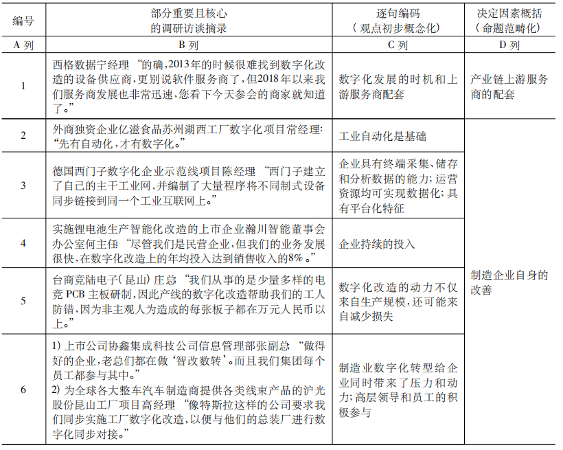
课题组运用扎根研究方法,以苏州制造业数字化改造专题调研的各个活动为研究案例,设计了“制造业数字化改造决定因素”为主题的研究问题和命题,并运用扎根理论中调研记录、数据的收集和分析方法,将参观、调研、研讨、访谈、座谈过程中凡是对制造业数字化改造产生影响的因素进行了编码汇总,依靠对记录、数据进行不断地比较、聚类、归纳,实现从记录、数据到被调研者的观点初步概念化,到命题范畴化,到最终研究问题的达成。
表6 “制造业数字化改造决定因素”命题的概念化过程
从整个过程的核心部分举例来看,首先整个概念化的过程参见表6B-C列。
随后,在初步概念化的基础上,继续按照纵向产业链上各参与者观点,对数字化改造的决定因素这一命题进行范畴化,参见表6D列,整个范畴化过程的分析如下:
1.引进智能化改造软硬件服务商,形成上游技术服务集聚
制造业企业的改造需求差异性较大,因此随着头部企业“智改数转”需求的释放,必须通过市场手段和政府平台,吸引大量能提供“智改数转”解决方案的软硬件服务商。目前全国15家主干工业互联网公司,有13家在苏州建立了办事处,大量通信、数据、场景应用设计、业务流程优化、信息安全等领域的服务商云集苏州,形成了具有一定规模的产业集聚,为苏州的“智改数转”提供了技术服务保障。
2.发挥龙头企业的驱动作用,实施标杆引领促进工程
被调研的国内知名工业互联网服务商新华三公司强调,“龙头企业是‘智改数转’工作的核心中枢力量”。苏州获评的5家“灯塔工厂”联合利华、博世、纬创、强生医疗、宝洁全部是世界500强跨国公司在苏的运营工厂,其中强生医疗苏州工厂还是强生集团的“World Class”级工厂。苏州作为外资制造业高地,拥有一批经营状况良好、有工业自动化基础、愿意实施持续改善的运营工厂,它们在苏州的“智改数转”推进工作中发挥了龙头驱动作用。
例如,生产奥利奥、趣多多、太平等知名品牌饼干的亿滋食品苏州湖西工厂认为“先有自动化,才有数字化”,他们在高度自动化的基础上,通过设备数字化改造,实现了饼干夹心厚度、饼干形状、饼干烤制的全线智能化控制。从2012年开始实施“智改数转”至今,工厂人头数从2021人降低到580人,年人均产值从2.4吨增长到90吨;从事新能源开发的上市民营企业协鑫集团年销售100亿元,7年内数字化改造(未含人力成本)累计投入1.8亿元,其信息管理部副总直言“做的好的企业,老总们都在做‘智改数转’”;从事锂电池生产智能化改造的上市民营企业瀚川智能公司的年均研发投入强度达到8%;美国知名电气制造商霍尼韦尔苏州码捷工厂,以二维码扫描设备产品为核心,建立了自己的数字化研究院,10多年来面向社会开放工厂参观,实施向下游的业务拓展,帮助客户进行数字化仓储改造。
3.政府部门打造产业生态服务圈,提高产业集群“智改数转”一体化水平
例如苏州工业园区经发委产业发展促进处,近年来推行“智能制造伙伴计划”,分步骤有针对性地推进区内制造企业的“智改数转”工作:首先推动获评的智能化工厂对外开放,帮助其它有意向进行智能化改造的工厂管理人员走进标杆企业,进行经验传授和技术分享;其次,依托中国工业互联网研究院、工信部赛迪研究院、上海工业自动化仪表研究院等国家专业院所,对1亿元以上销售规模的制造企业开展企业智能化改造水平诊断并提供解决方案;第三,重点建设“5G+工业互联网”服务平台,帮助有意向进行智能化改造的工厂搜索、筛选和对接服务商。例如园区帮助亿滋苏州湖西工厂对接麦肯锡进行工厂智能化改造咨询,使得亿滋苏州2023年1月顺利获评了第十批全球“灯塔工厂”。又如,针对不同行业不同规模的企业,园区企业发展服务中心基于企业服务过程中的大数据积累,提供了分级化“智改数转”菜单,有面向中小微企业的三星级上云(公有云,关注各类场景云化软件的开发和利用)方案,有面向工业基础较好企业的四星级上云(公有云、私有云和混合云,关注工业设备的联网上云)方案,还有面向龙头企业的五星级上云(公有云、私有云和混合云,关注数据加模型的创新应用)方案。
4.政府提供精准的政策性资金支持,促进生成数字化产业集群
苏州市政府在2020年出台了《关于推进制造业智能化改造和数字化转型的若干措施》,以各种政策性资金支持的形式,促进数字化产业集群的生成。例如,苏州职能部门设立专项资金为开展企业智能化改造水平诊断“买单”;各产业园通过产业引导基金支持开展“智改数转”的企业在股票市场直接融资;园区通过企业发展服务中心提供智能制造风险贷款,为实施智能化改造的企业提供利息总费用50%的贴息;省市区三级联合为实施智能化改造的企业提供改造设备10%左右的补贴;对获评省市区各级智能车间的企业分别提供50万、20万、10万三个等级的奖励。
此外,为了更好地引导培育优秀“智改数转”制造业企业输出技术、产品、服务和解决方案,服务产业链上下游、产业集群相关企业,苏州又在2022年6月制定了《苏州市加快培育“智改数转”技术服务输出企业实施意见》,重点围绕四大产业创新集群和十一个重点产业集群,筛选一批有基础、有能力、有意愿对外提供“智改数转”技术服务输出的优秀制造业企业。对这些已经实施智能化改造且具有技术服务输出能力的企业,凡是成立服务子公司开展产业链上下游“智改数转”技术服务的,给予一次性50万的奖励,以此带动本行业上下游和相关行业整体性提升智能制造水平、加快数字化转型步伐。
5.行业协会角色定位准确,协调工业企业不断提高数字化水平
苏州有12万家制造企业,其中1.2万家规上企业,剩余90%的小微企业对各种“智改数转”缺乏感性认识。苏州市工业互联网产业联盟通过组织各类大会、论坛、沙龙、培训、游学、评选活动,促进了产业内的交流。成立4年间共计组织联盟会员走进智能化改造企业500多家;基于“智改数转”需求建立“智造学院”,组织了“政策汇”、“人才汇”、产业培训、产学院交流等学习形式;推动跨区域交流合作,例如苏州协鑫集团近期到安徽投资进行“智改数转”服务输出,联盟主动对接安徽的产业协会,帮助协鑫安徽公司迅速融入当地产业链。
6.形成企业为主、政府和行业协会为辅的复合型人才培养模式
被调研企业一致认为,企业数字化转型要经历从“自动化到智能化再到数字化”的过程,在这个转化过程中企业高管重视是重点,人才是关键。但对于这种复合型人才的培养,目前高校暂时还不能承担起全部的责任。苏州以“智改数转”实施企业为主,政府和行业协会为辅,构建了一个较为完整的人才培养体系。例如,“智改数转”实施企业大都建立了自己的企业大学;政府则组织在线“云课堂”,还与西交利物浦大学和园区职业技术学院组织了多期高管的《智能制造》、中层干部的《技术赋能》线下课程;行业协会则陆续建立起高端人才和高级技工的人才库。
(三)研究结果讨论:制造业数字化改造的决定因素
对经验的总结,一般采用了两个传统的方法:第一,采集先进企业的经验。这个部分本文采用了统计描述的方法,从整体成效来提炼制造业数字化改造的决定因素;第二,通过调研发现的问题和可取的做法。这个部分本文采用了案例分析的研究方法,从调研获取的各个个案研究来分析培育产业数字化过程中的障碍。因此,针对我国制造企业数字化改造过程中遇到的二大障碍,即“集成陷阱”和“中小企业陷阱”(图1),本章分别运用统计分析和扎根研究的方法,从横向企业和纵向价值链两个视角分析了制造业数字化改造的决定因素。
1.横向企业视角的数字化改造决定因素
对应本文第三章第(一)节的分析,我们归纳横向企业链视角的数字化改造决定因素如下:(1)根据表1的分析,我们认为选择数字化改造的企业应该是从事规模化生产或具有高利润的产业。中国获评“灯塔工厂”的改善成效表明,这类企业可以通过提高劳动生产率和增加效益消化持续的数字化改造成本。这一决定因素能回应“哪些产业类别的企业适合进行数字化改造”的问题。(2)根据表3的分析,我们认为选择数字化改造的企业应该具有工业自动化和生产运营持续改善的基础,中国获评“灯塔工厂”的实践表明,工业自动化水平和生产运营水平较高的外资企业在改造过程中成效显著。这一决定因素能回应“企业开展数字化改造需要哪些基础”的问题。(3)根据中国获评“灯塔工厂”数字化转型个性特性1和3的归纳,我们认为选择数字化改造的企业应该信息高度集成,最好是单独或联合建设企业自主管理的主干工业互联网。这一决定因素能回应“企业开展数字化改造如何避免集成陷阱”的问题。(4)根据中国获评“灯塔工厂”数字化转型个性特性4的归纳,我们认为选择数字化改造的企业应该具有终端采集、储存和分析数据的能力,运营资源均可实现数据化,具有平台化功能特征。这一决定因素能回应“企业依靠哪些技术能力来开展数字化改造”的问题。(5)根据中国获评“灯塔工厂”数字化转型个性特性2的归纳,我们认为选择数字化改造的企业应该具备持续投入的能力或者获得风险投资的资助,以帮助企业顺利度过价值拐点(图1G点)。这一决定因素能回应“企业开展数字化改造如何避免中小企业陷阱”的问题。(6)根据中国获评“灯塔工厂”数字化转型个性特性4的归纳,我们认为选择数字化改造的企业应该实施相应的商业模式变革,实现从端到端的全价值链服务。这一决定因素能回应中小企业主最为关心的“如何搭上数字化改造的‘顺风车’”的问题。(7)根据表4的分析,我们认为选择数字化改造的集团企业,应该规划和建设在集团化经营条件下进行内部工厂复制的能力,以便通过经验分享和固定成本摊薄来大大加速数字化改造的进程。中国获评“灯塔工厂”的实践表明,“智改数转”具有规模成本递减的效应。这一决定因素能回应“数字化改造成效成否在企业集团内部广泛复制”的问题。(8)根据中国获评“灯塔工厂”数字化转型个性特性6的归纳,我们认为选择数字化改造的企业高层应该高度重视数字化改造战略并鼓励员工积极参与。这一决定因素能回应“企业开展数字化改造过程中需要哪些人参与”的问题。
2.纵向产业链视角的数字化改造决定因素
对应本文第三章第(二)节的分析,我们归纳纵向产业链视角的数字化改造决定因素如下:(1)是否由政府推动开展了数字化改造诊断,然后根据各地制造业数字化改造成熟度水平来决定是否启动具体某个产业的数字化改造时机;(2)是否具备了数字化改造产业的配套能力和服务供应商;(3)是否下游厂商已经实现数字化改造,对上游供应厂商数字化改造形成压力或引领示范作用;(4)是否具有鼓励性的地方产业政策支持;(5)是否政府相关职能部门能提供专项改造资金补贴以帮助企业加快度过前期投资的价值拐点(图1中G点);(6)行业协会是否能主导数字化改造标准的制定和推广、复合型人才的培养、数字化改造经验的积累和推广。
四、加快传统制造业数字化改造的政策建议
(一)做好制造业自动化、精益生产、质量提升的基础工作
生产奥利奥、趣多多、太平等知名品牌饼干的亿滋食品苏州湖西工厂获批第十批全球“灯塔工厂”,其负责数字化改造的专员指出,“先有自动化,才有数字化”。因此对于制造业相对落后的地区,不要一哄而上地急于启动数字化转型,政府应该设立专项资金,鼓励企业首先做好制造工厂现有生产线的自动化改造,精益生产管理、质量提升改进等基础工作。
(二)以规模和效率效益为标准,审慎选择制造业数字化改造的产业
目前中国获评“灯塔工厂”主要集中在:(1)毛利率高的行业,例如电子材料业、保健品业,能承受较高的改造成本;(2)有风险投资基金介入的行业,例如新能源行业,有机构为企业“买单”;(3)改造后有规模效应的行业,例如汽车、石化、钢铁、食品、纺织等行业,能通过规模化生产迅速分摊改造成本;(4)高损耗的行业,例如电竞电脑PCB主板制造行业,尽管其生产关注高质量的客户定制,并不注重规模效应,但通过智改数转能防止人为错误,减少单品出错后的巨大效益损失。但总体而言,以规模和效率为竞争优势的产业,将在此轮数字化转型升级中脱颖而出。以阿里巴巴犀牛服装工厂为例,传统意义上的朝阳产业、夕阳产业的界限有可能被突破,因此政府产业扶持政策的方向,也要根据这个趋势做出相应的调整。
(三)“链主”与“链长”密切配合,积极推进区域一体化进程中的制造业数字化转型
依据中国获评“灯塔工厂”区域分布来看,应将制造业数字化转型工作纳入区域一体化战略推进的重点工作范畴,并依托现有的产业集群,由头部企业作为产业链“链主”,而由政府相关部门作为产业链的“链长”,重点建设区域内优势产业的主干工业互联网,形成集约式纵向一体化改造的局面。
(四)制定“黑灯工厂”建设的鼓励政策,大力推行节能减排
“无接触收货仓库”、“熄灯车间”、“黑灯工厂”和“关灯库房”等无人运营模式,是制造业数字化改造的高级阶段。绿色发展与业务增长及盈利并非“水火不容”,相反基于先进数字化工具以及高级分析技术的工业4.0转型,不仅能够催生绿色技术,还能提升效率,改进现有生产模式和物流模式。因此,有必要制定相应的鼓励政策来推进产业数字化的高级化。
(五)鼓励企业从事数字化转型研究、培训和分享,制定相应的人才培养、转岗培训以及灵活用工政策
“灯塔工厂”不仅是一个荣誉称号,更是指引制造业高质量发展的标杆。要通过制定优惠政策,来鼓励“灯塔工厂”开展数字化转型研究、培训和分享。苏州工业园区的博世智改数转赋能中心,就常年对外接待相关需求方的参观,并有定编人员开展相应的研究和培训工作。同时,制造业数字化转型对人力资源管理也带来了一定的冲击,例如需要大量既懂得工厂运营,又熟悉工业自动化和信息技术的复合型人才;部分低端的一线操作工面临转岗培训;八小时工作制的管理模式,逐渐无法应对数字化转型后线上离散性的工作时间,等等。针对数字化转型后的用工模式,需要国家相关部门深入调研,制定相应的人才培养、转岗培训以及灵活用工政策。
五、结论
制造业数字化改造已经成为推动制造业转型升级的主要途径和手段。但是当前制造业的数字化转型面临企业“不敢转、不愿转、不能转、不会转、不善转”、“集成陷阱”、“中小企业困境”等一系列的实施障碍。分析影响制造业数字化改造的主要因素,并对此做出了一定的实证分析,对于加快推进中国制造业的数字化改造具有重要的政策决策意义和理论研究价值。
本文横向分析了50家中国获评“灯塔工厂”的基本特征,并在“智改数转”工作中全国领先的苏州,调研了制造业纵向产业链视角数字化改造的经验。运用统计分析和扎根研究方法,总结了我国实施制造业数字化改造的决定因素,并提出了相应的政策建议。这14条具有中国特色的制造业数字化改造的经验总结和5点政策建议,回答了当前“企业家如何开展数字化改造”、“地方政府如何开展‘智改数转’全产业链培育工作”这两大关切问题,对于我国双循环发展格局下实现工业高质量发展具有非常重要的现实指导意义。
原文刊载于《浙江工商大学学报》2023年3月 作者:长江产业经济研究院 刘志彪、徐天舒
相关新闻
版权声明
1、凡本网注明“来源:
” 的作品,版权均属于
,未经本网授权,任何单位及个人不得转载、摘编或以其它方式使用。已经本网授权使用作品的,应在授权范围内使用,并注明“来源:
”。违反上述声明者,本网将追究其相关法律责任。
2、凡本网注明 “来源:XXX(非
)” 的作品,均转载自其它媒体,转载目的在于信息之传播,并不代表本网赞同其观点和对其真实性负责。
3、如因作品内容、版权和其它问题需要同本网联系的,请于转载之日起30日内进行。