【多图解说】看欧司朗如何布局LED植物照明发展路线图
OFweek半导体照明网讯 自金沙江集团收购Lumileds败北后,欧司朗照明事业与德豪润达、佛山照明、木林森等多家企业间的绯闻一度成为全球LED行业关注焦点。更多的人关心,谁会抱得美人归?小编当然也很好奇。但比起这个,智库君更想关注,作为全球两大照明巨头之一的欧司朗分拆照明事业部后,做什么?
答案似乎显而易见——尽管绯闻缠身,欧司朗仍进退有度,保留LED零部件(Opto Semiconductors, OS)、特殊照明(Specialty Lighting, SP)、灯具与解决方案业务(Luminaires& Solutions, LS),未来其核心业务将会在车用照明、智能照明与解决方案以及先进光源如LED与激光,聚焦锁定高毛利、高技术门槛的B2B市场。
早在去年年底,欧司朗就在其官方微信上大势招兵买马,并宣称:照明市场向基于半导体的技术方向的转变催生了众多新的增长机遇,而欧司朗将牢牢抓住这些机遇。为此,欧司朗照明公司将于2020之前投资约30亿欧元用于新技术和应用方面。其中将计划投资10亿欧元用于欧司朗光电半导体照明扩张,及在马来西亚建造一间新的LED芯片工厂。
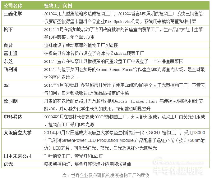
这其中,号称“2017年产值可达5亿美元”的全球LED应用植物照明市场,自然少不了欧司朗的身影(见下表)。

当然,欧司朗在植物照明领域的发展远不止上表我们所看到的那样。2016年3月20日,在第一届两岸农业照明论坛上,欧司朗半导体(中国)有限公司高级工程师迟光伟详细解读了“LED植物照明欧司朗解决方案”,从这其中,偶们除了能够了解植物照明发展方向外,还能从中读到欧司朗LED植物照明的最新进展。
先普及下知识:
一、为什么植物需要人造光源?
1、在天气,光强度不足,需要补强光线;
2、保障外来植物生长条件;
3、多层照明/内部照明新应用;
4、室内/地下无太阳光环境下种植;
5、创造条件加速植物生长与增加产量。
二、光辐射在植物生长中的作用是什么?
与植物生长有关的光辐射可分为:
1、有光能作用的光合成,光合成是在有叶绿素存在的条件下,利用光能从二氧化碳和水中合成有机物;
2、有信号(刺激)作用的光形态形成,光形态形成是将光的信息(光谱特性、日照条件、有无光等)变成信号,用以控制茎的生长、花朵的形成、种子的发芽等。
三、不同光源的辐射效率和光量子效率比较

四、传统光源及LED灯光谱对比

五、植物照明到底需要哪些光谱(波长)?

经过研究,我们得出:LED波长应该在主要深蓝色450nm、红光660nm、远红光730nm,通过这几个光谱不同的组合来帮助植物快速生长。
六、如何选择植物照明用LED光源?

七、LED植物照明的应用方式:
A、天棚照明:适用于大面积的照明,是对日光的补充,类似于通用照明中的筒灯,对灯具的要求主要是长寿命使用降低后期的维护成本,并要求增加调光功能,更好地节省能源;
B、内部照明:灯具布置在植物中间,阳光正常情况下不能照射到植物中间,高强度的照射能够提高生长的速率,但由于靠近植物太近,需要保证植物不被灯产生的热量烫伤。它免受气候的影响,同时相对于高棚安装更加容易布置和后期维护;
C、多层照明:能够有效使用种植面积,对于环境需要完全的控制,一般没有日光的参与,但对灯具的节能要求高,而且由于空间有限,所使用的LED尺寸越小越好。
欧司朗产品布局:深蓝光、超红光、远红光、EQ白光
再看一下,欧司朗在植物照明的LED产品布局。基于植物照明所需要的波长,欧司朗主要推出了深蓝色450nm、红光660nm、远红光730nm的LED产品,其中730nm远红光LED是欧司朗专为植物照明而开发的新品,可控制植物从发芽到营养生长再到开花的整个过程。曾荣获2015北美照明展技术创新奖。
据迟光伟介绍,730nm远红光在园艺照明应用中的重要作用是可以通过660nm和730nm的照明来控制开花的周期,而不需要仅仅依赖于季节的变化,这对于观赏性花卉有着重要的价值。此外,它对于在植物的最主要影响之一是遮荫作用,即如果植物主要被730nm的远红光所照射,植物会感觉像是被另外一棵更高的植物遮挡住了太阳的直射光,因而该植物就会更加努力地生长以突破遮挡。
那么,与同类产品相比,欧司朗植物照明专用LED系列的优势是什么?迟光伟总结了以下几点:
1、深蓝光(450nm)和超红光(660nm)版本可提供光合作用所需光线;
2、远红光(730nm)版本可控制植物从发芽到营养生长再到开花的整个过程;
3、EQ白光可增添绿意,并可实现人性化的工作环境,且有超高光效大于160lm/W;
4、紧凑的封装尺寸,完全兼容所有可选颜色和辐射角(80度和120度);
5、高效能LH(660nm)大于3umol/J,高性价比(可驱动至700mA);
6、可以实现灵活的光谱配比:R/B,FR/R
7、陶瓷大功率封装,超高可靠性,耐高温和高湿。
应用案例:丹麦、芬兰、德国、日本
据悉,LED植物照明的销售市场主要集中在日本、韩国、中美、欧洲等从事农业人员较少的国家和地区。这些国家和地区也是欧司朗植物照明的主要应用案例区。
早在2010年,欧司朗就与丹麦Fionia照明公司共同完成了试点计划,Fionia照明公司特意开发了一套温室专用的LED灯具系统,共配备了约5万颗欧司朗大功率LED,证实了LED在园艺应用中的具有巨大的节能潜力。
而在芬兰洪卡约基,Netled公司将数百万颗欧司朗光电半导体系列LED应用到园艺照明系统中,这些LED被设计和安装在10条25米长的光带组成的帘幕式结构中,用以取代温室中一贯采用的高压钠灯,节能效果明显。
此外,德国圣保利足球场草坪生长照明也采用LED照明,一方面降低了50%能耗,另一方面实现了LED灯具辐射波长与光合作用所需理想波长的精准匹配,显著加快了草皮的生长速度。
在日本号称“全球规模最大”的全部采用LED照明的植物工厂——日本Mirai公司全部采用LED的人工光型植物工厂,每天可生产1万棵生菜。
随着完全人工光控制型植物工厂在全球范围内正逐步成为半导体产业的新显学,结合传统农业的技术优势、半导体产业的照明与自动化技术,加上网络信息的深厚产业基础,植物工厂将成为全球半导体产业发展的重要应用与发展方向。在不远的将来,随着植物工厂的不断发展,LED植物照明的市场渗透率将逐渐提升,中国市场进入爆发期,并有望成为以欧司朗、飞利浦、GE等照明巨头角逐植物照明的主战场。
相关新闻
版权声明
1、凡本网注明“来源:
” 的作品,版权均属于
,未经本网授权,任何单位及个人不得转载、摘编或以其它方式使用。已经本网授权使用作品的,应在授权范围内使用,并注明“来源:
”。违反上述声明者,本网将追究其相关法律责任。
2、凡本网注明 “来源:XXX(非
)” 的作品,均转载自其它媒体,转载目的在于信息之传播,并不代表本网赞同其观点和对其真实性负责。
3、如因作品内容、版权和其它问题需要同本网联系的,请于转载之日起30日内进行。
