宜家产品今年已有三起“召回”!从家具到旅行杯,这次是麦片霉菌含量超限值
宜家官网近日发布消息称,宜家食品进口商东恩国际物流(上海)有限公司在中国市场召回2019年3月及之后销售的宜家MÜSLI混合水果干麦片(冲调谷物制品)(500克)产品,原因是其霉菌含量超过了法定限值。宜家呼吁2019年3月及之后购买了该产品的顾客前往任意一家宜家商场退货并获得全额退款。本次召回于2020年5月8日开始,为期一个月。
该消息指出,近日,宜家食品进口商东恩国际物流(上海)有限公司收到一份由深圳市市场监管局提供的检测报告。报告结果显示,宜家MÜSLI混合水果干麦片(冲调谷物制品)(500克)中的霉菌含量超出了中国相关法定限值。
虽然尚未收到有顾客因食用这款产品而引起任何不适或不良健康影响的报告,但宜家所有食品类产品都经过持续的检测,并应符合其所在市场适用的标准、法规以及宜家的质量要求。作为预防性措施,宜家已经立即停止了该产品在中国大陆市场所有商场的销售,并已开始进行相关调查。

图片来源:宜家官网截图
今年已发生三次产品召回事件
除了上述食品召回通知之外,中国质量新闻网不完全统计发现,宜家今年早些时候还发生两次产品召回事件。
2020年3月初,上海市市场监管局发布消息称,宜家(中国)投资有限公司自2020年3月4日起召回部分2005年4月1日至2020年3月4日生产的KULLEN 库伦三斗抽屉柜,型号/规格涉及30355730/40158098/60093058/60309242/80163757,涉及数量为90335件。
本次召回范围内的库伦三斗抽屉柜,如果该产品不按照产品安装说明书使用产品所附带的上墙件将抽屉柜正确地上墙固定,在特殊情况下,抽屉柜理论上存在倾倒的可能性,存在安全隐患。本次主动召回计划三个月:2020年3月4日至2020年6月3日。

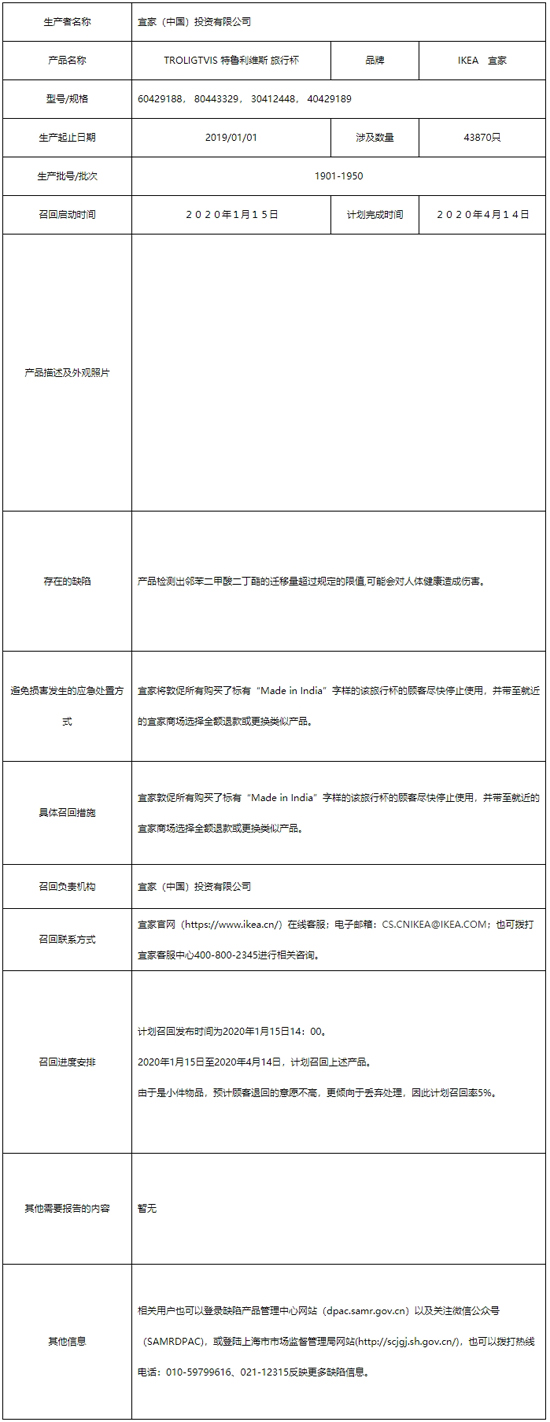
2020年1月初,上海市市场监管局发布消息称,宜家(中国)投资有限公司自2020年1月15日至 2020年4月14日召回部分特鲁利维斯旅行杯,涉及数量为43870只。
本次召回的旅行杯存在的缺陷是,产品检测出邻苯二甲酸二丁酯(DBP)的迁移量超过规定的限制,可能会对人体健康造成危害。

据悉,DBP是聚氯乙烯最常用的增塑剂,可使制品具有良好的柔软性,但挥发性和水抽出性较大,因而耐久性差。这一物质在化妆品,包括指甲油中的使用都被欧盟指令76/768/EEC 1976禁止。从1999年起,DBP在儿童玩具中的使用也受到了限制。
“问题”抽屉柜曾压死2岁男童
除了接连不断发生产品召回事件之外,宜家也因产品质量问题频繁上市场监管部门抽检“黑名单”。
比如,2020年1月6日,北京市市场监管局网站公示的儿童家具产品质量抽检结果显示,标称宜家瑞典有限公司【境内授权代理机构:宜家(中国)投资有限公司】生产的奥菲儿童书桌椅被检出警示标识不合格。
2019年12月9日,北京市市场监管局网站公示的儿童床上用品产品质量抽检结果显示,标称宜家瑞典有限公司【境内授权代理机构:宜家(中国)投资有限公司 进口商/分销商:宜家贸易(中国)有限公司】生产的靠垫 DJUNGELSKOG 尤恩格斯库格被检出耐干摩擦色牢度不合格。
此外,宜家的“问题”产品还曾引发 “命案”。
2020年1月初,新华网刊发的《柜倒压死男童 宜家赔偿4600万美元》一文指出,瑞典家具制造商宜家就问题抽屉柜压死一名美国男童之事与男童父母达成和解。男童父母代理律师近日说,宜家向男童父母赔偿4600万美元(约合3.2亿元人民币)。男童名为约瑟夫·杜德克,家住加利福尼亚州布埃纳帕克市,2017年因家中一个宜家马尔姆系列三屉柜倾倒压在他身上丧命,年仅两岁。
该报道还指出,美国先前两个家庭因宜家家具压死孩子起诉宜家。宜家随后于2016年6月在美国和加拿大召回大约2900万个储物柜和梳妆台,包括800万个马尔姆系列柜子。
相关新闻
版权声明
1、凡本网注明“来源:
” 的作品,版权均属于
,未经本网授权,任何单位及个人不得转载、摘编或以其它方式使用。已经本网授权使用作品的,应在授权范围内使用,并注明“来源:
”。违反上述声明者,本网将追究其相关法律责任。
2、凡本网注明 “来源:XXX(非
)” 的作品,均转载自其它媒体,转载目的在于信息之传播,并不代表本网赞同其观点和对其真实性负责。
3、如因作品内容、版权和其它问题需要同本网联系的,请于转载之日起30日内进行。
4、免责声明:本站信息及数据均为非营利用途,转载文章版权归信息来源网站或原作者所有。