株洲两陶企被责令整改 一家被立案处理
企业的职业卫生环境和环保工作都至关重要。近日,湖南省株洲市安全生产监督管理局就通过执法检查通报了三家陶企因职业卫生环境不合格被限期整改,其中一家陶企被立案处理。而山东省淄博市环保局则通报了两家建陶企业不履行处罚决定的情况。
株洲:两陶企被责令限期整改,一家被立案处理
株洲市安全生产监督管理局日前通过执法检查,发现21家企业职业卫生环境不合格,其中有2家陶企被责令限期整改,一家被立案处理。
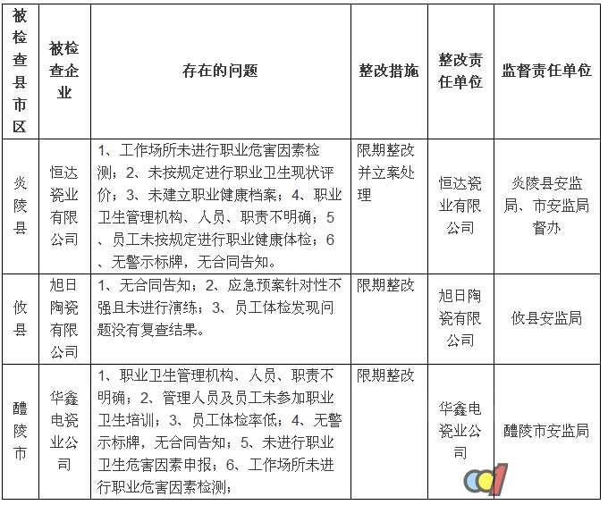
株洲市职业卫生交叉执法检查隐患情况一览表
(检查时间2016年8月29日至9月23日)

我国《职业病防治法》明确规定,用人单位的工作场所必须符合国家职业卫生标准,并定期对工作场所进行职业病危害因素检测、评价。据悉,本次共检查了27家企业(单位),其中陶瓷行业4家。据株洲市安监局职业健康科相关负责人介绍,查处的企业主要存在法律意识淡薄、对职业病防治工作重要性认识不足、没有按照《职业病防治法》的要求设立职业卫生管理机构和配备人员、职责不明确、制度不健全等问题。比如,炎陵县恒达瓷业有限公司职业卫生管理机构、人员、职责不明确,也没有建立职业卫生相关制度。该负责人表示,针对本次检查中发现的问题,将督促企业按照法律要求及时整改到位,对企业严重违反《职业病防治法》有关规定、整改不到位、生产环境恶劣、不采取防护措施、不顾员工身体健康的行为一定要依法依规从严查处。
淄博:两陶企因不履行处罚决定被通报
10月25日上午,淄博市政府新闻办、淄博市文明办联合召开新闻发布会,淄博市环保局党组成员、工会主席刘玉祥对10家环境违法企业进行通报。其中,未按期履行处罚决定且约谈后仍不履行的建陶企业有两家,分别是淄博张店埠光建陶厂和淄博宏图建陶有限公司。
“通过近两年实践情况来看,大多数企事业单位及生产经营者按照环保法要求在加强环境管理、严控污染源排放、遵守相关法律法规规定等方面有了很大进步。但个别企业法律法规贯彻落实不严格、超标排污、拖欠排污费等问题仍比较突出。”刘玉祥在新闻发布会上说,根据环保法第五章第五十四条第三款规定:县以上地方人民政府环境保护主管部门和其他负有环境保护监督管理职责的部门,应当将企业事业单位和其他生产经营者的环境违法信息记入社会诚信档案,及时向社会公布违法者名单。
相关新闻
版权声明
1、凡本网注明“来源:
” 的作品,版权均属于
,未经本网授权,任何单位及个人不得转载、摘编或以其它方式使用。已经本网授权使用作品的,应在授权范围内使用,并注明“来源:
”。违反上述声明者,本网将追究其相关法律责任。
2、凡本网注明 “来源:XXX(非
)” 的作品,均转载自其它媒体,转载目的在于信息之传播,并不代表本网赞同其观点和对其真实性负责。
3、如因作品内容、版权和其它问题需要同本网联系的,请于转载之日起30日内进行。
