环保整治再度来袭 广东佛山家具业面临终极大洗牌
年后开工不久,佛山家具行业风波骤起,去年原材料的涨价潮一直持续到现在,家具业丝毫没有喘息的时机,日前,佛山家具业又掀起一轮“环保整治”浪潮。
此次环保政策的出台,家具企业面临一场“生死”淘汰赛,同时也加速了行业内的洗牌,家具企业该何去何从呢?
日前,佛山市环境保护委员会印发《佛山市家具制造行业大气污染深化整治工作方案》。方案要求,对全市现有证照齐全的家具制造企业按照“提质减量”深化整治,以实木、木质人造板为基材的办公、家具、卫浴等类型的家具制造生产企业为主;
大力关闭证照不全、违法经营排污的家具企业,通过“淘汰一批、提升一批、集中一批”的方式,在家具企业集中区域采用集中喷涂,建成使用区域性共享涂装中心模式,提高家具制造行业的VOCs治理水平,明显减少VOCs排放总量。

家具制造业是佛山市的重要产业之一,年产值约千亿元,初步统计,全市现有家具制造企业超过4000家,主要分布在顺德区的龙江、乐从镇,禅城区的南庄镇,南海区的九江镇等专业镇。
家具制造生产工艺流程主要由备料、机加工、贴面、喷涂、产品包装和装配等环节,生产过程中产生大量粉尘和挥发性有机废气,是挥发性有机物排放的重点行业。
此外,家具制造业生产过程使用的涂料和辅料中有大量含甲苯、二甲苯、甲醛、酚类、漆雾及其他溶剂,产生的大量VOCs气体与粉尘具有刺激性或毒性,是形成PM2.5和臭氧的前体物。
佛山环保局工人人员表示,佛山臭氧污染近年来呈上升趋势,2017年被省环保厅列为珠江三角洲地区臭氧污染防治重点控制区。根据市环境保护局委托省环保工程学院调查结果,家具制造行业VOCs排放量位居各行业前列,调查的70家重点家具生产企业厂年均排放VOCs为36吨。
从2017年家具制造生产企业专项环保执法结果看,佛山家具制造企业存在废气治理设施闲置、废气治理设施工艺难以发挥作用,且喷漆房存在废水无法循环使用以致偷排废水等环境违法行为,为打磨粉尘无收集或收集不完善以及废油漆桶等危险废物未按照规范处置等问题。因此,开展家具制造行业深化治理,促进并提升家具产业结构,势在必行。
为此,佛山市决定不再允许家具厂建立新的喷涂设施外,还将开展清理取缔行动,结合村级工业园整治和清理取缔“散乱污”行动。
2018年6月底前,完成严控区域八个中心城区镇街(禅城区祖庙、石湾镇街道,南海区桂城街道,顺德区大良、容桂街道,高明区荷城街道,三水区西南、云东海街道)范围内已掌握证照不齐全、环保手续不完善的家具制造生产企业清理取缔;
10月底前完成严控区域外已掌握证照不齐全、环保手续不完善的家具制造生产企业清理取缔,其中禅城区南庄镇、南海区九江、丹灶、西樵镇、顺德区乐从、龙江镇为重点区域。
2018年12月底前,家具制造企业集中的南海、顺德等区域,至少建成一个以上家具共享喷涂中心;2019年6月底前,力争符合条件的家具制造企业取消喷漆工艺,推动企业进入区域性共享涂装中心加工。
另外,佛山还将有家具业推广第三方治理运维和在线监控装置,强化危险废物管理工作,设置专用危险废物储存放置场所,规范其使用、储存、处置等过程管理。
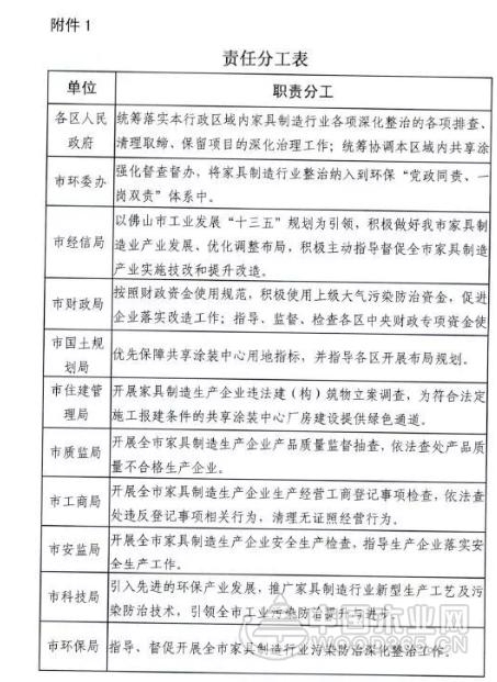
为了确保落实到位,佛山市政府还启动了多部门联合执法行动,市经信、财政、国土、住建、环保、质监、工商、安监、科技等各职能部门(附件1),通过商事登记、产业规划,用地规划等方面控制家具行业粗放发展,按照各自职责做好家具制造行业深化整治的相关工作。
佛山各区要明确年度工作目标与整治任务,将整治工作任务细化到镇街,落实到具体责任人,市环委办将增强督促、指导工作,对工作进度开展督查,将完成情况纳入到环保“当政同责、一岗双责”考核讲评。
附件


相关新闻
版权声明
1、凡本网注明“来源:
” 的作品,版权均属于
,未经本网授权,任何单位及个人不得转载、摘编或以其它方式使用。已经本网授权使用作品的,应在授权范围内使用,并注明“来源:
”。违反上述声明者,本网将追究其相关法律责任。
2、凡本网注明 “来源:XXX(非
)” 的作品,均转载自其它媒体,转载目的在于信息之传播,并不代表本网赞同其观点和对其真实性负责。
3、如因作品内容、版权和其它问题需要同本网联系的,请于转载之日起30日内进行。