捐赠款物逾7000万!照明行业企业捐赠物资驰援各地抗击疫情情况汇总
2020-03-15 来源:中国照明电器协会
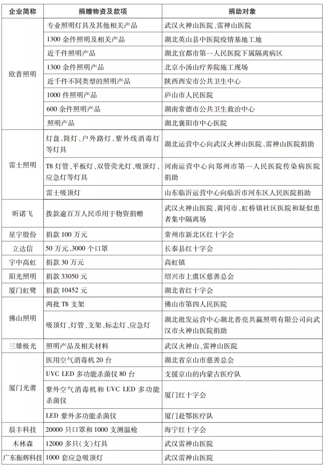
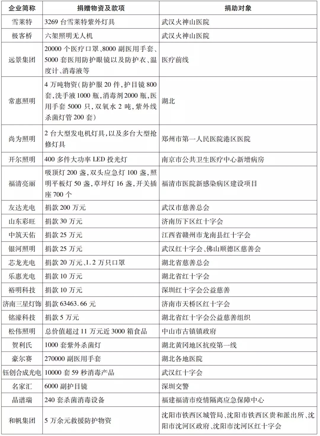
2020年春节期间,新型冠状病毒肺炎来势汹汹,武汉疫情更是牵动全国。抗击新型冠状病毒感染的肺炎疫情已成为国家行动,全国各地的医务工作者冒着生命危险奋战在抗疫前线。面对紧迫疫情,中国照明电器协会会员单位欧普照明、阳光照明、立达信、星宇股份、雷士照明、佛山照明、厦门虹鹭、宇中高虹、昕诺飞、晨丰科技、欧司朗、常州福兴、世林照明、雪莱特、厦门光莆、广明源等,以及众多照明企业积极开展捐款捐物活动,向火神山、雷神山医院、湖北疫情重灾区以及各地抗击疫情机构伸出了援手,体现了社会大爱和守望相助的精神。据不完全统计,疫情期间,引动行业企业捐献资金2300余万元,捐献物资约43万件(折合人民币约4500万元)。




相关新闻
版权声明
1、凡本网注明“来源:
” 的作品,版权均属于
,未经本网授权,任何单位及个人不得转载、摘编或以其它方式使用。已经本网授权使用作品的,应在授权范围内使用,并注明“来源:
”。违反上述声明者,本网将追究其相关法律责任。
2、凡本网注明 “来源:XXX(非
)” 的作品,均转载自其它媒体,转载目的在于信息之传播,并不代表本网赞同其观点和对其真实性负责。
3、如因作品内容、版权和其它问题需要同本网联系的,请于转载之日起30日内进行。
4、免责声明:本站信息及数据均为非营利用途,转载文章版权归信息来源网站或原作者所有。