>质量标准
《风味食用盐》等48项 标准报批公示
2024-06-27 来源:轻工标准与质量杂志

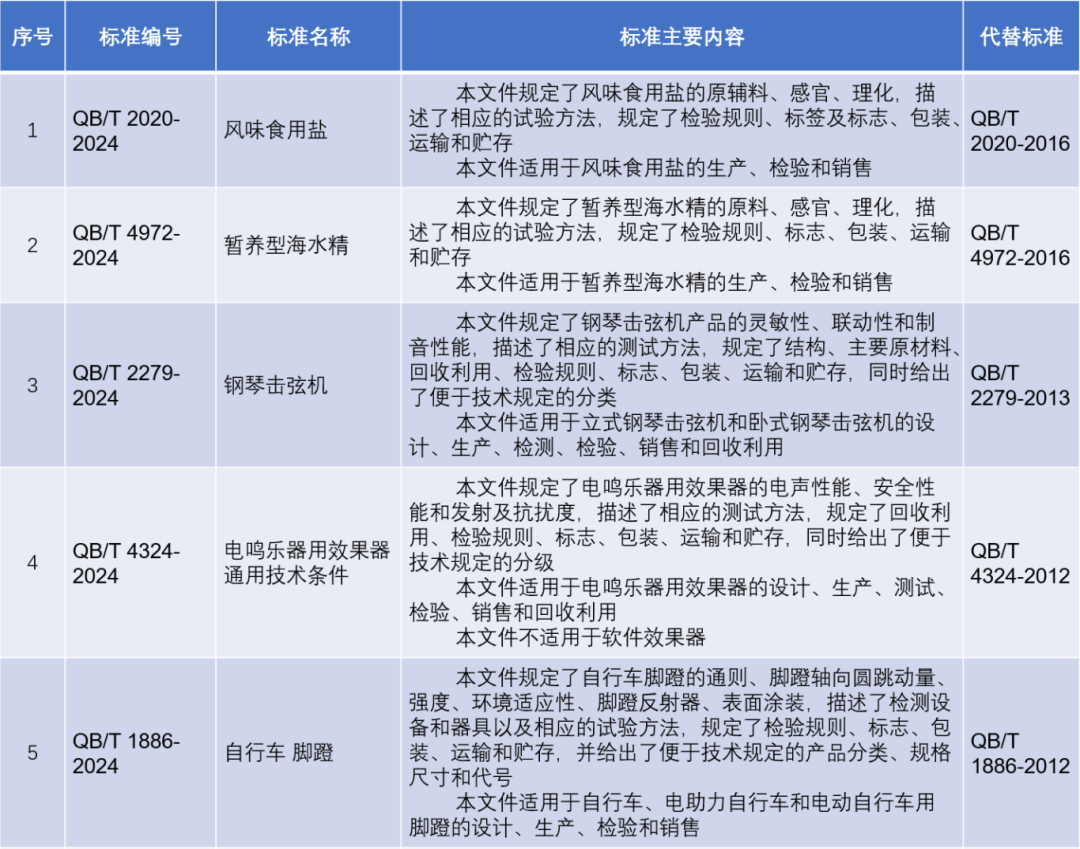
6月25日,工业和信息化部发布446项行业标准及72行业标准样品报批公示,其中包括《风味食用盐》等48项 标准,公示截止日期至2024年7月24日。










相关新闻
版权声明
1、凡本网注明“来源:
” 的作品,版权均属于
,未经本网授权,任何单位及个人不得转载、摘编或以其它方式使用。已经本网授权使用作品的,应在授权范围内使用,并注明“来源:
”。违反上述声明者,本网将追究其相关法律责任。
2、凡本网注明 “来源:XXX(非
)” 的作品,均转载自其它媒体,转载目的在于信息之传播,并不代表本网赞同其观点和对其真实性负责。
3、如因作品内容、版权和其它问题需要同本网联系的,请于转载之日起30日内进行。
4、免责声明:本站信息及数据均为非营利用途,转载文章版权归信息来源网站或原作者所有。